High-voltage supplies are used in most HV analog switches, which creates cost, size, and safety concerns. New devices offer an alternative by eliminating those supplies.
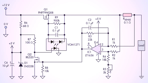
Most common current-limiting implementations have a voltage drop that’s too high for today's systems with their low-voltage supply rails; this design with its far lower voltage drop is a better fit.
Check out early coverage of APEC 2026. Electronic Design editors will be reporting on the latest trends in power electronics live from the show next week.