Inner DC Block Offers a Wide Operating Frequency Range
Broadwave Technologies' Model 852-032-BLK is a 50 Ω Inner DC Block with a 10 – 3000 MHz operating frequency range. The DC Block offers a maximum VSWR of 1.50:1, a maximum voltage of 50 Vdc, and the RF connectors are N male / N female. Inner DC Blocks are designed by placing a capacitor of varying capacitance in series with the center conductor. The required frequency range, voltage breakdown and desired insertion loss determine the capacitance value selected.
These devices allow RF to pass through a circuit with minimal interference while blocking DC voltage from passing through the same circuit. Solutions in 50 and 75 Ω impedances with a variety of RF connector combinations are standard. BroadWave also offers custom impedances and between series RF connector configurations if needed.
For more information, see the product webpage.
Carrier Board Designed for Intelligence Surveillance System
AVerMedia's AVerAI EN713-AAE9-0000 carrier board is designed to work with NVIDIA’s Jetson Nano for use as an AI NVR (Network Video Recorder) for an intelligent surveillance system. The board comes equipped with 8-channel PoE (PSE) ports for IP cameras, a SATA port for storage, mPCIe, 2x USB 3.0, microphone input, speaker output, RS-485, HDMI 2.0 port, and a 20-pin GPIO expansion header (UART, I2C, 5x GPIO).
The AVerAI EN713-AAE9-0000 carrier board is designed as an application-ready platform to improve performance, flexibility and time to market. The Astro SDK allows software developers to deploy their deep learning software on this system and even market their software on this carrier board as a complete solution. This helps simplify the efforts and processes of the system integration in launching their AI solution into the market faster.
For more information, see the product webpage.
Multi-Channel USB Interface ICs Designed for Next-Gen Power Requirements
FTDI Chip's 2-channel FT2233HP and 4-channel FT4233HP multi-channel USB interface ICs are designed to handle next-gen power requirements in everything from factory automation to power tools. The ICs are designed around a 32-bit RISC processor core, with 8 kB of data RAM and 48 kB of code ROM, and provide serial UART (RS232, RS422 or RS485) and MPSSE (JTAG, I2C, SPI or Bit-Bang) interfacing capabilities.
Both are also outfitted with a Type-C/PD controller for taking care of all negotiation and power gauging and a PD1 port that can act as a power sink or power source, along with a PD2 port that acts as a power sink only. The FT2233HP and FT4233HP are available in 76-pin QFN packages, 80-pin LQFP packages and can handle an operational temperature range of -40°C to 85°C.
For more information, see the product webpage.
IGBT Transistor Ideal for Home Appliance Applications
Toshiba Electronics' GT20N135SRA IGBT is designed for home appliances that rely on induction heating, including rice cookers, microwave ovens and instapots. The transistor features a collector-emitter saturation voltage (VCE of 1.60 V) and a diode forward voltage (VF) of 1.75 V, which provides reductions of around 10% and 21%, respectively, compared with conventional products.
As both the IGBT and diode have improved their conduction loss characteristics at high temperatures (TC=100℃), the device will deliver more efficient operation. The GT20N135SRA can suppress the short circuit current through a resonance capacitor, generated when the device is started. The transistor’s peak short circuit current is 129 A, almost a third lower than existing products, and is housed in a standard TO-247 package. It can also handle a maximum collector current (IC) of 40 A, reducing with derating to 20 A at 100℃.
For more information, see the product webpage.
Audio Amplifier IC Gets a Boost with Alpine
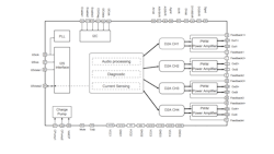
STMicroelectronics collaborated with Alps Alpine to design its FDA901 class-D audio amplifier IC for multi-function, high-fidelity car audio systems. The FDA901 features low residual noise, a low distortion ratio, a flat frequency response accomplished through feedback technology, and low EMI levels. It’s also equipped with a D/A converter and high-powered MOSFET outputs in class D, which delivers a 115 dB S/N ratio with 110 dB of dynamic range.
The FDA901 can be fully configured via I2C bus and provides real-time load current acquisition on the I2C and I2S data lines, enabling expansive speaker monitoring functions. It also packs an output L-C low-pass filter, allowing frequency response linearity and lower distortion independently from the inductor and capacitor quality.
For more information, see the product webpage.
About the Author
Cabe Atwell
Technology Editor, Electronic Design
Cabe is a Technology Editor for Electronic Design.
Engineer, Machinist, Maker, Writer. A graduate Electrical Engineer actively plying his expertise in the industry and at his company, Gunhead. When not designing/building, he creates a steady torrent of projects and content in the media world. Many of his projects and articles are online at element14 & SolidSmack, industry-focused work at EETimes & EDN, and offbeat articles at Make Magazine. Currently, you can find him hosting webinars and contributing to Electronic Design and Machine Design.
Cabe is an electrical engineer, design consultant and author with 25 years’ experience. His most recent book is “Essential 555 IC: Design, Configure, and Create Clever Circuits”
Cabe writes the Engineering on Friday blog on Electronic Design.






