Members can download this article in PDF format.
Relays have enabled low-voltage signals to control high-voltage systems since before the invention of the transistor. With very low on-resistance, the venerable electromechanical relay (EMR) still finds use today, but the newest solid-state relays (SSRs) offer considerable advantages with respect to lifetime reliability, switching speed, power consumption, and tolerance for shock and vibration.
SSRs also offer advantages over photorelays (or optical relays), which face achievable-power-transfer limits and are subject to internal LED degradation. SSRs find use in a variety of automotive and industrial applications, including inrush current limiting and insulation-resistance monitoring.
Sponsored Resources:
- How to achieve higher-reliability isolation and a smaller solution size with solid-state relays
- Eliminate moving parts to achieve higher system reliability with new solid-state relays
- TI drives isolation technology forward with new solid-state relays that provide industry-leading reliability
Gate Drivers and Switches
Texas Instruments’ SSR lineup includes switches with internal FETs as well as gate drivers for use with external power switches, including MOSFETs, IGBTs, silicon-carbide (SiC) MOSFETs, and silicon-controlled rectifiers. They don’t experience mechanical degradation over their operating lifetimes, which can exceed EMR lifetimes by a factor of 10.
The switching times of these SSRs are in the microsecond range—orders of magnitude faster than those of EMRs. They can transfer both power and signals across their isolation barrier and don’t require separate isolated secondary bias supplies. And the devices can be driven by a microprocessor’s logic output, minimizing the need for external control circuitry.
Be aware of one caveat: Like all high-speed switches, SSRs can generate EMI. Therefore, when using them, follow EMI design best practices, such as minimizing current loops by keeping printed-circuit-board traces short.
TI isolation products are available with basic or reinforced levels of isolation achieved through capacitive or magnetic isolation technology. The company’s isolation products employ polyimide or silicon dioxide as insulation material, which have typical dielectric strengths of 300 VRMS/µm and 500 VRMS/µm, respectively. In contrast, EMRs and photorelays often employ air or epoxy as insulation materials, with dielectric strengths of only about 1 VRMS/µm and 20 VRMS/µm.
Automotive-Qualified Products
New SSR offerings from TI include two automotive-qualified devices: the TPSI3050-Q1, an isolated switch driver with an integrated 10-V gate supply, and the TPSI2140-Q1, a 1,400-V, 50-mA isolated switch. Both devices integrate power and signal isolation across a single isolation barrier using a unique approach that improves reliability while reducing solution size and cost compared with electromechanical relays and solid-state photorelays. In addition, both can disconnect and connect loads through a single isolation barrier in microseconds—compared to milliseconds for electromechanical relays.
The TPSI3050-Q1 (Fig. 1) offers inductive reinforced isolation to 5 kVRMS and an operating lifetime that’s 10X longer than that of electromechanical relays. It reduces solution size up to 90% compared to mechanical-relay solutions by integrating an isolated power supply, a digital isolator, and gate driver within the IC package.
The TPSI2140-Q1 (Fig. 2) offers capacitive basic isolation to 3.75 kVRMS, enabling it to achieve time-dependent dielectric breakdown reliability more than 4X higher than that of solid-state photorelays. The SSR reduces solution size by as much as 50% compared to traditional solid-state photorelay solutions by integrating a signal FET and resistors, eliminating the need for a reed relay.
The TPSI2140-Q1 can work with a battery-pack monitor such as the BQ79631-Q1 to detect insulation faults in 800-V battery-management systems. It enables the use of <1-MΩ resistors and can withstand over 300% more avalanche current than traditional photorelays.
The new automotive-qualified devices are the first in a new SSR portfolio that also will include ICs for high-voltage industrial applications.
Design Resources
Texas Instruments offers a variety of resources to help you design with its isolation products, which in addition to SSRs include standalone digital isolators, isolated interface ICs, isolated ADCs, and isolated amplifiers. The resources include PSpice models and evaluation boards as well as detailed application notes and reference designs.
One application note, for example, demonstrates how to cascode two TPSI3050 isolated switch drivers to increase gate-drive voltage and minimize conduction losses in designs incorporating IGBTs and SiC MOSFETs. The TPSI3050’s floating secondary supply enables the cascode configuration (Fig. 3), which can provide a gate-drive voltage up to 20 V.
Another application note shows a TPSI3050-Q1 used in a pre-charge circuit to minimize inrush currents in automotive onboard chargers as well as industrial power supplies and power-distribution systems. The solid-state approach enabled by the TPSI3050 renders bulky and fault-prone electromechanical contactors unnecessary. A response time of less than 3 µs allows the TPSI3050 to quickly turn off a switch in case of an overcurrent or overheating condition.
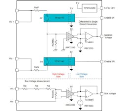
TI’s reference designs include design guides, schematics, BOMs, assembly drawings, Gerber files, PCB layout files, and a calculator to help determine critical component values. One reference design implements an analog front end (AFE) for insulation monitoring (Fig. 4). It leverages the TPSI2140-Q1 isolated switch and the AMC3330 reinforced isolated amplifier, which features a ±1-V input and integrated dc-dc converter.
The AFE can monitor symmetrical or asymmetrical leakage current and measure insulation resistance from the positive or negative high-voltage supply to protective earth ground. It requires no external power supply on the hot side.
Other reference designs show the TPSI3050-Q1 isolated switch driver used in a zero-cross switching circuit and in an overtemperature and overcurrent protection application. For each reference design, TI fabricated a fully assembled board for test and performance validation.
Conclusion
Systems using increasingly high voltages in automotive and industrial applications require reliable isolation to ensure the safety of personnel and equipment. TI’s new isolated switch and switch-driver ICs complement TI’s full lineup of isolation products to provide optimal performance and design flexibility. TI provides full support for its isolation portfolio, extending from simulation models to reference designs.
Sponsored Resources:




