Hybrid Cascodes Simplify SiC Adoption in Popular Power Circuits
Wide-bandgap (WBG) power semiconductors—and silicon-carbide (SiC) devices in particular—can help significantly improve the energy efficiency and reliability of various types of power converters. These include inverters for use cases such as electric vehicles, renewable-energy micro-generators, and data-center power supplies.
Other widely used circuits, such as choppers, half-bridges, totem-pole PFC stages, and soft-switched dc-dc converters, can also benefit from the low on-resistance and high breakdown voltage and high thermal conductivity inherent in SiC power transistors. However, performance is otherwise restricted by the relatively poor body-diode performance of standard SiC MOSFETs. A solution is at hand, though.
SiC JFETs are extremely robust transistors. Examples include the depletion-mode trench JFETs developed by UnitedSiC, which have no built-in body diode. Combining a SiC JFET with a low-voltage silicon MOSFET as a cascode pair creates a normally-off device that contains the intrinsic diode of a standard MOSFET and operates from standard gate drive voltages. It also benefits from the high efficiency of SiC and the robustness to withstand short-circuit and avalanche conditions.
The cascode switch’s body-diode behavior, in terms of forward voltage drop and reverse-recovery charge, shows that QRR changes very little even up to 200°C. The resulting device can help improve the efficiency and power density of power-conversion applications and serve as a drop-in enhancement over existing silicon (Si) devices.
Figure 1 shows how the SiC JFET and silicon MOSFET are combined in a cascode configuration. The MOSFET is normally off. The JFET is normally on and requires negative voltage to turn off. When the MOSFET is on, the JFET gate is shorted to source, ensuring the JEFT also stays on. When the MOSFET turns off, its drain voltage rises until the JFET gate-to-source voltage reaches about −7 V and turns the JFET off. The MOSFET drain then sits at about 10 to 15 V.
1. The cascode configuration of a SiC JFET and standard MOSFET.
The MOSFET is a low-voltage type and has a fast body diode with very low reverse-recovery charge and low voltage drop that has performance akin to a SiC Schottky diode. In fact, the reverse recovery of the JFET cascode surpasses that of a SiC MOSFET over temperature. The MOSFET is typically co-packaged with the SiC die.
Comparing Device Behavior
Hybrid SiC cascodes can be used with standard gate drivers, with no penalty in performance, and benefit from extremely low RDS(ON) per die area. In turn, the smaller die size allows for lower input and output capacitances (CISS, COSS), resulting in lower switching loss (EOSS). The combination of a low RDS(ON) and low EOSS results in a high RDS(ON) x EOSS figure of merit. Figure 2 compares key parameters of SiC cascodes and conventional silicon MOSFETs.
2. Properties of SiC cascodes compared with conventional SiC MOSFETs.
Further advantages of WBG cascodes include a natural clamping effect, resulting in robust performance under avalanche conditions. Momentary short-circuits of 4 µs or more are also handled well by devices with high saturation currents, aided by a positive temperature coefficient of on-resistance.
Unlike the other devices, the saturation current doesn’t depend on the gate drive voltage and remains near constant after full enhancement at gate-source voltage of about 8 V. Moreover, because cascode gate charge is significantly less than in IGBTs, gate-drive power requirements can be reduced considerably if the gate-voltage swing is lowered.
Cascodes also enable a wide gate-drive voltage swing of up to ±25 V, and thus are directly compatible with systems originally designed for Si or SiC MOSFETs. Even IGBT gate-drive swings of typically +15/−9 V are acceptable. Hence, they can be used as drop-in replacements, either to upgrade existing devices in pursuit of better performance, or to replace obsolete components. A battery-charger manufacturer was able to improve efficiency by 1.5% and increase power throughput by 30% at the 10-kW level, simply by replacing IGBTs with SiC cascodes.
Cascodes are available in standard TO-247 power packages, which allows them to directly replace IGBTs or Si/SiC MOSFETs. On the other hand, minor changes to the gate-drive circuit can further optimize the solution.
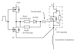
Figure 3 shows a typical circuit with separate values for R(ON) and R(OFF), which gives effective control of dV/dt and di/dt levels. The ferrite bead damps oscillations as necessary depending on layout. In addition, because the cascode configuration eliminates Miller capacitance, a negative gate-drive voltage isn’t needed to prevent dV/dt effects at the drain that causes injection of current into the gate, which can result in spurious turn-on.
3. Shown is a SiC cascode gate-drive circuit.
Board designers should always pay careful attention to the layout around the gate, as with any switch type. They should follow good practices to minimize inductance in the source connection so as to prevent voltage transients due to channel di/dt coupling into the gate.
The comparison table in Fig. 2 also shows that the intrinsic diode-recovery charge of SiC cascodes compares favorably and, when combined with its low forward drop VF, gives minimum energy loss in circuits where the diode conducts.
Figure 4 compares the switching waveforms of a cascode and a SiC MOSFET, operating at 150°C, with and without an external diode, driving an 800-V inductive load. Using the double-pulse method, the cascode diode shows shorter recovery time (tRR) and lower peak recovery current (IRM).
4. Comparison of intrinsic diode reverse-recovery characteristics. The UJC1210K has the lowest QRR.
SiC Cascodes in Practice
The near-ideal parameters, combined with small die size, of SiC cascodes make them a strong choice for new designs in important applications such as ac-dc converters, inverters, dc-dc converters, welders, class-D audio amplifiers, EV/HEV traction motors, and others—in addition to replacing IGBTs or standard silicon MOSFETs in legacy systems. In “clean-sheet” projects, designers also have extra freedom to take advantage of the high-frequency capability of these devices to specify smaller-size magnetics and passive components.
Major benefits are seen particularly in bridgeless totem-pole power-factor-correction (PFC) circuits (Fig. 5). Conventional silicon devices with slow body diodes have restricted the performance of such circuits in the past—they forced the use of the variable-frequency critical conduction mode that sets switching current to zero at the end of each conduction period. This mode produces high peak currents with consequent stress, necessitating oversized components. Adding reverse-blocking and parallel-conducting diodes helps, but greatly increases component count.
5. Here’s a bridgeless totem-pole PFC circuit.
Cascode SiC JFETs allow the circuit to be operated in continuous conduction mode with lower peak currents. This brings about higher efficiency, smaller inductor size, and simplified filtering with lower EMI problems owing to the fixed operating frequency. To illustrate, one circuit that used UnitedSiC UJC06505K devices at 1.5 kW and 230 V ac-line achieved efficiency as high as 99.4%.
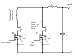
While the efficiency of converter primary switches can be increased, SiC cascodes can also improve rectification for high-voltage dc outputs when configured for synchronous rectification. Figure 6 shows an example circuit. In so-called third-quadrant operation, current flows from source to the drain of one or other of the cascodes through the output inductor to the load. Current flow through the body diode sets the JFET gate-source voltage to approximately +0.7 V, turning it fully on automatically. If the cascode gate is set high, the 0.7-V body-diode drop from the silicon MOSFET is bypassed, leaving only the resistance of the JFET, the same as with forward conduction.
6. Synchronous rectification using SiC cascodes.
Conclusion
Wide-bandgap power transistors offer several advantages over conventional silicon MOSFETs and IGBTs, including smaller die size, lower on-resistance with high breakdown voltage ratings, and switching characteristics almost independent of junction temperature.
Designers can adopt these devices as drop-in replacements in existing products, or in new products being designed from the ground up. The SiC cascode is a novel class of device that allows designers to gain many of the advantages of WBG technology using existing gate-drive circuits, or with minimal changes to fine-tune performance.
About the Author
Jonathan Dodge
Senior Applications Engineer
Jonathan Dodge is a Senior Applications Engineer at UnitedSiC. He received a BSEE in Electrical and Electronics Engineering from Oregon State University in 1992, and an MSEE in Electrical Engineering from The University of Idaho, with an emphasis in power electronics and digital design, in 2000. Jonathan has experience in automated manufacturing testing, analog, digital, and power electronics spanning 1.5- to 500-kW power levels.







