Precision Voltage Reference Thrives Despite Automotive Stresses
A voltage reference is a critical to the ultimate achievable accuracy of a signal-processing front end and subsequent analog-to-digital and digital-to-analog conversion performance “down the line.” As a transfer reference standard, a voltage-reference IC isn’t expected to be on par with a NIST or instrumentation primary or secondary standard, but how well it performs will have a cascade effect on system error budget.
While the function of the voltage reference is easy to describe—to simply be a stable, precise voltage source with a known value—making it meet the required objectives under nominally benign conditions is a modest challenge. However, keeping it within specifications despite temperature drifts, aging, supply and load variations, and even vibration and stress is a major challenge.
To address the needs of the harsh automotive environments, Microchip Technology introduced the MCP1502, a high-precision voltage-reference (often designated as Vref) IC that offers very low drift over extended-temperature automotive applications (although it can certainly be used elsewhere).
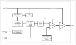
Building on the proven architecture and experience with the five-year-old MCP1501 reference, this AEC-Q100 Grade 1 (−40 to +125°C operating temperature range) automotive-qualified reference features a maximum temperature coefficient of 7 ppm/°C (Fig. 1). Internal chopper-based amplifiers are used to reach that “almost zero” drift specification.
The buffered bandgap voltage reference can sink and source up to 20 mA of current. Other key performance attributes include initial accuracy of better than 0.1%, line regulation of 50 ppm/V and load regulation of 40 ppm/V (both maximum figures), and output noise of 30 μV rms from 0.1 Hz to 10 kHz (for the 1.024-V version). Typical operating current is just 140 μA and maximum supply voltage is 5.5 V.
Despite its functional simplicity, a voltage reference—due to its fundamental signal-chain role—needs a comprehensive datasheet to address a designer’s critical questions about performance with respect to various perspectives and conditions. Among the many graphs in the 30-page MCP1502 datasheet are histograms showing the spread of parameters such as the distribution of temperature coefficients (Fig. 2) and of output voltages around their nominal values (Fig. 3). This data is essential for doing a full tolerance/error-budget analysis using Monte Carlo and other modeling/simulation techniques.
The MCP1502, packaged in a 6-lead SOT-23, is offered in eight common voltage values from 1.024 V to 4.096 V. It’s priced at $1.16 (1,000 pieces).
About the Author

Bill Schweber
Contributing Editor
Bill Schweber is an electronics engineer who has written three textbooks on electronic communications systems, as well as hundreds of technical articles, opinion columns, and product features. In past roles, he worked as a technical website manager for multiple topic-specific sites for EE Times, as well as both the Executive Editor and Analog Editor at EDN.
At Analog Devices Inc., Bill was in marketing communications (public relations). As a result, he has been on both sides of the technical PR function, presenting company products, stories, and messages to the media and also as the recipient of these.
Prior to the MarCom role at Analog, Bill was associate editor of their respected technical journal and worked in their product marketing and applications engineering groups. Before those roles, he was at Instron Corp., doing hands-on analog- and power-circuit design and systems integration for materials-testing machine controls.
Bill has an MSEE (Univ. of Mass) and BSEE (Columbia Univ.), is a Registered Professional Engineer, and holds an Advanced Class amateur radio license. He has also planned, written, and presented online courses on a variety of engineering topics, including MOSFET basics, ADC selection, and driving LEDs.
Voice Your Opinion!
To join the conversation, and become an exclusive member of Electronic Design, create an account today!

Leaders relevant to this article:



