Automotive Power IC Simplifies Camera Design-In and Networking
Every circuit needs a power source, and designers have two broad options when selecting the appropriate dc-dc regulator. One option is to look at the thousands of available ICs and choose one that offers the “best fit” with respect to capabilities, functions, features, and performance.
However, if the application has enough potential unit volume (think automotive or smartphones, as just two examples), designers may find themselves in a fortunate position if a power-management IC (PMIC) vendor develops an application-specific PMIC that’s optimized for their situation.
That’s where a PMIC such as the RAA271082 from Renesas Electronics Corp. fits as an enhanced automotive PMIC for next-generation camera applications (let’s face it, today’s cars are way beyond just the inside and two outside rear-view mirrors). It simplifies power-supply design for automotive-camera applications that require functional-safety compliance, with multiple modules that include surround view/satellite, rearview, driver monitor, and e-mirror.
The RAA271082 supports the power requirements of various combinations of image sensor, image signal processor (ISP), and encoder technology, while also supporting direct-from-battery as well as power-over-coax supply.
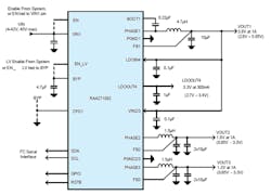
This ISO 26262-compliant, multi-rail power IC includes a primary high-voltage synchronous buck regulator, two secondary low-voltage synchronous buck regulators, and a low-voltage LDO regulator. In addition, it offers four overvoltage and undervoltage (OV/UV) monitors, I2C communications, a configurable general-purpose I/O pin, and a dedicated reset output/fault indicator (Fig. 1).
The IC has an input-voltage operating range from 4.0 to 42 V, with a start range of 4.5 to 42 V. Output voltage and current ranges are:
- Buck regulator 1: 2.8 to 5.05 V, up to 1 A
- Buck regulators 2 and 3: 0.85 to 3.3 V, up to 1 A
- LDO: 2.7 to 3.4 V, up to 300 mA
Switching frequency for the three synchronous buck regulators is fixed at 2.2 MHz. In addition, there’s a user-selectable option to invoke pseudorandom spread-spectrum switching; it reduces EMI peaks and spreads that undesired EMI energy across a wider band while reducing those peaks.
To meet the stringent Automotive Safety Integrity Level (ASIL) B-level metrics, the RAA271082 includes a second independent reference for OV/UV monitors, built-in self-test at power-up, independent OV/UV monitoring, and continuous CRC-based error checking on internal registers and I2C communications.
The extensive feature set is configured via internal one-time programmable (OTP) memory. Nearly all device options such as individual output-voltage selection, power sequencing, and OV/UV thresholds are internally configured, requiring no external components for selection. The regulators also offer internal compensation. The buck units are synchronous to achieve high efficiency while retaining the capability to operate in harsh environments requiring high ambient temperature.
Furthermore, it’s well-suited as a companion to the Renesas Automotive High-Definition Link (AHL) technology—it enables car manufacturers to deliver high-definition video using low-cost cables and connectors.
An application-optimized PMIC such as the RAA271082 has different subtleties than a basic LDO or a general-application multiple-output buck regulator, as is made clear by its 76-page datasheet. In addition, Renesas offers the RTKA271082DE0000BU Evaluation Board (Fig. 2) complete with its own 31-page manual.
The RAA271082 comes in a 4- × 4-mm, 24-lead step cut QFN (SCQFN) package with an exposed pad for improved thermal performance. It’s AEC-Q100-qualified to Grade 1 and operates across an ambient temperature range of −40 to 125°C.
Reference
About the Author

Bill Schweber
Contributing Editor
Bill Schweber is an electronics engineer who has written three textbooks on electronic communications systems, as well as hundreds of technical articles, opinion columns, and product features. In past roles, he worked as a technical website manager for multiple topic-specific sites for EE Times, as well as both the Executive Editor and Analog Editor at EDN.
At Analog Devices Inc., Bill was in marketing communications (public relations). As a result, he has been on both sides of the technical PR function, presenting company products, stories, and messages to the media and also as the recipient of these.
Prior to the MarCom role at Analog, Bill was associate editor of their respected technical journal and worked in their product marketing and applications engineering groups. Before those roles, he was at Instron Corp., doing hands-on analog- and power-circuit design and systems integration for materials-testing machine controls.
Bill has an MSEE (Univ. of Mass) and BSEE (Columbia Univ.), is a Registered Professional Engineer, and holds an Advanced Class amateur radio license. He has also planned, written, and presented online courses on a variety of engineering topics, including MOSFET basics, ADC selection, and driving LEDs.
Voice Your Opinion!
To join the conversation, and become an exclusive member of Electronic Design, create an account today!

Leaders relevant to this article:


