Automotive Electronics Development: It Takes A Village (…Ecosystem)
Download this article in PDF format.
What’s driving (if you pardon the pun) the rise in automotive electronic content? Figure 1 shows the forecast for the next few years, but we’ve seen a steady rise in the number and complexity of electronic modules in vehicles for several decades:
- Increasingly stringent emissions and fuel-economy regulations continue to be implemented worldwide.
- Consumer appetite is more voracious than ever for convenience and safety features such as electric seats, mirrors, cruise control, LED lighting, antilock braking (ABS), and electronic stability control (ESC).
- In high-end vehicles, broadband wireless connectivity has connected the vehicle to a vast range of external services: infotainment; internet weather and traffic information; GPS; and communications services like GM’s OnStar.
1. As vehicles add more electronic systems to meet consumer demand and satisfy new regulations, the per-vehicle semiconductor content will steadily ramp up. (Source: TI “Get on the fast-track with automotive system innovation with Texas Instruments” PDF, p. 2)
Sponsored Resources:
- Get on the fast-track to automotive system innovation with Texas Instruments
- Driving the green revolution in automotive
- TI can help you at any point in the automotive system design process
Two emerging markets are now beginning to make their mark on electronic content—electric vehicles and autonomous vehicles.
HEVs and EVs Spur Power Electronics Development
Hybrid and electric vehicles constitute a primary growth market for new electronic content. We can divide HEV/EV technology into six stages (Fig. 2).
2. Hybrid electric vehicles replace an increasing number of mechanical functions with their electrical equivalents, culminating in the fully electric vehicle. (Source: TI “Get on the fast-track with automotive system innovation with Texas Instruments” PDF, p. 3)
For electronic components, HEVs and EVs place a huge emphasis on energy-efficient energy conversion: dc-dc converters power low-voltage electronics; dc-ac converters drive electric motors, including powertrains; and ac-dc converters recharge vehicle battery banks from both single-phase residential outlets and multiphase high-power vehicle charging stations. The lithium-ion battery packs themselves require precision battery-management systems for cell balancing. And. particularly in pure EVs, the whole electronic system must consume the minimum amount of power to maximize vehicle range.
Autonomous Vehicles: The Tolling of the Bell for Human Drivers?
Longer term, the rise of autonomous (self-driving) vehicles is another trend that promises great things for electronic component suppliers, but it could herald a seismic shift in the traditional automotive industry. The projected widespread availability of autonomous vehicles, treated by consumers as a service that’s summoned on demand from a smartphone, have led some to predict that human-driven vehicles might be legislated out of existence within 20 years, banished to a few privately owned roads and race tracks.
3. SAE J3016 defines six levels of autonomous driving, from Level 0 (No Automation) to Level 5 (Full Automation). (Source: SAE.org)
The Society of Automotive Engineers (SAE) has defined five levels of automated driving in its SAE J3016 standard (Fig. 3). Each succeeding level adds features. Levels 0, 1, and 2 require a human driver to monitor the driving environment and assume control when necessary; the higher levels progressively reduce the level of human involvement as detailed below:
- Level 0 (No Automation)
- Level 1 (Driver Assistance): Adds simple features such as cruise control.
- Level 2 (Partial Automation): With some advanced features such as lane-keeping assistance, acceleration and merging, and collision avoidance. Tesla’s Autopilot qualifies as Level 2, for example.
- Level 3 (Conditional Automation): Requires a car to assume driving control in all respects, but humans will need to take control when prompted by the system. Audi has announced that its next A8 sedan will achieve Level 3 autonomy under certain conditions.
- Level 4 (High Automation): The vehicle may request that a human driver take over, but doesn’t require the human to respond. At Level 4, a prompt for the driver to take control may be ignored, and the car will still respond safely.
- Level 5 (Full Automation): The autonomous vehicle is capable of total control at all times.
Helped by the massive adoption of in-vehicle networks, many autonomous-vehicle building blocks are starting to appear under the category of advanced driver assistance systems (ADAS). ADAS technologies include adaptive cruise-control, collision-avoidance, and parking-assistance technologies, among others. The ADAS market is projected to exceed $21 billion by 2021.
Automotive Electronics Demand a Broad-based Systems Approach
Automotive integrated circuits unleash a wide range of challenges to the semiconductor designer. For instance, products must operate reliably for many years in a brutal electrical and mechanical environment; and they must pass stringent qualification tests, yet run the gamut of power, analog, RF, and digital technologies.
The electrical problems begin with the battery that supplies the primary power for automotive electronic modules. In a vehicle with an internal combustion engine, it’s a lead-acid battery that nominally outputs 12 V, but can vary from 6 to 24 V during normal operation. During a transient or abnormal condition—examples include a load dump, reverse battery connection, or noise-induced spike—the voltage excursions can range from +120 to −85 V.
HEVs and EVs rely on a Li-Ion battery pack with a nominal output of around 400 V. This also is a noisy supply, since it provides the inverters with 80 kW or more for the main traction motor.
Unfortunately, that’s not the whole story. In both cases, the same power system must also generate low-voltage point-of-load power for digital circuitry and a low-noise supply for precision analog sensors. Mechanically, the products must survive temperature extremes and endure shock, vibration, exposure to solvents, salt spray, and more.
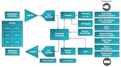
Figure 4 shows the broad variety of technologies that appear in a modern automobile. HEVs and EVs require expertise in high-efficiency ac and dc power conversion, closed-loop motor control, and battery management. ADAS systems need sensor fusion, high-speed digital processing of images from video, radar and LIDAR, and ultrasonic sensors. Infotainment systems demand in-vehicle broadband connectivity, high-resolution displays, and robust encryption technology. And let’s not forget the plethora of precision analog sensors and interfaces that monitor environmental and operating conditions.
4. A system-based approach is needed to meet the full range of automotive requirements. (Source: TI “Get on the fast-track with automotive system innovation with Texas Instruments” PDF, p. 10)
The modern vehicle has much in common with an aircraft—a system of electronic modules operating in harsh conditions exchanging large amounts of real-time data over multiple networks. Not surprisingly, systems-level issues such electromagnetic compatibility (EMC) and security are primary concerns.
Meeting these varied needs requires a systems approach with wide-ranging design expertise and deep applications knowledge. Specialized automotive requirements lead to the development of mixed-signal system-on-chip (SoC) products optimized for specific automotive applications.
Take microcontrollers (MCUs), for example. Texas Instruments offers several families of automotive microcontrollers. Each family includes an application-specific feature set, a selection of scalable cores, a common software development environment for simple migration and code reuse, and conformance with the applicable industry standards.
Let’s examine some of these microcontroller families, and see how their feature sets meet their targeted applications.
TMS570 Eases ISO26262 Compliance
The TMS570 Hercules line of certified microcontrollers simplifies development of systems that must meet functional safety standards such as ISO 26262 ASIL D (Fig. 5). This standard applies to safety-critical automotive systems like braking systems (ABS and ESC), electric power steering (EPS), HEV/EV inverter systems, battery-management systems (BMS), and ADAS.
5. The Hercules MCU family includes numerous safety features to satisfy ISO 26262 and similar standards. (Source: TI “Hercules Microcontrollers” PDF)
The Hercules family enables the safe control of electrical systems with features such as dual lockstep CPUs, error correction, and self-testing. The MCUs’ CPU core is the Arm Cortex-R running up to 300 MHz. The device is specified over the automotive temperature range and includes a set of automotive-friendly peripherals: motor control and programmable timer interfaces; Ethernet, CAN, LIN, FlexRay, SPI, and I2C interfaces; a 12-bit analog-to-digital converter (ADC); and a high-end timer (HET) co-processor.
The Hercules design follows TI’s 1oo1D Dual Core Safety Concept (Fig. 6) to reduce common cause failures (βIC). When laying out the device, the second CPU core is mirrored and rotated, with the two cores separated by a minimum distance of 100 µm. Other CPU safety features are cycle-delayed lockstep operation between CPUs; a guard ring around each CPU; a duplicated clock tree per CPU; and comprehensive self-test capabilities.
6. The 1oo1D concept features dual cores laid out in a mirror-image format. (Source: TI “Hercules Safety Microcontrollers: Introduction to Hercules ARM Cortex-R4F MCUs” PDF)
In the rest of the device, safety features include built-in self-test (BIST) on the CPU and peripheral RAM; and error-correcting code (ECC) implementations on flash memory, RAM, and CPU interconnect.
C2000 MCUs Close the Loop
The C2000 32-bit MCUs, in contrast, are optimized for high-speed, real-time control—critical in electric-vehicle systems that require both high-performance motor control and high-efficiency power conversion (Fig. 7).
Automotive power-conversion applications include offboard EV single-phase and three-phase ac-dc chargers; dc-dc power conversion (buck, boost, and bidirectional); and onboard EV AC/DC chargers, including wireless chargers. Among the motor-control applications are EV traction control inverters; inverters for auxiliary motors such as fans, compressors, and pumps; and power-steering control systems.
7. Key applications for the C2000 microcontroller include automotive power conversion (top) and motor control (bottom). (Source: TI Application Solutions: “Real-time Control—Electric vehicles)
These closed-loop control applications are math-intensive, so the C2000 family is based around the TMS320C28x 32-bit DSP core, which features single-cycle 32×32-bit hardware multiplies and single-cycle atomic instruction execution. The C28x core also incorporates dedicated hardware accelerators such as a Viterbi complex math unit for power-line communication algorithms, and a trigonometric math unit to accelerate trigonometric functions common in many motor-control algorithms. The real-time CLA coprocessor is an independent CPU that can handle tasks without burdening the main C28x core.
Approximately 100 C2000 products populate the portfolio, including many devices with feature sets optimized for automotive applications. The table below shows three devices that are optimized for key HEV/EV functions.
Jacinto Keeps Drivers Informed and Entertained
The Jacinto DRAx infotainment processor is yet another example of an automotive-friendly microcontroller family. It’s a set of scalable hardware and software solutions for ADAS, digital cockpit, and infotainment applications (Fig. 8).
8. Infotainment covers a broad spectrum, including audio, video, head-up display, telematics, and instrument cluster applications. (Source: TI “Jacinto DRAx Infotainment SoCs”)
The Jacinto includes a portfolio of Arm Cortex processors from the low-power, single-core Cortex-A8 to the high-performance, multicore Cortex-A15.
SoCs in this market emphasize high-performance video, image, and graphics processing. The mid-level DRA726, for example, can process full-HD video (1920 x 1080p, 60 frames/s), and features 2D and 3D graphic accelerators. Application-specific features include a video hardware accelerator, a Viterbi decoder, and a choice of video and audio ports: HDMI, CSI-2, McASP, USB3.0, and more.
Robust security is also critical in an infotainment application that’s connected to the outside world. Thus, Jacinto includes a security block with a cryptographic accelerator, secure storage, secure boot function, and a secure execution environment.
The high-end DRA756 applications processors are built to handle more processor-intensive infotainment applications, such as speech recognition and video processing. The DRA756 features two Arm Cortex-A15 CPUs running at 1500 MHz. The CPUs feature Arm’s NEON technology: a single-instruction multiple-data (SIMD) architecture extension designed to optimize audio and video encoding and decoding. Additional processing blocks include two C66x floating-point digital signal processors (DSPs) with TI’s very long instruction word (VLIW) architecture, as well as two Arm Cortex-M4 co-processors. The device also features the specialized peripherals and security block discussed earlier.
Audi, Ford, Volkswagen, BMW, and other automakers are taking advantage of Jacinto technology. Read more about specific infotainment applications here.
Software and EVMs: The Other Piece of the Puzzle
Having MCUs or SoCs optimized for your application is all very well, but their effectiveness is multiplied many times when accompanied by a comprehensive ecosystem of evaluation modules (EVMs), reference designs, software integrated development environments (IDEs), online and offline training, and applications support.
The devices discussed above all come with specialized software tools, support and EVMs:
The Hercules Safety Microcontroller runs under TI’s Code Composer Studio IDE for embedded processors. The SafeTI Compiler Qualification Kit helps customers qualifying their use of the TI Arm C/C++ Compiler to ISO 26262 and other functional safety standards. And MCU Demos highlight key safety, data-acquisition, and control features of the Hercules platform.
The C2000 family features the controlSUITE set of software and development tools that includes drivers, libraries, bills of materials (BOMs), demos, schematics, and code examples. There’s also the MotorWare software and documentation package that simplifies the development of sensorless, field-oriented motor-control design.
9. The EVM5777G-03-20-00 Jacinto 6 Infotainment Evaluation Module includes an LCD touchscreen, CPU board, and tuner board. (Source: TI “Jacinto 6 Evalution Module”)
For Jacinto, EVMs (Fig. 9) help speed development of automotive infotainment applications. For each DRAx series, the main CPU board integrates the processor with peripherals such as USB, Ethernet, FPDLink, and HDMI, and the daughterboard provides additional interfaces for different use cases such as infotainment radio, audio, and multimedia.
There’s also a software development kit (SDK) that runs on Linux or Android. It helps with applications such as reconfigurable digital cluster, in-vehicle infotainment, and rear-seat entertainment. Other tools include software-defined radio solutions for AM/FM, DAB, and other formats, plus ADAS-focused solutions.
Conclusion
Development of automotive electronic devices and modules is not for the faint of heart. The combination of tough performance requirements, stringent qualification tests, and regulatory standards demands wide-ranging systems expertise and applications knowledge.
Texas Instruments has a broad and deep product portfolio covering the full range of automotive requirements, now and in the future.
Sponsored Resources:
About the Author
Paul Pickering
Paul Pickering has over 35 years of engineering and marketing experience, including stints in automotive electronics, precision analog, power semiconductors, flight simulation and robotics. Originally from the North-East of England, he has lived and worked in Europe, the US, and Japan. He has a B.Sc. (Hons) in Physics & Electronics from Royal Holloway College, University of London, and has done graduate work at Tulsa University. In his spare time, he plays and teaches the guitar in the Phoenix, Ariz. area
Voice Your Opinion!
To join the conversation, and become an exclusive member of Electronic Design, create an account today!

Leaders relevant to this article:










