Fast-Dimming, 60-V Linear LED Controller Targets Automotive Lighting
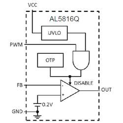
One of the latest developments from Diodes Incorporated is an automotive-compliant linear controller for LED lighting. Dubbed the AL5816Q, the device features an internal output drive up to 15 mA, which enables it to drive external bipolar transistors or MOSFETs. With an operating voltage range of 4.5 to 60 V and a low 200-mV current-sense feedback voltage, the AL5816Q can control the regulation of LED current with minimized power dissipation when compared with traditional linear LED drivers. This suits it for medium- to high-current LEDs.
The combination of a high-input voltage and high-output drive current, coupled with a high-voltage pulse-width-modulation (PWM) dimming feature, means automotive manufacturers can significantly lower BOM for a wide range of automotive applications using the part. These include rear-light clusters, interior illumination, instrument panels, and license-plate lighting.
The high-output drive current enables the AL5816Q to drive a single LED, an LED chain, or multiple LED channels, as required, and the PWM dimming input accepts a signal operating at up to 50 kHz. Protection features include input undervoltage lockout and over-temperature shutdown.
The automotive-qualified AL5816Q can drive external bipolar transistors or MOSFETs thanks to its internal output drive of up to 15 mA.
A feedback pin operates at 200 mV, allowing the AL5816Q to control the LED drive current precisely while minimizing the dropout voltage and reducing the LED system power dissipation. The AL5816Q has LED current adjusted and controlled by a sense resistor connected across the FB pin and GND. The AL5816Q can be dimmed by a PWM signal through the PWM pin, and is able to run at frequencies higher than 200 Hz.
The AL5816Q is automotive-compliant, qualified to AEC-Q100 Grade 1 and supports Production Part Approval Process (PPAP) documentation. PPAP is used in the automotive supply chain to establish confidence in component suppliers and their production processes, by demonstrating that all customer-engineering design-record and specification requirements are properly understood by the component supplier. The PPAP is more than a paperwork task—it’s a valuable tool usable by the supplier to help identify possible trouble spots in the production that’s to follow.
The PPAP process is currently governed by the Automotive Industry Action Group (AIAG). It requires the manufacture of a sample number of parts on actual production tooling, using the same procedures, personnel, production facility, and all other aspects of the expected production run. This sampling is usually about 300 pieces. These are then analyzed to ensure the production run meets all of the requirements requested by the customer.
The AL5816Q is available in a SOT25 package. It’s fully EU Directive 2002/95/EC (RoHS), 2011/65/EU (RoHS 2) & 2015/863/EU (RoHS 3) compliant.


