High-Speed Laser Driver Augments LiDAR Accuracy
According to Texas Instruments, its LMH13000 integrated laser driver is the first to deliver an ultra-fast 800-ps rise time and 50-mA to 5-A adjustable output current with only 2% variation across temperature. As a result, LiDAR modules in vehicles and autonomous mobile robots are able to measure objects more accurately.
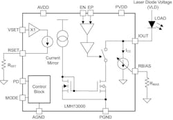
The LMH13000 doesn't require an external FET (Fig. 1) nor a large capacitor, and it can drive lasers with rise and fall times of <800 ps with less than 2% variation across temperature. These shorter laser pulses and current control enable up to 30% longer distance measurements than today’s LiDAR systems.
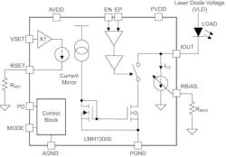
The LMH13000 can accurately provide 50 mA to 5 A to a laser while maintaining eye safety (Class 1 FDA) standards (Fig. 2).
In addition, TI’s proprietary HotRod package eliminates the internal bond-wires that help achieve very low inductance in the high-current path, enabling the design to achieve faster current rise and fall times. With integrated low-voltage differential signaling (LVDS), complementary metal-oxide semiconductor (CMOS) and transistor-transistor-logic (TTL) control signals, and 3.3-V support, designers can reduce solution size by 4X compared to discrete solutions.
Features
- Voltage-controlled current driver (current sink)
- Supports continuous and pulsed operation: Continuous current is 50 mA to 1 A; pulsed current is 50 mA to 5 A
- Rise time (tr): 1-ns rise time
- Pulsed train: Up to 250 MHz
- Low- and high-current modes
- 18-V tolerance on IOUT
- Supports LVDS, TTL, CMOS logic
- Wide power supply voltage: 3 to 5.5 V
- Integrated thermal shutdown and power-down
Applications
- Automobiles with autonomous features
- Autonomous mobile robots
- Time-of-flight (ToF) range finders
- 3D scanning and mapping
- Gesture recognition
- Medical in-vitro diagnostics
- Flow cytometry
- Industrial optical sensors used in systems such as drones.
The LMH13000 can be ordered from distributors for about $4 in 1k quantities. An eval board, LMH13000RQEEVM, is also available, at the time of this writing, for about $200.
For Electronic Design readers' convenience, the LMH13000 datasheet is provided below, though it would be wise to obtain the latest revision and other LMH13000 design resources from TI before starting a design.
To keep up with Electronic Design’s latest automotive-related articles, please subscribe to our Automotive Electronics bi-weekly newsletter.
About the Author
Andy Turudic
Technology Editor, Electronic Design
Andy Turudic is a Technology Editor for Electronic Design Magazine, primarily covering Analog and Mixed-Signal circuits and devices and also is Editor of ED's bi-weekly Automotive Electronics newsletter.
He holds a Bachelor's in EE from the University of Windsor (Ontario Canada) and has been involved in electronics, semiconductors, and gearhead stuff, for a bit over a half century. Andy also enjoys teaching his engineerlings at Portland Community College as a part-time professor in their EET program.
"AndyT" brings his multidisciplinary engineering experience from companies that include National Semiconductor (now Texas Instruments), Altera (Intel), Agere, Zarlink, TriQuint,(now Qorvo), SW Bell (managing a research team at Bellcore, Bell Labs and Rockwell Science Center), Bell-Northern Research, and Northern Telecom.
After hours, when he's not working on the latest invention to add to his portfolio of 16 issued US patents, or on his DARPA Challenge drone entry, he's lending advice and experience to the electric vehicle conversion community from his mountain lair in the Pacific Northwet[sic].
AndyT's engineering blog, "Nonlinearities," publishes the 1st and 3rd Tuesday of each month. Andy's OpEd may appear at other times, with fair warning given by the Vu meter pic. His cartoon series, "Inventors", appears each week in Electronic Design Weekly.
Voice Your Opinion!
To join the conversation, and become an exclusive member of Electronic Design, create an account today!

Leaders relevant to this article:



