Stabilize Automotive Power Systems with Silicon Solutions (.PDF Download)
The power system in an automobile is limited and tricky. It’s limited because its primary source is a single 12-V battery that’s regularly recharged. On top of that, the amount of electrical and electronic equipment being added to automobiles increases daily. The new loads include expanded infotainment systems, advanced driver-assistance systems (ADAS), and more sophisticated LED lighting. Other systems that reduce emissions are in the mix, too. But that’s not all. The new electronic additions increase the electromagnetic-interference (EMI) level in the vehicle unless mitigating measures are taken.
As it turns out, there are solutions for all of these design challenges, if you look in the right place. For example, Texas Instruments (TI) offers an array of devices that can accelerate and simplify designs.
LDOs for Remote Supplies
Virtually all new electronic systems in vehicles require a constant stable dc supply voltage. And those sources need to be protected against shorts, opens, overvoltage conditions, and transients. The 12-V battery supply varies widely with constantly changing load conditions and ambient variations in a harsh environment.
As a result, voltage regulation for the loads is essential, and that regulation must not contribute to the EMI/EMC issues in the vehicle. That’s why low-dropout (LDO) regulators are the choice for most automotive loads—they’re efficient and produce no switching noise.
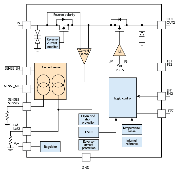
The infotainment and ADAS equipment often requires a remote or “phantom” dc supply. Power is typically delivered over a signal-carrying coax cable that’s subject to shorts, opens, environment degradation, and other maladies. Examples of remote loads include radio/GPS antennas with internal LNAs, backup cameras, and microphones with integral preamp. LDOs for these remote loads are ideal, but protection must be provided.
1. Shown is a functional block diagram of the TPS7B770x-Q1 LDO for severe automotive applications. The dc output at OUT1/OUT2 is supplied to the load by a coax cable that also carries the antenna signal. (Courtesy of Texas Instruments)

