Auto-Qualified Switcher ICs Claimed as First to Integrate 1,700-V SiC MOSFET

The devices were developed to deliver up to 70 W for air conditioners, body control electronics, and other vehicle subsystems.
Feb. 8, 2022
3 min read

The INN3947CQ-TL and INN3949CQ-TL AEC-Q100-qualified switching power-supply ICs developed by Power Integrations integrate a 1,700-V-rated SiC MOSFET. Thus, they can power low-voltage electrical systems in 600- and 800-V battery and fuel-cell electric vehicles.

These latest additions to PI's InnoSwitch 3-AQ family were created as a simple, compact solution for deriving up to 70 W for air conditioners, body control electronics, and other vehicle subsystems. They also can serve as an emergency supply that enables critical systems, such as traction inverters and battery-management systems, to execute their safe-mode sequence in the event of a crash or other severe fault condition.

These highly integrated supplies represent the types of components it's going to take to help the automotive industry shift to higher battery voltages, bringing advantages such as faster charging, lower losses, and lighter wiring. In addition, the devices reduce the number of components required to implement a power supply by as much as 50%, resulting in significantly smaller PCB footprints, higher reliability, and reduced component counts.

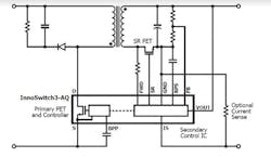
Secondary-Side Regulation  

Offered in a compact InSOP-24D package, both devices use a secondary-side regulation architecture based on PI's FluxLink magnetic isolation technology. It provides reinforced isolation up to 5,000 V rms and enables direct sensing of the output voltage, ushering in benefits such as accurate regulation and extremely fast transient response.

The circuit will start from 30 V without external circuitry—critical for functional safety. Other protection features include input undervoltage, output overvoltage, and overcurrent limiting.

Originally introduced in 2014, FluxLink makes it possible to deliver switching circuit feedback across an isolation barrier without the use of any magnetic materials. On top of that, it draws no power under no-load conditions, as opposed to LED-based optocouplers that require continuous bias current.

Its wide channel bandwidth also enables highly reliable semi-resonant (SR) operation. This eliminates shoot-through in either discontinuous conduction mode (DCM) or continuous conduction mode (CCM), even during transient loads and fault conditions. Increased accuracy enables the use of more efficient synchronous rectification techniques and eliminates the need for a second dc-dc converter to power the regulator circuit.

Switching controllers using FluxLink also require fewer components, have fewer failure modes, and require much simpler qualification test procedures.

The inclusion of synchronous rectification and a quasi-resonant (QR)/CCM flyback controller achieves greater than 90% efficiency, easily meeting the strictest OEM requirements. These new parts consume less than 15 mW at no-load, which is ideal for reducing self-discharge in battery-management systems.

The InnoSwitch3-AQ 1700-V parts are suitable for industrial markets, too. The integrated solution replaces discrete controller-plus-MOSFET designs, saving space, time, and cost while increasing reliability in applications like renewables, industrial motor drives, battery storage, and metering.

Availability and Resources

In 1,000-unit quantities, the INN3947CQ-TL is priced at $5.64, and the INN3949CQ-TL costs $9.02. For further information, visit the innoSwitch3 home page at power.com. A reference design, DER-913Q, and hardware kit RDK-919Q, are available for designers wishing to evaluate the InnoSwitch3-AQ IC.