Li-ion-Battery-Powered BLDC Motors Augment Consumer-App Reliability
When it comes to battery-powered products like handheld power tools, portable medical equipment, or home-automation products, consumers demand excellent reliability and long battery life. To keep up with the soaring market for these products, manufacturers are turning to a new generation of brushless dc (BLDC) motors powered by lithium-ion (Li-ion) batteries.
BLDC motors are well suited to applications that require high reliability, high efficiency, and a high power-to-volume ratio. The high reliability quotient simply stems from the fact that there are no brushes wearing out and needing replacement. As such, the motors’ life expectancy is dramatically higher than their brushed counterparts, resulting in products with a greater lifespan.
Li-ion batteries rose to prominence through use in popular consumer electronic devices, such as smartphones and tablets. Li-ion is one of the most widely used battery types because of its superior energy densities and slow loss of charge when idle. Consumer electronics aren’t the only applications benefiting from Li-ion batteries, though. Li-ion batteries are becoming more commonplace in products that previously used lead-acid batteries, such as golf carts and electric lawn mowers.
This file type includes high resolution graphics and schematics when applicable.
The market for battery-powered, motor-driven products is undergoing a renaissance with Li-ion-powered brushless motors in the effort to extend operating time and increase reliability. Among the products upgrading to these new devices are battery-powered tools such as drills, chainsaws, leaf blowers, small electric vehicles (e-bikes and wheelchairs), and uninterruptable power supplies.
Such products also require updated MOSFET bridge drivers to take advantage of the features and mitigate any problems associated with the integration of BLDC motors and Li-ion batteries. In particular, the introduction of new bridge drivers can further extend battery and product life of multi-cell, Li-ion-powered products by providing innovative safety features that prevent uncontrolled battery recharging during regenerative deceleration of the motor load, which is a leading cause of damage and deterioration of Li-ion batteries.
Upgrading to Li-ion and Brushless DC Motors
Li-ion batteries hold a significant advantage over other battery technologies, such as NiCad, NiMH, or lead acid, with two to three times greater energy density. Higher energy density translates to smaller battery packs for lighter and more compact handheld tools. In addition, longer operating times can be achieved without increasing the original battery pack size or weight for applications like e-bikes or wheelchairs.
However, Li-ion’s increased energy density isn’t without application problems. Li-ion batteries are not voltage sources as we typically think of batteries. The significant internal inductance of Li-ion batteries (100 to 500 nH) leads to considerable ripple voltage caused by using pulse-width modulation (PWM) to drive the motor. The simple solution is to add sufficient capacitance across the MOSFET bridge; still, enclosure limitations or costs can be prohibitive.
In addition to tight space, PCB outline constraints are a significant issue for many battery-powered hand tools. In some of these applications, only minimal capacitance is applied across the bridge, resulting in significant voltage ripple on the bridge. The battery valley ripple of a typical 18- to 20-V Li-ion battery under heavy load with minimal bridge capacitance can be as low as 5 V, while the hilltop voltage can reach 36 V. Another consideration is that during overload conditions, such as a locked rotor, the battery voltage can droop to very low values. In these examples, it’s desirable for the controller (not the driver) to decide how to react to these severe operating conditions.
There are several reasons for using BLDC motors. Foremost, the maximum RPM of a BLDC motor is limited primarily by the rotor’s construction, whereas brushes are the main limiting factor of a brushed dc motor’s RPM. In most applications, a transmission with gear reduction lowers the motor’s RPM down to the desired RPM of the application. Consequently, because the BLDC motor can rotate many times faster than a brushed motor, a physically smaller BLDC motor size with a corresponding adjustment to the transmission gear ratio will produce the same RPM and applied torque to the product’s output.
Another obvious advantage is the elimination of brushes that wear out and generate significant electromagnetic interference (EMI). There’s also the efficiency advantage—typically 150% or better than a similar brushed dc motor—leading to increased operating time.
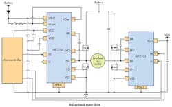
A BLDC motor also has its own application problems, primarily regarding the additional complexity of the drive electronics (see the figure). In a unidirectional brushed motor-drive application, only one MOSFET bridge circuit is necessary. A bidirectional brushed motor drive requires two bridge circuits. However, a BLDC motor needs three bridge circuits, even for unidirectional applications. As a result, physically smaller or higher functioning integrated circuits must be used to reduce component count, BOM cost, and real estate, especially in space-constrained applications like battery-operated power drills.
Seven Key Features of Bridge Drivers for Battery-Powered Motors
- Many motor-drive applications require relatively low bias currents for bridge drivers and similarly low bias currents for the controller (usually a DSP or microcontroller). Therefore, it’s desirable to integrate linear regulators (LDOs) with enable inputs into a bridge driver; 12 VDD for the bridge drivers and 3.3 VCC for the controllers.
- Mechanical switch denouncing of LDO enable inputs are necessary to ensure bounce-free turn-on of the LDOs.
- Ultra-low quiescent current to minimize battery drain is very desirable. Ideally, this would be achieved with a sleep mode that safely shuts down the driver when a bridge voltage is present, but the application isn’t operating.
- Uninterrupted bridge operation features battery voltage as low as 5 V, thanks to an undervoltage lockout (UVLO) of approximately 4.2 V. UVLO for traditional bridge drivers is typically around 7.5 V.
- High immunity to negative transients on the phase node (HS) is necessary for robust operation. The trend in motor drives has been for higher levels of switching currents in the bridge FETs (greater than 200 A). Along with the high switching currents and the constraints of non-optimal printed-circuit-board (PCB) outlines, minimizing negative transients on the HS pin that result from parasitic PCB inductance becomes a difficult PCB design issue.
- Many applications require the smallest possible packages to minimize board space. A small package also allows the driver to be located next to the driven FETs, alleviating some of the problems associated with less than optimum PCB layout.
- The driver should be rated for bridge voltage up to 50 V for reliable operation with battery voltages up to 36 V.
This file type includes high resolution graphics and schematics when applicable.
Bridge drivers suit the new generation of BLDC motor drives due to their ability to significantly extend power usage and overall product life of lithium-battery devices (see “Evolution of the HIP2100”). In today’s marketplace, consumers want products that deliver enhanced battery life, longevity, and high reliability. BLDC motors powered by Li-ion batteries can exploit the new class of bridge drivers to meet and exceed those needs.
Richard Garcia, principal applications engineer for Intersil’s Multi-Market Power Products, is involved with MOSFET driver product definition, IC characterization, and customer support. He holds a BSEE in power electronics from Texas A&M Univ.





