This file type includes high-resolution graphics and schematics when applicable.
knew that a common engineer’s foible was to try and design our own test equipment rather than just buying it. Jim Williams was especially subject to this shortcoming since he started out as a lab equipment technician at MIT. To Williams, it was a point of pride to design and build your own test gear. There are two major drawbacks to this attitude: if you’re designing the test equipment, you’re not testing your designs; and you’re making lab setups that are unrepeatable by others.
This article is part of TechXchange: Power Supply Design
If you demonstrate a test setup using a Keysight 346A noise source, anyone can go out and buy that same gear and then be able to replicate your results. Reproducibility is a basic tenant of the scientific method. It’s great that Jim would make avalanche pulsers (pdf pg. 21) from surplus-yard transistors, but I contend the engineering community is better served if he would have bought one from AVTECH. Most wonderfully, the Maker Movement has seen fit to turn Jim’s circuit into a product, so now you still can have a reproducible lab setup should you not have the funds for an AVTECH unit.
Almost as sketchy as designing your own test equipment is trying to coax life out of antique gear. When I worked at Ford Motor back in the 1980s, one of my co-workers was Ed Winstead, who had been in the Army Signal Corps in Vietnam and was an avid ham radio buff. Some really old Tek mainframe scopes had come up at a bankruptcy auction. Several of us were considering going to look them over. Winstead stopped us with his simple observation, “Look, do you want to be testing your test equipment or testing your circuits?”
His point was that you need absolute trust in your gear or you could waste days or weeks trying to nurse old junk back to life. Worse yet, it could give false confidence in circuits that should not be released into production.
My buddy Engineer Extraordinaire Alan Martin has learned this as well. Check out his video:
He has an astonishing collection of old gear (Fig. 1). He loves to fix the stuff himself, as a hobby. But when it comes to a working scope for his lab bench, Alan splurged on a LeCroy HDO8108 a few years ago, and has now upgraded that to the ne plus ultra Rohde & Schwarz RTO1014. This is for his home lab, bought with his own money. Alan has learned to love National Instruments’ LabVIEW, and this new equipment is easy to control with LabVIEW and completely trustworthy.
Pease had always been patient with my dumb questions, so it’s noteworthy how exasperated he got when a COBOL programmer wrote him wanting tips on how to design a high-current, high-voltage power supply for his “hacker bench.” In March 2011, three months before Pease’s tragic death, AV wrote Pease:
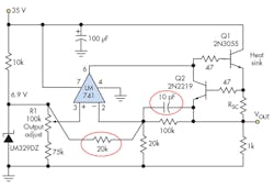
“Hello to RAP from New Delhi; Recently, I was trying to come up with a quick & dirty design for a 0-60-Volt, 5-Amp adjustable analog PSU [power supply unit], - a linear supply for a hacker bench. Not a switcher, efficiency is not terribly important. My first guess was to use a cheap op-amp plus cheap FETs in closed-loop as an initial starting point. Then I recalled having read something in your Troubleshooting Analog Circuits book about 'tools of the trade.' I cracked open my old copy, and lo-behold- right there on page 18, a 3-30V linear supply design. Snapshot of circuit attached (Fig. 2). I could not figure out some things:
1. What is the 10K doing in there (red circle)?
2. What is the 10pf doing (red circle)?
3. How to enhance/modify this design for a 0-60-volt adjustable design? Widlar would perhaps say - 'use an LM10' and run it off the VBE drop of a Darlington series-pass output stage. (ref Art of Electronics chapter on regulated supplies).
How can I do a quick and dirty 0-60v supply? Any new ideas? AV”
Pease understood that this well-meaning fellow had no idea of the difficulty of designing a piece of high-performance test equipment. Pease replied at length:
“Hello to AV, There is nothing simple about making your own 60-volt power supply, especially at 5 A. None of your suggestions are suitable for actually building one, not for a hobbyist, and not for a serious engineer. If you want a reliable supply that will survive serious use, you should just buy one, or plan to put in dozens of hours of work at 40 cents per hour, to design and build one. Note 99.9% of such designs will indeed be ‘quick and dirty;’ they will die quickly, and go up in dirty smoke. A power supply used at a ‘hacker bench’ will very likely get connected to some load that will blow it up. Thus, especially for a ‘hacker bench,’ you'll want a safe and reliable supply. A ‘hacker supply’ on a ‘hacker bench’ will just need fire-extinguishers. Fuses ain't good enough for protection. I put that design at 30 V max and 3 V min, for good reasons. Power supplies can nottttt be extended from 30 V to 60 V with any good reliability at all. They are also not easily extended down to 0 volts. That takes a completely different design! Anything beyond 1 A will take some careful design. ‘Quick-and-dirty’ is a very bad idea. Regarding your questions:
1. If you have to ask that question, you are in trouble. If you don't put that in, the output capabilities would be utterly different. Go ahead and try it. And don't get sloppy, that is a 20k resistor. If you are sloppy, you can take a good design and blow it up despite the good design.
2. If you have to ask that question, you are in trouble. It is to prevent oscillation.
3. I can't do it, and you can't do it. It would take a complete redesign. Would you like to enhance a little Tata into a Ferrari? Same idea. A Tata souped up to run at 140 mph would kill you. I once knew a guy who enhanced his 1968 VW Beetle to run at 126 mph. He avoided killing himself, just barely. And no, Widlar wouldn't say to use an LM10.
“It is easy to design such a machine if you want to use it for testing fire extinguishers. But not if you want reliable power. Before you get very far, you have to find out where to buy some good (inexpensive) surplus transformers rated for 10 Amps and 20-volts RMS; buy 3 so you can make three 20-volt supplies. Then you can strap them in series to make 60 volts. You cannot design a 60-volt supply even at 1/2 A. And I refuse to try. I did it 35 years ago, and it was not easy, even at 120 mA. If you don't understand why 60-volt supplies are different from 30, it’s because transistors are very non-linear, and easy to kill at 60 volts. If you don't know that, it just confirms why you can't do it, as you don't understand the problems such as SOA (safe-operationg area) (pdf). If you want to build up that 30-volt supply, build one, even if it will not go down to 0 volts. Later, I can show you the complete redesign to get it to go to 0 volts. Best wishes. / rap”
This fellow had written Bob several times, and Pease finally copied me: “Hi, Paul. What were we saying about ‘Suffering Fools Gladly’ - - - ??? FYA. This poor guy in India would take, as I suspected - - - - 300 to 500 hours of his time, rather than earn the money to buy this. I would not tell him he could not make it look good - but that's another 60 hours of his design time, if he could design one himself. He is a &*#damn ‘hard-headed Swede' who happens to have an Indian name, and he seems to have no idea of the difficult problems to design one. He doesn't believe me. Apparently he thinks that blowing up 2N3055s is going to be a lot of fun. I warned him in 10 ways to not tackle a problem he does not understand, such as SOA. No matter what he blows up- at least I warned him. I think it would take more than 20 2N3055s to put out the 5A and make a current-foldback for 3 A at short-circuit. But he doesn't want to listen to me. He seems to think that his owning a 5A 60-volt power transformer, is 9/10ths of the law. I have warned him several times. He doesn't even seem to understand that you can't get more than 2 or 3A out of a 5A-rated transformer. Donner & Blitzen, I asked him if he knew where to find a book about designing power supplies - he is far beyond clueless. He is willfully ignorant and studiously stupid. Are you surprised? I'm not. Beastly. rap.”
Commiserating with Pease, I wrote him back saying to send AV an eBay link to a lab supply for 365 dollars, new, from Taiwan. I noted that I charged $120/hour for consulting, so that this item is only three hours of my time. I could not even draw the block diagrams in three hours, much less design and test a complete lab supply. The product also looks much better on a bench instead of some hacker junk. Plus it has current limit and CC (constant-current) mode as well as isolated output. Somebody would have to be clinically insane to design his own rather than just buy this. That was after 20 seconds of research. He might find a used one even cheaper.
Pease wrote AV back, sent along my suggestion, and noted, “My friends agree with me, if you don't know the definition of the problems, you can put in hundreds of hours plus hundreds of dollars and you still will not have a working 60-volt supply. AV, this might cost you many hours of labor to buy one, but if you do, it will work, and be much cheaper and more reliable than designing and building your own. And the worst part, every time you try to get it built and running, you will blow it all to hell. I don't think you will be learning anything. / Best wishes. / rap
AV soon replied, “Hey Bob, I am amazed Paul Rako took the time to reply to my call for ideas. You are both right, I really should buy one. Dead set. Except that I am a lunatic. So I will still go ahead and make one. With Isolation and short circuit proof to boot.”
Sigh. So Pease wrote me, “I don't think he knows how to [design a supply]. Well, Paul, he shouldn't try to say we didn't warn him. / rap P.S. I tried to find him a better Hindu word than ‘blow to Hell’ but my Indian friends were out of town.”
Read more articles in TechXchange: Power Supply Design
About the Author

Paul Rako
Creative Director
Paul Rako is a creative director for Rako Studios. After attending GMI (now Kettering University) and the University of Michigan, he worked as an auto engineer in Detroit. He moved to Silicon Valley to start an engineering consulting company. After his share of startups and contract work, he became an apps engineer at National Semiconductor and a marketing maven at Analog Devices and Atmel. He also had a five-year stint at EDN magazine on the analog beat. His interests include politics, philosophy, motorcycles, and making music and videos. He has six Harley Sportsters, a studio full of musical instruments, a complete laboratory, and a video set at Tranquility Base, his home office in Sun City Center Florida.




