Shrink Your PCB with the Industry's Smallest Devices
Download this article in PDF format.
Engineers are often challenged with making system designs smaller or packing additional functionality in the same amount of printed-circuit-board (PCB) space. Due to higher PCB density within smaller systems, designers may expect an increase in board routing and board layout difficulty. What’s more, sometimes your constraints go beyond what can be accomplished with clever board design.
This article will explore analog signal-chain products developed specifically to help engineers optimize board space without sacrificing features, cost, simplicity, or reliability in their systems. Its intent is to help you understand how the benefits of these devices can be leveraged to develop a compact, high-performance solution for small spaces.
Sponsored Resources:
- Designing a compact signal chain for high performance in small spaces
- How to Design an Isolated CAN Port for Space-Constrained Industrial Applications
- Taking the family-first approach to op amp selection
Op Amps and Comparators: Package Flexibility
The popularity of the op amp as a building block in analog circuits is due to its versatility. Op amps enable a high-performance and highly stable amplification circuit with few passive components. It’s a great place to start our discussion because op-amp portfolios are available with numerous performance levels and unique package options.
In Texas Instruments’ case, op amps are offered across 16 different packages—including the industry’s smallest single- and quad-channel packages—giving you multiple options to help reduce PCB area when you need it. Compared to competing small-size devices, TI’s single-channel 0.8- × 0.8-mm no-lead (X2SON) package is 13% smaller, while its 2.0- × 2.0-mm extra-small QFN (X2QFN) package is 7% smaller.
Consider the TLV9061 (single), TLV9062 (dual), and TLV9064 (quad) devices, which are low-voltage (1.8 to 5.5 V) op amps with rail-to-rail input- and output-swing capabilities. The TLV9061, in its X2SON package, is a compact single-channel operational amplifier that’s 8% smaller than competing devices (Fig. 1). This 5.5-V op amp, featuring 10-MHz gain bandwidth and 1.5-mV max offset voltage, offers a solution for low-voltage applications that require a small footprint and high capacitive load drive.
The Industry’s Smallest Comparator
Similar to a standard op amp, a comparator has two inputs, one output, and two power-supply pins. A comparator gets its name because it compares the voltages applied to its inputs and sets its output voltage based on the input levels. One input is the primary input signal, or VIN, and the other input is the reference signal, VREF. These inputs may have both dc and ac components.
The industry’s smallest comparator, TI’s TLV7081, is housed in a WCSP package measuring 0.7 × 0.7 mm (Fig. 2). It is 4% smaller than competing devices. This comparator operates down to 1.7 V, so it’s applicable for space-critical designs like smartphones and other portable or battery-powered applications. The TLV7081 features an input-voltage range that’s independent of supply voltage. As such, the comparator can be directly connected to sources that are active even if it’s not powered.
The Smallest Leaded Current-Sense Amp
As demand for system intelligence and power efficiency continues to grow, the need for better monitoring of critical system currents becomes increasingly important. The most common way to measure current is to sense the voltage drop across a shunt or current-sense resistor.
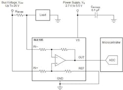
With a small-outline transistor (SOT)-563 package measuring 1.6 × 1.6 mm (2.5 mm2), TI’s INA185 current-sense amplifier is 40% smaller than the closest competitive leaded packages (Fig. 3). Designed for use in space-constrained applications, this device senses voltage drop across a current-sense resistor at common-mode voltages from −0.2 to +26 V, independent of the supply voltage.
Using a current-sense amplifier with an integrated current-sense resistor simplifies the difficulties around resistor selection and PCB layout. The INA185 integrates a matched resistor gain network in four fixed-gain device options. The matched resistor gain network in the amplifier enables a maximum gain error as low as 0.2%, which contributes to its performance over temperature and process variations.
The INA185 features a 0.2% gain error and a typical response time of 2 µs, allowing for fast fault detection to prevent system damage.
Data Converters: More Value per mm2
You can significantly reduce PCB footprint, increase channel density, and leverage higher integration of other components and features with a small data converter. For instance, it’s possible to maximize channel density and save board space with the TI ADS7066, a 16-bit, 8-channel successive-approximation-register (SAR) analog-to-digital converter (ADC) that’s housed in a package 54% smaller than competing devices.
The ADS7066 has an integrated capless reference and a reference buffer that helps reduce the overall solution size by requiring fewer external components. The ADS7066 features built-in offset calibration for improved accuracy over wide operating conditions. The eight channels of the ADS7066 can be individually configured as analog inputs, digital inputs, or digital outputs, enabling smaller system size and simplifying circuit design for mixed-signal feedback and digital control.
Conclusion
Thanks to its packaging and process technologies, TI is able to deliver the industry's smallest devices across multiple portfolios. The company’s packages include traditional ceramic and leaded options and advanced chip-scale packages—quad flat no lead (QFN), wafer chip-scale package (WCSP) or die-size ball-grid array (DSBGA)—using fine-pitch wire-bond and flip-chip interconnects, with SiP, module, stacked, and embedded die formats offered.
Sponsored Resources:
About the Author
Murray Slovick
Contributing Editor
Voice Your Opinion!
To join the conversation, and become an exclusive member of Electronic Design, create an account today!

Leaders relevant to this article:



