Super-Beta Fully Differential Amplifiers Launch New Era of Precision
Members can download this article in PDF format.
Use of differential signaling in analog front ends is increasing across a range of applications, from audio processing to factory automation. Differential signaling offers three key advantages. First is improved voltage swing, with two out-of-phase outputs doubling the dynamic range of a single-ended implementation. Second is improved noise immunity, with the differential output signals canceling out common-mode disturbances, power-supply noise, ground disturbances, and electromagnetic interference. And third is reduced harmonic distortion, with the differential output configuration theoretically canceling even-order harmonics.
Sponsored Resources:
- Why precision matters with fully differential amplifiers
- Optimizing Noise and Power with Super-Beta Fully Differential Amplifiers
- Super-beta Input Amplifiers: Features and Benefits
Precision Matters
At the heart of a differential-signaling path is a fully differential amplifier (FDA), which provides a differential output signal centered on a user-configurable common-mode voltage. A new generation of precision, fully differential amplifiers enables you to take advantage of a fully differential signal path to help meet your design challenges.
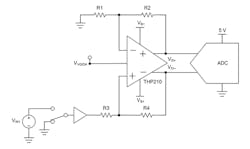
A specific example is the THP210 ultra-low-offset, high-voltage, low-noise, precision FDA, which can drive fully differential signal chains or convert single-ended sources to differential outputs. The THP210 incorporates bipolar super-beta input transistors that offer high current gain to support very low input-bias current operation to minimize noise.
In a typical differential-signaling application—factory automation, for example—the FDA interfaces with a differential analog-to-digital converter (ADC). Although differential signal processing suppresses common-mode, supply, and ground disturbances, engineers must also contend with errors due to factors such as offset and temperature drift, which can limit overall signal-chain accuracy.
You can cancel out the offset error voltage by applying a calibration scheme such as the one illustrated in simplified form in Figure 1. But, unfortunately, temperature drift may be the dominant source of errors in an amplifier, and drift can be difficult or impossible to calibrate out.
The best approach to minimizing temperature-drift errors is to use devices with low drift specifications, such as the THP210. Its maximum input offset voltage drift is 0.35 µV/°C, its maximum input bias-current drift is 15 pA/°C, and its maximum input offset current drift is 10 pA/°C. In one FDA configuration example, these drift specs contribute a total drift error of only 36 µV over temperature, a fourfold improvement compared with the performance available from other precision FDAs.
Optimizing Noise and Power
Audio applications can also take advantage of differential signaling, with noise always being a key consideration. One approach to controlling noise is the use of a low-impedance source and feedback network. This approach, however, might not be practical for a power-conscious system powered by a battery or USB port.
An alternative is to use Texas Instruments’ OPA1637 next-generation audio FDA. This audio FDA incorporates a super-beta bipolar junction transistor (BJT) input to allow for reduced input bias current and input bias-current noise, enabling circuit designers to use higher input resistor values to achieve power savings in the end application.
In a typical application, the OPA1637 might drive a differential input audio ADC such as the TLV320ADC5140 (Fig. 2). A designer can optimize the circuit by using the full-scale input range of the ADC to enhance audio performance. This ADC offers improved total harmonic distortion plus noise (THD+N) specifications in a differential input configuration when compared with a single-ended input configuration. The OPA1637 can implement the conversion from single-ended to differential signaling while maintaining high input impedance, thereby minimizing loading on any upstream circuitry.
Features and Benefits
Super-beta transistors offer features that combine to offer the benefits of improved precision for bipolar op amps, instrumentation amps, and FDAs. In addition to the OPA1637 and THP210, other devices incorporating super-beta transistors include the OPA2202 and OPA2210 dual op amps as well as the INA818 and INA819 precision instrumentation amps.
In all of these devices, the super-beta BJTs are optimized for high current gain: β > 1,000. In contrast, β for traditional bipolar transistors typically ranges from 50 to 200—values that may lead to a sizable base current for a given collector current. For example, a transistor with a β value of 100 and a collector current of 10 μA will require 100 nA of base current. For the same collector current, a super-beta BJT will require a base current of only 10 nA.
Note that input-transistor base current translates to an amplifier’s input bias current, and CMOS and JFET amplifiers have generally offered advantages with respect to low input bias current. However, super-beta bipolar amplifiers offer low input bias currents while maintaining the benefits of the traditional bipolar process, including high speed-to-power ratio, low voltage noise, low 1/f noise, and low open-loop output impedance.
A comparison of two Texas Instruments bipolar instrumentation amplifiers illustrates the improved specifications enabled by super-beta BJTs. As shown in the table, the INA818 with super-beta transistors reduces typical current noise (in) by a factor of about 17 and reduces maximum input bias current (IB) by a factor of about 10, compared with the INA118, an instrumentation amplifier with traditional bipolar transistors.
In addition to helping reduce input bias current, super-beta BJTs also enable better transistor matching and temperature stability. This in turn yields improved dc specifications, including lower input offset voltage and lower offset voltage drift over temperature. A comparison of the OPA2210 super-beta bipolar op amp with the traditional OPA2209 model with the same pinout illustrates the differences. The super-beta version offers a 5-μV typical offset voltage, compared with a 35-μV typical value for the traditional version. In addition, the super-beta op amp delivers 0.1-μV/°C typical offset-voltage drift over temperature compared with a 1-μV/°C typical value for the traditional model.
Conclusion
Differential signaling provides significant benefits compared with single-ended configurations, including improved voltage swing, better noise immunity, better common-mode rejection, and lower harmonic distortion. Choosing an FDA with low drift specifications can deliver the precision needed for many applications. Finally, amplifiers with super-beta BJTs offer low input-bias currents and low-noise performance while retaining the advantages of traditional bipolar analog process technologies.
Sponsored Resources:
About the Author

Rick Nelson
Contributing Editor
Rick is currently Contributing Technical Editor. He was Executive Editor for EE in 2011-2018. Previously he served on several publications, including EDN and Vision Systems Design, and has received awards for signed editorials from the American Society of Business Publication Editors. He began as a design engineer at General Electric and Litton Industries and earned a BSEE degree from Penn State.
Voice Your Opinion!
To join the conversation, and become an exclusive member of Electronic Design, create an account today!

Leaders relevant to this article:



