Dual SPST Analog-Switch IC Provides 60-V Protection for Sensors, Signals
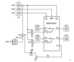
For many projects, it’s the relatively simple device providing a basic but necessary or desirable circuit function that can make the difference between a “just gets by” design versus a good and proper execution. A clear example of this situation is seen via Analog Devices’ ADG7421F, a low-voltage, dual single-pole/single-throw (SPST), low on-resistance switch (Fig. 1). Among the key features it offers are overvoltage protection, power-off protection, and overvoltage detection on the source pins.
It works this way: When no power supplies are present, the switch remains in the “off” condition and the switch inputs are high impedance. When the device is powered, if the analog input signal levels on pins S1 or S2 exceed VDD or VSS by a threshold voltage (VT), the switch automatically turns off and the digital fault flag pin (FF) drops to a logic low to indicate a fault. Input signal levels up to +60 V or −60 V relative to ground are blocked in both the powered and unpowered condition.
The ADG7421F is well-suited for providing overvoltage protection for small signals such as those from resistance temperature devices (RTDs) and thermocouples. Its ability to protect against high voltages up to ±60 V, coupled with a low-voltage supply, enables complete low-voltage input-stage protection for industrial applications.
Unlike power-handling devices such as MOSFETs where low on-resistance is a critical parameter, it’s not as crucial for switches such as these. Instead, on-resistance flatness is important, as variations in that parameter’s value adversely impact the signal-chain error budget. For the ADG7421F, on-resistance is typically 12 Ω while variations are typically under 5 mΩ.
Potential users of even a functionally simple IC such as the ADG7421F can benefit from an evaluation board such as the EVAL-ADG7421FEBZ (Fig. 2).
The IC is soldered to the center of this evaluation board, and two wire screw terminals are provided to connect to each of the source and drain pins, while three screw terminals are used to power the device (screw terminals are very convenient as they eliminate issues related to getting a suitable mating connector or fabricating a cable assembly). A fourth terminal provides a user-defined digital voltage to supply the LED, which is mounted to deliver visual indication of the switch’s fault status.
The 30-page datasheet for the ADG7421F provides full performance and specification details, while the evaluation board has its own eight-page User Guide. The switch carries a 3-kV HBM (human body model) ESD rating and is immune to latch-up under any circumstances. It operates from a ±1.8- to ±2.5-V dual supply or 1.8- to 5.5-V single supply. Housed in a 10-lead, 3- × 2-mm LFCSP package, it’s priced at $2.25 (1000 pieces). The companion EVAL-ADG7421FEBZ costs $75.
About the Author

Bill Schweber
Contributing Editor
Bill Schweber is an electronics engineer who has written three textbooks on electronic communications systems, as well as hundreds of technical articles, opinion columns, and product features. In past roles, he worked as a technical website manager for multiple topic-specific sites for EE Times, as well as both the Executive Editor and Analog Editor at EDN.
At Analog Devices Inc., Bill was in marketing communications (public relations). As a result, he has been on both sides of the technical PR function, presenting company products, stories, and messages to the media and also as the recipient of these.
Prior to the MarCom role at Analog, Bill was associate editor of their respected technical journal and worked in their product marketing and applications engineering groups. Before those roles, he was at Instron Corp., doing hands-on analog- and power-circuit design and systems integration for materials-testing machine controls.
Bill has an MSEE (Univ. of Mass) and BSEE (Columbia Univ.), is a Registered Professional Engineer, and holds an Advanced Class amateur radio license. He has also planned, written, and presented online courses on a variety of engineering topics, including MOSFET basics, ADC selection, and driving LEDs.
Voice Your Opinion!
To join the conversation, and become an exclusive member of Electronic Design, create an account today!

Leaders relevant to this article:



