PFC Boost Controllers Eliminate Startup-Circuit Design Challenges
Experienced designers know that for many system scenarios—even as disparate as a data link versus a power supply—one of the biggest challenges is getting the function to initialize and start up properly, reliably, and consistently. Once things are running smoothly, it’s more of a normal operating mode, but getting there can be subject to all sorts of initial-condition vagaries and situations that must be considered. Furthermore, in some cases, achieving a graceful shutdown also is a challenge.
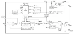
That’s where ICs such as the STMicroelectronics L4985A/B and L4986A/B critical-conduction-mode (CCM) power-factor-correction (PFC) boost controllers can help, simplifying design and enhancing flexibility by integrating 800-V startup circuitry and additional valuable proprietary features (Fig. 1).
The internal complexity, largely invisible to the user, yields a typical application schematic diagram that’s relatively simple (Fig. 2).
The built-in high-voltage startup capability saves auxiliary circuitry, enabling a “no aux” design that reduces bill-of-materials costs and ensures reliable starting. These circuits also include internal logic to safely discharge input-filter X capacitors when the ac line is disconnected. This eliminates the power losses incurred in a traditional discharge resistor and simplifies meeting safety regulations such as IEC 61010-1 or IEC 62368-1.
The controllers suit multiple applications as PFC pre-regulators in equipment that must meet requirements for harmonic distortion, such as IEC 61000-3-2 and equivalents. These include power supplies for desktop PCs, servers, game consoles, and televisions; industrial and medical switched-mode power supplies (SMPS); and e-scooter chargers. By integrating a proprietary multiplier emulator, as well as dedicated circuitry to minimize total harmonic distortion (THD) in all operating conditions, the converters also ensure consistent power quality for LED luminaires.
Key Features
The controllers benefit from a proprietary off-time modulator that further simplifies design by ensuring quasi fixed-frequency operation in all load conditions, entering burst mode at light load and zero load.
The L4985A and L4986A operate at 65 kHz, while the L4985B and L4986B are designed for 130-kHz operation. The L4986A/B versions add additional power-good input and output pins that generate a logic signal to aid system management when the PFC output reaches a user-determined threshold.
To permit power-saving design, in accordance with leading eco-design directives, all variants feature an external pin to initiate idle mode with low power consumption. Comprehensive protection and monitoring are also built-in, including overvoltage protection and protection against feedback loop failures, erroneous settings, and boost-inductor saturation.
Soft-start limits inrush current and helps maintain output-voltage regulation, while brown-out/brown-in detection ensures reliable starting under all ac-line conditions and prevents excessive RMS current. The brownout protection enables medical equipment to meet IEC 60601-1-2, which requires output regulation to be maintained if the line voltage slumps for up to 500 ms.
To speed the design-in and assessment process, ST offers the EVL400W-80PL evaluation board, a complete ac-dc power supply certified as 80PLUS Platinum Level (Fig. 3). This unit, which combines the L4985 PFC controller with ST’s L6699D resonant controller and SRK2001 synchronous rectifier controller, achieves 90.2% efficiency at full load and 92.49% at 50% load.
About the Author

Bill Schweber
Contributing Editor
Bill Schweber is an electronics engineer who has written three textbooks on electronic communications systems, as well as hundreds of technical articles, opinion columns, and product features. In past roles, he worked as a technical website manager for multiple topic-specific sites for EE Times, as well as both the Executive Editor and Analog Editor at EDN.
At Analog Devices Inc., Bill was in marketing communications (public relations). As a result, he has been on both sides of the technical PR function, presenting company products, stories, and messages to the media and also as the recipient of these.
Prior to the MarCom role at Analog, Bill was associate editor of their respected technical journal and worked in their product marketing and applications engineering groups. Before those roles, he was at Instron Corp., doing hands-on analog- and power-circuit design and systems integration for materials-testing machine controls.
Bill has an MSEE (Univ. of Mass) and BSEE (Columbia Univ.), is a Registered Professional Engineer, and holds an Advanced Class amateur radio license. He has also planned, written, and presented online courses on a variety of engineering topics, including MOSFET basics, ADC selection, and driving LEDs.
Voice Your Opinion!
To join the conversation, and become an exclusive member of Electronic Design, create an account today!

Leaders relevant to this article:



