Download this article in PDF format.
Why didn’t they do this sooner? That’s the question some embedded engineers designing with microcontrollers (MCUs) are asking about the idea of adding analog signal-chain components in MCUs. With today’s sophisticated semiconductor manufacturing methods and special designs, how hard could it be to put a batch of linear circuits right on the same chip with the processor and memory?
Embedded designers of sensing and measuring devices almost always have to use external analog circuits to condition sensor signals before they can be processed. Just a few of the typical signal-conditioning operations include amplification, filtering, noise mitigation, switching, and data conversion. Such circuitry often takes up more space in the final product than the microcontroller chip itself. Today, though, you can get some MCUs with analog circuits on-chip to fit almost any sensing application.
Sponsored Resources:
- Smart Analog Combo Enabling Sensing and Measurement Applications
- How to use the smart analog combo modules in MSP430 MCUs
- Get more signal chain from your MCU in factory automation applications
Analog Enhancements
Some MCUs have had on-chip circuits that facilitate analog functions for years. These include an analog-to-digital converter (ADC), comparators, and pulse-width-modulation (PWM) capability. Now more integrated analog components are being incorporated in some MCU products.
One such example is the smart analog combo (SAC) modules from Texas Instruments. Each module consists of a flexible, programmable-gain op amp and a 12-bit digital-to-analog converter (DAC). Internal switches and multiplexers permit the op amp to be configured in multiple ways that may include inverting and non-inverting amplifiers, a follower, or transimpedance amplifier (TIA).
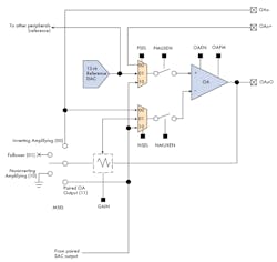
Figure 1 shows the SAC module. The op amp is a single-supply design that requires a bias voltage to center the output within the output voltage range available (2 to 3.6 V). An internal resistive feedback network allows you to select multiple fixed gain settings from 1 to 33. A power-mode selection feature permits a higher gain bandwidth and slew rate if low power consumption is not too much of a problem.
1. Shown is the general configuration of the smart analog combo modules that are now available in Texas Instruments’ MSP430 series of MCUs.
The module’s DAC is a 12-bit device that can be used for bias, reference-level selection, or as a way to generate an output waveform from a lookup table. Note the programmable switches and multiplexers select the inputs to the op amp that, in turn, set the desired configuration. Programming the MCU now includes the ability to program the configuration of this circuit.
Some MCU versions have up to four SACs. If the analog subsection of the design requires more complex circuitry, the SAC modules could be combined or cascaded. The only external components are any resistors, capacitors, or diodes that may be needed for the design.
These SACs are now available in Texas Instruments’ MSP430 series of MCUs. This family of embedded controllers features a 16-bit RISC architecture, ferroelectric RAM (FRAM), multiple I/O interfaces, and very low power consumption. The MSP430FR235x can be had with 0, 1, 2 or 4 SACs.
Smart Analog Combo Sensing and Measurement Applications
Almost any sensor application can benefit from onboard analog features. Typical applications target building automation, factory automation with industrial monitoring and control, and medical health and fitness. Some examples include smoke and gas detectors, temperature sensing, 4- to 20-mA control-loop sensors, and a blood glucose meter or oximeter.
2. This gas sensor is implemented with two SAC modules that are cascaded.
Figure 2 shows an example application—a circuit that conditions a gas sensor. An LED illuminates a reverse-biased photodiode. The amount of current in the diode is a function of the amount of gas present between the LED and sensor diode. The diode is connected to an op amp in the general-purpose (GP) mode; it’s configured as a TIA where the output is equal to the photodiode current in feedback resistor Rf. One of the DACs sets the bias voltage. Another gain stage may be needed to provide gain. The circuit in the figure is an inverting amplifier with the bias set by a second DAC. The resulting output is sent to the MCU’s onboard ADC. Software takes over from that point.
Microcontrollers are quickly adapting to the needs of different sensing and measurement applications. This is done through flexible on-chip analog signal-chain configurations that can be adjusted to meet application needs. Get an overview of the configurable smart analog combo modules (DACs, OpAmps/PGAs) in the MSP430FR2355 MCU with the references listed below. The whitepaper includes example smart analog combo configurations of several applications including smoke detectors, temperature transmitters, gas detectors and more.
Sponsored Resources:
About the Author

Lou Frenzel
Technical Contributing Editor
Lou Frenzel is a Contributing Technology Editor for Electronic Design Magazine where he writes articles and the blog Communique and other online material on the wireless, networking, and communications sectors. Lou interviews executives and engineers, attends conferences, and researches multiple areas. Lou has been writing in some capacity for ED since 2000.
Lou has 25+ years experience in the electronics industry as an engineer and manager. He has held VP level positions with Heathkit, McGraw Hill, and has 9 years of college teaching experience. Lou holds a bachelor’s degree from the University of Houston and a master’s degree from the University of Maryland. He is author of 28 books on computer and electronic subjects and lives in Bulverde, TX with his wife Joan. His website is www.loufrenzel.com.
Voice Your Opinion!
To join the conversation, and become an exclusive member of Electronic Design, create an account today!

Leaders relevant to this article:


