Piezo-Sounder Driver Addresses Needs of this Versatile Transducer
Sounders (buzzers) based on piezoelectric principles are widely used in countless applications due to their small size, low power demands, versatility, and low cost. However, they have two attributes that make their use in low-voltage, battery-powered systems a challenge: They need a relatively high drive voltage (typically, tens of volts), which is unavailable, and they present a capacitive load that may be difficult to drive.
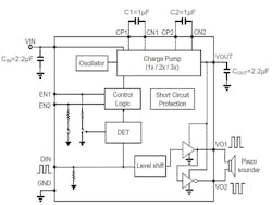
The PAM8904E (see figure) from Diodes Inc. addresses the needs of this versatile transducer. It supports both single-ended and differential output modes with minimal external components. The device operates from a wide voltage-supply range of 1.5 to 5.5 V and accepts an input signal between 20 Hz to 300 kHz.
The PAM8904E driver from Diodes Incorporated is designed for piezo-based sounders. It includes a multilevel boost converter and can drive the capacitive loads associated with these audio transducers.
The integral charge-pump boost converter operates in 1×, 2×, and 3× modes, allowing the PAM8904E to generate output voltages up to 18 V p-p from a 3-V supply or 27 V p-p from a 4.5-V supply. On the output side, this IC is able to drive loads as high as 47 nF. The vendor claims that competing devices can typically only drive a load up to 15 nF and they require a higher supply voltage. The unique drive technology combines low inrush current, low EMI, and high efficiency, which are all desirable characteristics.
The PAM8904 comes in a W-QFN2020-12 Type A package measuring just 2.00 × 2.00 × 0.80 mm; other package options are available. Additional features include thermal shutdown, overcurrent protection, and short-circuit protection. The automatic shutdown reduces current consumption to 1 µA. When combined with the wake function, the device is a good fit for power-constrained products. Prices begin at $0.30 in 1000-piece quantities; more information is available in the datasheet.
About the Author

Bill Schweber
Contributing Editor
Bill Schweber is an electronics engineer who has written three textbooks on electronic communications systems, as well as hundreds of technical articles, opinion columns, and product features. In past roles, he worked as a technical website manager for multiple topic-specific sites for EE Times, as well as both the Executive Editor and Analog Editor at EDN.
At Analog Devices Inc., Bill was in marketing communications (public relations). As a result, he has been on both sides of the technical PR function, presenting company products, stories, and messages to the media and also as the recipient of these.
Prior to the MarCom role at Analog, Bill was associate editor of their respected technical journal and worked in their product marketing and applications engineering groups. Before those roles, he was at Instron Corp., doing hands-on analog- and power-circuit design and systems integration for materials-testing machine controls.
Bill has an MSEE (Univ. of Mass) and BSEE (Columbia Univ.), is a Registered Professional Engineer, and holds an Advanced Class amateur radio license. He has also planned, written, and presented online courses on a variety of engineering topics, including MOSFET basics, ADC selection, and driving LEDs.
Voice Your Opinion!
To join the conversation, and become an exclusive member of Electronic Design, create an account today!

Leaders relevant to this article:


