Four-Channel Digitally Tunable RF-Filter IC Spans 0.5 to 9 GHz
What you'll learn:
- How programmable RF filters offer user flexibility.
- The basic capabilities and setup requirements of this MMIC GHz-band filter
- How an evaluation board can simplify user comfort level and speed design in.
In today’s fast-moving, constantly changing RF world with new standards, devices, and application demands, a fixed-function filter may be too static to meet the system requirements. Instead, a filter with key parameters that can be changed “on the fly” would offer significant advantages in flexibility and response to changing needs.
There are several ways to achieve this goal, and now another choice has been added to the list. Analog Devices’ ADMV8809 is a fully monolithic microwave IC (MMIC) that features digitally selectable operating frequencies and functions as a single-chip replacement for discrete filter banks. It’s also compact, housed in a 52-terminal land-grid-array (LGA) package measuring just 8 × 8 × 1.07 mm (Fig. 1).
The device integrates four independently controlled high-pass filters (HPFs) and low-pass filters (LPFs) with center frequencies spanning 0.5 to 9 GHz, while its flexible architecture allows the 3-dB cutoff frequency of the high-pass and low-pass filters to be controlled independently. The digital logic control on each filter is 3 bits wide (eight states) and controls the on-chip reactive elements to adjust that cutoff. Typical insertion loss is below 6.2 dB, while rejection is up to 40 dB.
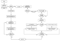
This sort of programmability precludes “ready-to-go” operation. Instead, the ADMV8809 is initialized and controlled via an SPI port, with a well-defined flow chart (Fig. 2). In addition, it has a lookup table (LUT) feature that can be used to store multiple filter conditions on LUT registers.
The 52-page datasheet provides the detailed characteristic curves, tables defining performance, and more, as well as details for programming this filter. It also includes design-in suggestions, such as noting that the ADMV8809 can use standard high-quality dielectric materials between the top metallization layer and internal ground layer like the Isola 370HR. Rogers 4003 or Rogers 4350 don’t have to be used. Of course, the characteristic impedance of the transmission lines to the RF1 and RF2 pins must be controlled to 50 Ω to ensure optimal RF performance.
Evaluating an RF component operating into the gigahertz range is never trivial. To facilitate the process, Analog Devices offers the EVAL-ADMV8809 evaluation board (Fig. 3).
It incorporates the ADMV8809 chip, as well as a negative-voltage generator, low-dropout (LDO) regulators, and a connector for the SPI interface to the SDP-S controller board to allow for simple and efficient evaluation. The negative-voltage generator and LDO regulators enable the ADMV8809 to be powered by either the 5-V USB-supply voltage from the PC via the controller board or by using two external power supplies.
About the Author

Bill Schweber
Contributing Editor
Bill Schweber is an electronics engineer who has written three textbooks on electronic communications systems, as well as hundreds of technical articles, opinion columns, and product features. In past roles, he worked as a technical website manager for multiple topic-specific sites for EE Times, as well as both the Executive Editor and Analog Editor at EDN.
At Analog Devices Inc., Bill was in marketing communications (public relations). As a result, he has been on both sides of the technical PR function, presenting company products, stories, and messages to the media and also as the recipient of these.
Prior to the MarCom role at Analog, Bill was associate editor of their respected technical journal and worked in their product marketing and applications engineering groups. Before those roles, he was at Instron Corp., doing hands-on analog- and power-circuit design and systems integration for materials-testing machine controls.
Bill has an MSEE (Univ. of Mass) and BSEE (Columbia Univ.), is a Registered Professional Engineer, and holds an Advanced Class amateur radio license. He has also planned, written, and presented online courses on a variety of engineering topics, including MOSFET basics, ADC selection, and driving LEDs.



