Simple Generator Provides Very-Low-Frequency/Distortion Sine and Square Waves (.PDF Download)
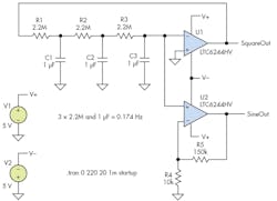
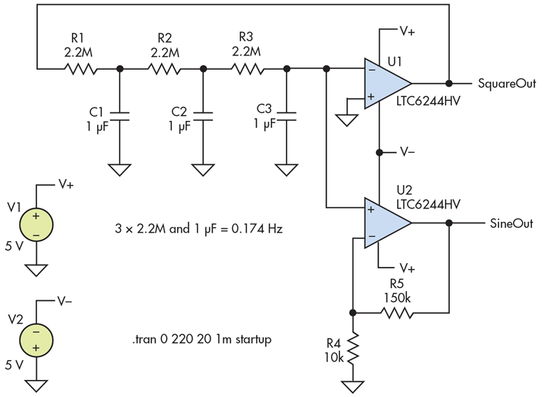
The circuit of Figure 1 generates sinusoids down to very low frequencies with distortion in the region of 3% or less, yet has no feedback or gain-stabilizing components because none are needed. It uses a phase-shift oscillator with a low-pass phase-shift network configuration rather than the more-common high-pass network.
The frequency-determining network is used as a low-pass filter to remove most of the harmonic content of the output waveform. Other phase-shift oscillators using low-pass networks have been published, but most have been more complicated (some of them far more so).
1. This very-low-frequency sine- and square-wave generator requires few components, but provides low-distortion outputs (derived from LTspice simulator).
The output of op amp U1 is applied to the first section of the phase-shifting network via R1 and C1. Each stage of the network attenuates more of the harmonic content (along with some of the fundamental). The final sinusoidal waveform is fed back into U1, which is operating open-loop and thus generates square waves at its output. It’s also fed into U2, which is operating as a linear amplifier to restore the low-level sinusoid up to a more-usable level at low impedance.

