High Current Camera Flash LED Drivers
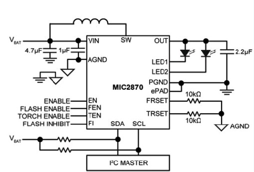
Micrel, Inc. has announced the availability of two new high current camera flash LED driver products. The MIC2870 and MIC2871 are capable of driving one or two camera flash LEDs up to 1.5A with best-in-class efficiency and enhanced current accuracy. These devices are ideal for portable battery operated applications including smartphones, camera-phones, tablets, notebooks, digital still and video cameras. The MIC2870 and MIC2871 are currently available in volume with pricing starting at $0.50 and $0.44 for 1K quantities respectively.
The MIC2870 operates over a 2.7V to 5.5V supply voltage range and is capable of driving one or two LEDs up to 1.5A. The MIC2871 operates over a 2.7V to 5.5V supply voltage range and is designed to drive a single LED up to 1.2A. The video light and flash strobe LED current can be configured in 16 different steps via either the I2C (MIC2870) or the single wire interface (MIC2871). These camera LED drivers operate at a 2MHz switching frequency to provide very compact and high power solution while delivering up to 95 percent efficiency. Both devices offer multiple safety features such as low battery detect, output load disconnect, safety timer, over-voltage protection, LED short protection, flash inhibiter and thermal shutdown protection which reduces battery stress and enhances system protection. These chips also feature a -40ºC to +125ºC junction temperature range. The MIC2870 is available in a 2.0mm x 2.0mm TQFN package, while the MIC2871 is available in a 2.0mm x 3.0mm TDFN package.


