The Internet Formed in the 1960s—How Did It Start?
This article is part of the Series Library: Key Moments in Engineering History.
What you’ll learn:
- The history of the internet.
- What critical steps led to its creation.
Almost everyone around the world has access to and uses the internet for surfing, gaming, and all sorts of other tasks these days. But how did it all come together? Before the internet’s building blocks came into the picture, engineers envisioned global networks of data.
During the 1900s, Nikola Tesla thought of a world wireless system. Then, in the 1930s and 1940s, Paul Otlet and Vannevar Bush’s idea involved a media and book storage system. The world didn’t see the first internet schematics until the 1960s.
ARPANET: The Dawn of the Internet
It all started in 1969. At that time, the Advanced Research Projects Agency (ARPA), which received funding from the U.S. Department of Defense (DoD), formed the ARPANET project. While ARPA administrator Robert Taylor directed the project, the Bolt, Beranek, and Newman (BBN) firm helped develop its network hardware/software. The ultimate goal behind ARPANET was simple—getting computers to send messages back and forth across long distances via a network.
These computers used the Network Control Protocol (NCP) for communications, but it had some limitations (Fig. 1). For one thing, it couldn’t adapt to new additions, features, or configurations. This means it would always need to be changed just to keep it running.
More network traffic also meant this protocol failed to perform at its best since it didn’t have routing mechanisms and congestion control algorithms. Risks of data tempering and unauthorized access increased because NCP missed out on security features as well. Lastly, NCP turned into a bandwidth hog as it couldn’t use resources efficiently.
ARPANET relied on packet switching, a system that allowed computers to deliver messages over the network. Two house-sized computers—one in a UCLA research lab and the other at Stanford—connected to the network on October 29, 1969, sending and receiving a message. However, this node-to-node communication didn’t completely work out. ARPANET attempted to send “LOGIN” to the Stanford-based computer, but it only received the first two letters—“LO”—before the ARPA network crashed.
Messages are Where They’re @
Of course, sending messages in this manner became an intriguing concept for many, including specialists. So, they started building advanced protocols for that purpose. But they still needed to figure out how that message reached the right address.
In 1971, ARPANET programmer Ray Tomlinson thought that using the “@” symbol would be the perfect solution (Fig. 2). And he was right. This method allowed a username to be split from the computer name. For example, messages would be addressed with “username@computername,” similar to e-mails.
Universities and research institutions initially used e-mail for communication within their networks. Since this proved practical, programmers began working on a way to deliver e-mails outside those networks. While the internet grew, e-mail became a big part of communication. It wasn’t until the 1990s that e-mail became more widely adopted as internet service providers offered e-mail service at no cost.
TCP/IP Enters the Fray
Eventually, computers at the University of California and the University of Utah joined the network. The 1970s saw additional universities, research centers, and government institutions involved with the ARPANET project.
By 1974, the technology had evolved thanks to a proposal to connect similar networks, and software engineers Vint Cerf and Bob Kahn contributed to the effort. Both invented the Transmission Control Protocol and Internet Protocol (TCP/IP), a standard communication model designed to send data across networks.
When January 1, 1983, rolled around, ARPANET started using TCP/IP, and engineers worked on the “network of networks” that transformed into the modern internet. TCP/IP offered more flexibility, better security, interoperability, scalability, and versatility. All of those factors made it the go-to protocol, replacing NCP for improved communication.
However, switching from NCP to TCP/IP didn’t happen instantaneously. That’s because the network architecture required updates. In the meantime, protocol gateways, known as translators, allowed NCP-based computers to send messages with TCP/IP-based ones.
The First PC Modem, NSF Funding, and DNS
In 1977, the internet world experienced a transitional moment with the first-ever PC modem called the Hayes 80-103A, invented by Dennis Hayes and Dale Heatherington. Phasing out ARPANET began in the 1980s when its objectives were met. All of the leftover networks served as precursors of today’s internet.
The National Science Foundation funded the Internet in the 1980s rather than the U.S. military. During that time, the NSF invested in long-distance networks, which operated as the internet’s foundation from 1981 to 1994. Then, the private sector took over the internet foundation.
In 1984, the Domain Name System (DNS) was introduced as a crucial part of the internet. It translated domain names into human-readable IP addresses, replacing the Hosts.txt file system. That way, users can type in the website address rather than remember its numerical address.
IP addresses, developed as part of this protocol, are a string of characters assigned to a device connected to the network (Fig. 3). Internet protocol version 4 (IPv4) became the standard in 1981, which led to IP address adoption when the Internet grew.
Hypertext System Revolutionizes the WWW
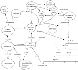
Tim Berners-Lee, a CERN employee, came up with a way for people to recognize and use the internet in 1989 (Fig. 4). The proposal involved developing a networked hypertext system for users to link and access documents on CERN computers. The World Wide Web’s main design principles and components in the proposal included HTML, HTTP, the URL, and a decentralized system that stores data to be accessed from a computer connected to it.
This technique is effective since centralized servers aren’t a must-have, and the web saw improvements in growth and scalability. Berners-Lee’s idea came to fruition in 1990 when he coded the World Wide Web using that proposal.
Read more articles in the Series Library: Key Moments in Engineering History.
About the Author
Cabe Atwell
Technology Editor, Electronic Design
Cabe is a Technology Editor for Electronic Design.
Engineer, Machinist, Maker, Writer. A graduate Electrical Engineer actively plying his expertise in the industry and at his company, Gunhead. When not designing/building, he creates a steady torrent of projects and content in the media world. Many of his projects and articles are online at element14 & SolidSmack, industry-focused work at EETimes & EDN, and offbeat articles at Make Magazine. Currently, you can find him hosting webinars and contributing to Electronic Design and Machine Design.
Cabe is an electrical engineer, design consultant and author with 25 years’ experience. His most recent book is “Essential 555 IC: Design, Configure, and Create Clever Circuits”
Cabe writes the Engineering on Friday blog on Electronic Design.
Voice Your Opinion!
To join the conversation, and become an exclusive member of Electronic Design, create an account today!

Leaders relevant to this article:





