Ultrasonic Sensors Measure Up in Home-Automation Applications
Download this article in PDF format.
Ultrasonics or ultrasound is a radar-like system that uses ultrasonic signals at frequencies above those typical for human hearing, usually above 16 to 20 kHz. The 40- to 70-kHz range tends to be most popular. Its main application is object detection and distance measurement.
Ultrasonic sensors are already widely used in automotive applications and a variety of industrial applications. Now, though, new potential applications are being discovered in the home-automation market.
Sponsored Resources:
- PGA460-Q1 in Automotive Ultrasonic Kick-to-Open Liftgate Systems
- How ultrasonic technology improves convenience and performance in home automation
- Where are ultrasonic sensors used?
How It Works
Ultrasonic object detectors work like radar. A transceiver consisting of a transmitter transducer radiates a signal toward a target. That target reflects or echoes the signal back to the transducer receiver at the source (Fig. 1). These transducers are usually of the piezoelectric type, with 58 kHz being a common signal frequency.
1. Ultrasonic sensing works like radar. A radiated signal is echoed back, and the time of transit is measured. The distance is then computed based on the speed of sound in air.
The ultrasonic transceiver measures the time that it takes for the signal to travel out to the target and back. Then, knowing the speed of sound in air and the transition time, the distance between transmitter and remote object can be calculated:
D = 1120(T)
where D is the distance out to and back from the target; T is the transition time; and 1120 is the speed of sound in air in feet per second. That speed varies somewhat with temperature and other environmental factors, but is a good indicator of distance. Since the signal must travel out to the target and then back to the source, the actual distance between the two is one half of D.
Ultrasonics is a short-range technology, with a maximum range of tens of meters. Most practical systems can measure down to a few centimeters and up to about 8 to 10 meters.
Ultrasonic Applications
The concept of ultrasonics has been around for many decades, as is the case with the U.S. Navy’s sonar systems. Early TV set remotes exploited ultrasonic tones to change channels and volume. And ultrasonic sensors have been used in distance-measuring applications. Other common uses today include:
- Object detection and ranging in automated robots (e.g., self-guiding vacuum cleaner)
- Liquid-level measurement in tanks
- Parking assist in cars
- Blind-spot detection in cars in side rear-view mirror assemblies
- Kick-to-open tailgates on SUVs
- Liquid-flow metering
The kick-to-open trunk application is a good illustrative example of ultrasonic technology. Also known as a Smart Trunk Opener (STO), this system has grown significantly over recent years, especially in SUVs and high-end passenger vehicles. This feature allows the vehicle owner hands-free access to open the trunk or hatchback with a simple kicking motion near the rear bumper.
Early systems used a capacitive sensor that sometimes proved unreliable when it became dirty. Ultrasonic systems are far more reliable, but their narrower range of motion detection means that the kick must be within a certain area.
The system’s basic requirements are:
- Capable of detecting objects within a 15-cm to 1-meter range.
- Ability to operate from a standard 12-V automotive battery supply.
- Low quiescent current drain. Since the unit must be operational with the vehicle off and locked, low current drain must be minimal.
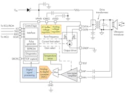
A system that meets these requirements is Texas Instruments’ PGA460-Q1 ultrasonic signal processor and transducer driver for Automotive Ultrasonic Kick-to-Open Liftgate Systems (Fig. 2). A Murata transducer is utilized for both transmitting and receiving. Note the use of a transformer to increase the drive voltage to the transducer.
2. The PGA460-Q1 uses a transformer to boost drive voltage to the ultrasonic transducer. An evaluation module is available from Texas instruments.
The echo signal received from the transducer is sent to a programmable gain amplifier, which allows the sensitivity and range of the unit to be set. The signal then goes to a 12-bit analog-to-digital converter and on to the logic circuitry that controls the trunk or tailgate.
The PGA460-Q1 operates from a dc supply in the 6- to 28-V range. The quiescent current is a low 500 µA.
New Applications in Home Automation
While the use of ultrasonic technology continues to expand in automotive applications, we’re also seeing increased adoption in home-automation equipment to improve convenience and performance while reducing energy consumption. For example, people detection has become a desirable addition to central control hubs used for home monitoring and control. Voice-activated hubs like those from Amazon, Google, Apple, and others are gaining popularity, but they could become even more useful if the platforms included object detection. These hubs could then turn lights off or on, activate HVAC systems, trigger security systems, or perform other control functions.
Up to now, the most popular form of object detection has been passive-infrared (PIR) sensors, which detect heat from people and other objects. They have proven reliable, but are more easily activated and fooled by temperature or light changes, bugs, and small animals. On the other hand, the reliability of ultrasonic detection is generally higher because it senses motion or presence of an object by obstructing the transmitted ultrasonic waves.
Ultrasonic presence detection can also be a useful tool in building automation, boosting energy savings through the control of lights, heating, and other energy consumers. Another potential application is parking-spot detection, which would be able to indicate open parking spaces. Ultrasonic sensing modules like Texas Instruments’ PGA460-Q1 are small enough and inexpensive enough to make these applications practical.
Sponsored Resources:
About the Author

Lou Frenzel
Technical Contributing Editor
Lou Frenzel is a Contributing Technology Editor for Electronic Design Magazine where he writes articles and the blog Communique and other online material on the wireless, networking, and communications sectors. Lou interviews executives and engineers, attends conferences, and researches multiple areas. Lou has been writing in some capacity for ED since 2000.
Lou has 25+ years experience in the electronics industry as an engineer and manager. He has held VP level positions with Heathkit, McGraw Hill, and has 9 years of college teaching experience. Lou holds a bachelor’s degree from the University of Houston and a master’s degree from the University of Maryland. He is author of 28 books on computer and electronic subjects and lives in Bulverde, TX with his wife Joan. His website is www.loufrenzel.com.
Voice Your Opinion!
To join the conversation, and become an exclusive member of Electronic Design, create an account today!

Leaders relevant to this article:


