Simpler Route to Solar Charging
Examine a large commercial building being constructed today and you are likely to see solar arrays harvesting sunlight. However, solar panels have also become an attractive alternative way of generating power for applications off the grid. Here photovoltaic panels essentially function as solar-powered charging stations for batteries. Typical off-grid installations might use single four-foot-square panels producing 30 W of power at most. Lower-power panels may be even smaller.
The goal of a solar powered charging station is both to directly power the system in daylight and also to charge the storage element so it can take over when the sun goes away. The majority of these applications have used sealed lead acid (SLA) batteries as a primary storage element, but lithium chemistries are becoming more common as applications get smaller.
The many emerging applications for single solar panels include ruggedized military laptops, industrial inventory and point-of-sale (POS) management devices, remote sensing units, portable automotive diagnostic equipment, marine solar buoys, road sign illumination, emergency roadside phones, pedestrian crosswalk indicator lighting, and even solar powered trash compactors.
Furthermore, lithium-iron phosphate (LiFePO4) cells are becoming widely deployed, offering more safety and a lower float voltage (3.6 V) than cobalt-based lithium-ion polymer (typically 4.1 or 4.2 V). This chemistry has many other advantages of cobalt-based lithium-ion/polymer cells as well, including a low self discharge rate and relatively low weight. Additionally, LiFePO4 brings, by comparison, longer cycle and overall life, higher peak-power rating, safety via higher resistance to thermal runaway, and less environmental impact. Disadvantages of LiFePO4 when compared to cobalt-based lithium-ion/polymer cells include lower energy density (capacity) and susceptibility to premature failure if the new cells are deep cycled too early.
Design Issues
It is often costly or difficult to extract peak power from a solar panel. To do so typically requires expensive (as with solar regulator modules) or complex circuits built around microcontrollers and numerous discrete components. These fully-contained, maximum peak power tracking (MPPT) modules have traditionally targeted large panels, e.g. as on residential or commercial buildings. But the landscape is changing as more uses for solar power are discovered.
For a given amount of light energy, a solar panel has a certain output voltage at which it produces peak output power. Bypass diodes inside the panel can create complex power vs. current qualities that are tough to optimize when the panel is partially shaded. Nevertheless, virtually all the 12-V solar panels currently on the market producing less than 30-W maximum output power are constructed from a simple series cell arrangement with no bypass diodes. This type of arrangement yields peak output power within a narrow band of panel output voltages, regardless of lighting conditions. Peak power may be produced from panel voltages of 12.5 to 18.5 V, depending on the panel.
Lithium-iron-phosphate cell batteries can be damaged if hooked up to a standard li-ion/polymer battery charger. That is because they have a lower float voltage, 3.6 V. Accurate float voltage charging will prolong the life of the cell. Charge pre-conditioning (trickle charge) also helps avoid damaging the cell, especially when it is deeply discharged.
Currently there is no such thing as a single-chip battery charger operating above 20 V for use with solar panels. The circuits for this kind of charging are typically complicated and use a lot of discrete components.
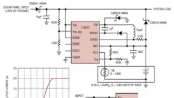
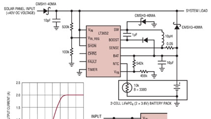
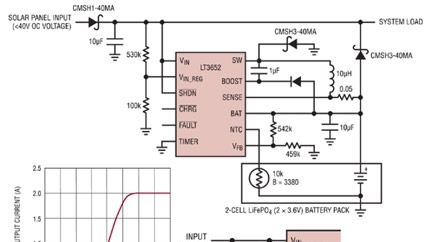
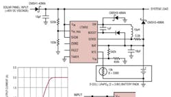
The LT3652 IC is meant to simplify this problem. The chip builds upon the strengths of Linear Technology's widely used LT3650 family of battery chargers. It is essentially a monolithic buck battery charger IC for modern battery chemistries. The device includes an innovative input voltage regulation loop which controls charge current to hold the input voltage at a programmed level. When the LT3652 is hooked up to a single solar panel, the input regulation loop forces the panel to operate at peak output power. This input voltage regulation loop circuitry delivers virtually the same optimized output power as more complex and expensive MPPT techniques. All in all, it extracts the maximum available power from the solar panel, reduces charge current if the panel output voltage falls below a programmed level, maintains the panel at the output voltage corresponding to the peak output power point for the particular solar panel being used, and makes it possible to program the specific desired peak-power voltage via a resistor divider.
If the input supply cannot provide enough power to satisfy the LT3652 charger, the supply voltage will collapse. Designers can monitor the supply through use of a resistor divider and thus set a minimum operating supply voltage. The LT3652 servos the maximum output charge current to maintain the voltage on its VIN_REG pin at or above 2.7 V. The ratio of RIN1/RIN2 for a desired minimum voltage (VIN(MIN)) is:
A typical solar panel is comprised of several series-connected cells, each cell being a forward-biased p-n junction. As such, the open-circuit voltage (VOC) of a solar cell has a temperature coefficient resembling that of a common p-n diode, or about -2 mV/°C. The peak power point voltage (VMP) for a crystalline solar panel can be approximated as a fixed voltage below VOC, so the temperature coefficient for the peak power point is similar to that of VOC. Panel manufacturers typically specify the 25°C values for VOC, VMP, and the temperature coefficient for VOC, simplifying the task of determining a typical panel's temperature coefficient for VMP.
The LT3652 employs a feedback network to program the VIN input regulation voltage. Manipulation of the network makes for efficient implementation of various temperature compensation schemes for an MPPT application.
The LT3652 accepts inputs ranging from 4.95 to 32 V with a 40 V absolute maximum rating for added system margin. It charges a variety of battery pack configurations, including up to three li-ion / polymer cells in series, up to four LiFePO4 cells in series, 12-V SLA batteries, as well as batteries up to 14.4 V.
The LT3652 charge current is programmable up to 2 A. This stand-alone battery charger needs no external microcontroller and incorporates user-selectable termination including C/10 or an onboard timer. Its high fixed switching frequency (1 MHz) keeps the package small. Float voltage feedback accuracy is specified at ±0.5%, charge current accuracy is ±5% and C/10 detection accuracy is ±2.5%. Once charging terminates, the LT3652 automatically enters a low-current standby mode which reduces the input supply current to 85 µA. In shutdown, the input bias current drops to 15 µA.
The LT3652 draws less than 1 µA from the battery when not charging. For autonomous charge control, an auto-recharge feature starts a new charging cycle if the battery voltage falls 2.5% below the programmed float voltage. Additional safety-related features include low battery preconditioning, a thermistor input for temperature-qualified charging, bad battery detection and binary coded status output pins. The LT3652 comes in a low-profile (0.75 mm) 12-pin 3×3-mm DFN package, and is guaranteed to operate from -40 to 125°C junction temperature.
More Information
Linear Technology Corp.
www.linear.com
About the Author
Voice Your Opinion!
To join the conversation, and become an exclusive member of Electronic Design, create an account today!

Leaders relevant to this article:
