Shielded Optocouplers Prevent Off-line Switching Power Supply Upset

Shielded optocouplers, with a high common mode transient immunity (CMTI), provide more immunity from common mode upset than an unshielded optocoupler.
March 27, 2013
13 min read

Switching power supplies, operating directly from input power lines, are generally required to have their outputs galvanically isolated from the input, in order to reduce the danger of electrical shock to the end user.  A high frequency power transformer typically performs this isolation function.  Since most switching power supplies are controlled on the primary side of the isolation transformer, but sense the output voltage on the secondary side, a means must be provided to relay the voltage sensed on the secondary side back across the isolation boundary to the control circuit on the primary side.  Optocouplers are commonly used to provide this function.  They are readily available and easy to implement, but they are susceptible to noise and upset, particularly in off-line supplies, where high common-mode potentials may exist.  

We will discuss how optocoupler susceptibility became a problem in an off-line forward converter, ultimately rendering the end product unusable.  We will also address how the issue was resolved using a much less susceptible shielded optocoupler. 
The Problem
 The problem manifested itself when two data links were tested in a laboratory environment.  The data links both ran off three phase 115 VAC, 60 Hz input power.  Internal to each data link were two isolated forward converter topology switching power supplies.  One supply produced +3.3 VDC at 20 A and the other supply produced +5 VDC at similar amperage.  The data links were each plugged into the same utility power circuit in the laboratory, separated by a distance of greater than 30 feet (Fig. 1).  
Fig. 1. Two identical data links, plugged into the same three phase AC line.  A functioning unit experiences upset whenever the other unit is turned on.
One of the data links was first turned on, extensively tested, and found to be fully functional.  However, whenever the second data link was turned on, it caused the previously operating data link to “crash”.
After a fair amount of troubleshooting, the problem was tracked down to the power supplies.  Somehow, the perturbation induced on the AC line, by the act of turning on a data link, was causing the power supply on the already functioning unit to “glitch”.  This, in turn, caused the internal system reset line to toggle, thus rebooting the system.
The Power Supply
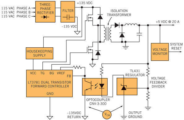
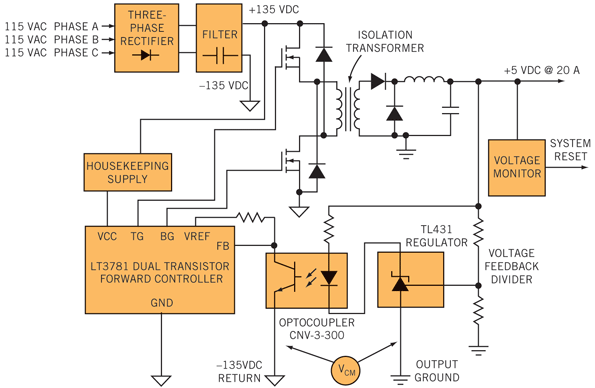
Fig. 2.  Block diagram representation of the two transistor forward converter used in the data link. 
Fig. 2 is a block diagram representation of the +5 VDC power supply.  The +3.3 VDC power supply, also in the data link, is functionally identical.  The front end of the supply consists of a three phase rectifier and EMI filter, which provides ±135 VDC to a two transistor forward converter.  A high frequency isolation transformer provides the galvanic isolation between the primary and secondary (i.e. between the -135 VDC return and the output ground).  
The forward converter is controlled, on the primary side, by an LT3781 Dual Transistor Forward Controller.  Regulation is accomplished by using a TL431 shunt regulator to sample the output voltage and compare it to its internal reference.  The shunt regulator produces a current, proportional to the difference between the output of the power supply and its internal reference.  This error signal current is used to drive the LED portion of a CNY17-3-300 optocoupler.  The light emitted from the LED section of the optocoupler is thus proportional to the TL431 error signal and is used to by the LT3781 controller to modulate the duty cycle of the switching power MOSFETS.  This, in turn, regulates the output voltage and forms a closed feedback loop. 
 A voltage monitor circuit continuously monitors the +5 VDC output and initially holds the System Reset line low, until a specified time after the +5 VDC is within regulation, after which System Reset goes high.   Should the +5 VDC output ever drop out of regulation, the system reset again pulls low, allowing the data link to reboot in a controlled manner.  
The Root Cause
Fig. 3.  Plot showing, respectively, System Reset, +5VDC, +3VDC, and VCM.  System Reset goes low in response to a drop out of the +5VDC power supply
An oscilloscope plot (Fig. 3) shows what happened to the power supplies of a functioning data link when a second data link was turned on.  
Trace #1(yellow) is System Reset, which monitors the level of the +5 VDC power supply.  The second trace from the top, Trace #3 (magenta) is the +5 VDC power supply output.  The third trace down from the top is Trace #2 (light blue), the output of the +3.3VDC supply.  The bottom trace, Trace #4 (green), is VCM, as shown of Fig. 2.  The scale for VCM is 100V/division.  
When the second data link was switched on, you can see that the +5 VDC output on the functioning data link (as well as the +3 VDC output) starts to turn off.  When the +5 VDC drops out of regulation, it causes the System Reset (Trace #1) to go low and remain low to reset the system.  Although the +5 VDC and +3 VDC recover momentarily (within 4msec), the System Reset has been tripped and stays low for a predetermined time, which results in an undesired reset of the system.  
What could cause the +5 VDC output, of a functioning data link, to start to turn off in response to a second data link (located far across the laboratory) being turned on?   After a considerable troubleshooting effort, the problem was narrowed down to the common mode voltage (VCM) that exists between the -135 V Return and Output Ground.  Whenever the second data link was turned on, it drew a large instantaneous current from the mains, which induced a transient difference in potential (approximately 250Vp-p, - see Fig. 3, Trace #4) between the -135V Return and Output Ground.  Although the optocoupler is supposed to provide isolation between these two “grounds”, it is not a perfect component.  Some fraction of the induced common mode voltage couples through the optocoupler into the FB (feedback) input of the LT3781 controller, causing it to momentarily go high and shut down the respective power supply. 
If we had an ideal optocoupler, we would not have an issue.  There would be no coupling across the grounds, induced by the transient common mode voltage difference.  Such a device, of course, does not exist.  However, a shielded optocoupler comes closer to the ideal than an unshielded optocoupler and ultimately was the key to solving this problem.  
Next, we will look at the parasitic coupling mechanisms in optocouplers and also examine the differences between unshielded and shielded optocouplers to understand how the shielded optocoupler provides a higher degree of common mode isolation and is a better choice for off-line applications.
The Optocoupler
The degree to which an optocoupler remains unaffected by a common mode transient is known as common mode 
transient immunity (CMTI).  This can be specified in several ways, but the most common specification of CMTI is in kV/µsec.   This is a measure of how much of a common mode transient the device can tolerate without an abnormal voltage transient or excessive noise appearing on the output.   
Fig. 4.  Unshielded optocoupler, showing the important parasitic capacitances.
A typical optocoupler is shown in Fig. 4[1], [2] .  It consists of a light emitting diode and a phototransistor.  When the diode is driven from a current source it emits light.  This light falls on the base of a phototransistor, which causes the transistor to conduct in proportion to the intensity of the impinging light.  This, in turn, is proportional to the diode current.  The diode and phototransistor are physically separated in the package.  However, coupling does occur via unwanted parasitic capacitances that result, unavoidably, in the optocoupler’s construction, due to the proximity of the input and output lead frames of the diode and transistor.  
mon mode interference signal, for example, can couple through CCM  and turn the transistor on when it should be off.   A negative transient can couple through CCM and turn the transistor off when it should be on.   Typically, an optocoupler fails its common mode rejection test if, in the presence of a common mode transient, its output “high” voltage drops below 2.0 Volts or its output “low” voltage rises above 0.8 Volts. 
The principle common mode noise coupling mechanism is the parasitic common mode coupling capacitance CCM.  This capacitor allows a transient to pass trough from the diode to the base of the transistor.  A positive com
The governing equations are:
and
Where:
IB = Base current of the transistor section of the optocoupler
VBE = Base-to-emitter voltage of the transistor section of the optocoupler
VCM = External common mode voltage applied between the light emitting diode (cathode) and transistor (emitter) sections of the optocoupler
CBE = Intrinsic base-to-emitter capacitance of the transistor section of the optocoupler
CCM = Parasitic capacitance that forms between the light emitting diode (cathode) and the transistor (base) sections of the optocoupler
The key to improving common mode rejection in an optocoupler is to reduce the value of the common mode coupling capacitance CCM.  This is most easily done by inserting a transparent, electrically conducting shield, between the diode and the phototransistor.  The shield is generally connected to ground and diverts current to ground that would otherwise couple to the base of the phototransistor (Fig. 5).  Shielding can reduce the effective value of CCM by roughly a factor of 10 [2].
Fig. 5.  Shielded optocoupler, showing how the shield diverts common mode current to ground. 
The conductive transparent coating is typically indium-tin oxide, In2O3:SnO2, also known as tin-doped indium oxide.  It is composed of a mixture of indium (III) oxide (In2O3), 90% by weight, and tin(IV) oxide (SnO2), 10% by weight[3].   This yellow-green powder is transparent and colorless when deposited in thin layers (typically 1000 to 3000 angstroms) and finds broad applications in LCD and plasma displays, touch panels, antistatic coatings, EMI shielding, and even aircraft windows. In an optocoupler, it serves to improve common mode rejection at the cost of a small reduction in current transfer ratio (CTR).  
The common mode transient immunity (CMTI) of non-shielded optocouplers is not characterized in component data sheets.  Shielded optocouplers are characterized for CMTI on their data sheets, typically specified in kV/µsec.  Testing to characterize CMTI is generally performed using the circuit of Fig. 6.
Fig. 6.  Test circuit used to characterize the common mode transient immunity (CMTI) of an optocoupler.  
The circuit consists of a pulse generator that can supply a common mode pulse across the optocoupler, from photodiode to transistor, and a means to control the current flowing through the photodiode.  The A/B switch in the diagram allows the optocoupler to be tested either in the on state or off state.  The common mode pulse stimulus is applied in each state, respectively, and the output is observed for upset.  
Stimulus Response
It is, however, often difficult to get a feel for what these CMTI numbers mean from a circuit designer’s perspective.  So it is instructive to compare the CMTI of shielded versus unshielded optocouplers by observing how their respective transistor outputs respond to a stimulus on the photodiode side.  Five different optocouplers were evaluated, three unshielded and two shielded, as presented in Table I.  The stimulus was a 10 V peak-to-peak pulse applied across the optocoupler, with the A/B 
 switch of Fig. 6 in position A.  This switch position turns the photodiode off and the output of the transistor, Vo, is nominally +5 V.   The output deviation, in response to the input pulse, was observed at Vo, with an AC coupled oscilloscope.  Very similar results are obtained when the A/B switch is in position B.  In this case, the photodiode is biased at a particular current level and the output of the transistor, Vo, is nominally at ground. 
It is, however, often difficult to get a feel for what these CMTI numbers mean from a circuit designer’s perspective.  So it is instructive to compare the CMTI of shielded versus unshielded optocouplers by observing how their respective transistor outputs respond to a stimulus on the photodiode side.  Five different optocouplers were evaluated, three unshielded and two shielded, as presented in Table I.  The stimulus was a 10 V peak-to-peak pulse applied across the optocoupler, with the A/B 
Fig. 7.  Response of a 4N35 Unshielded Optocoupler.
Fig. 8.  Response of a CNY17-3-300 Unshielded Optocoupler.
Fig. 9.  Response of a MOC206 Unshielded Optocoupler.
Fig. 10.  Response of a 6N136 Shielded Optocoupler with 1kV/µsec CMTI.
Fig. 11.  Response of a FODM453 Shielded Optocoupler with 10kV/µsec CMTI.
Figs. 7 through 11 are oscillographs for each of the optocouplers listed in Table 1.  The upper trace is the 10 V peak-to-peak input pulse and the lower trace is the AC coupled response at Vo.  The output deviation of the shielded devices is much less than that of the unshielded, indicating that the shielded devices have a higher CMTI.  
Note that unshielded optocouplers vary in their ability to reject common mode transients, as evidenced by the different output response levels in Table 1.  Although their CMTI is not specified on their data sheets, the output response deviation shown in Table 1 gives a good indication of their common mode immunity.
Shielded devices, with specified CMTI levels, also vary among different devices.  In this case, the CMTI between the 6N136 and FODM453 shielded optocouplers differs by a factor of 10.  However, the output response deviation of both shielded optocouplers is far better than the response of the unshielded devices.  In fact, the output pulse deviation of the best shielded optocoupler, the FODM453 as shown in Table 1 is better than the worst optocoupler in Table 1,  the 4N35,  by a factor of greater than four.  
The Solution
Armed with this information about the CMTI of shielded optocouplers, the CNY17-3-300 optocoupler in the +5 VDC and +3.3 VDC forward converter circuits (Fig. 2) was replaced with the shielded optocoupler, FODM453.  The high CMTI of the device prevented common mode transients from coupling through the optocoupler and from momentarily turning off the power supply, as was the case with the unshielded optocoupler.  Consequently, System Reset was not tripped and multiple data links could share the same input power line without any issue. The turn-on scenario, using multiple data links, was tested hundreds of times without a single failure.  
Compare the oscillogram of Fig. 12 with that of Fig. 3.  In Fig. 12, all voltages remain solid in the presence of the common mode transient and the System Reset remains logic high.  

Fig. 12.  Plot showing, respectively, System Reset, +5VDC, +3VDC, and VCM.  The FODM453 shielded coupler prevents upset of the power supplies and System Reset remains logic high.  

Common mode noise can upset sensitive control circuitry in a power supply, causing erratic operation.  An optocoupler is a particularly susceptible component, in part due to its critical placement in the control loop. A shielded optocoupler, with a high common mode transient immunity, can provide considerably more immunity from common mode upset, compared with an unshielded optocoupler.
Acknowledgements
The author wishes to acknowledge the efforts of the Linear Technology Inc. team, Tom Mosteller, Rob Mergen, and Kurk Mathews.  Their helpful suggestions and unflagging support helped to bring this investigation to a successful conclusion.  On the BAE side, thanks to Pat Ferrara and Tony Karpati.  They embody a true investigative spirit and always display tireless enthusiasm.  It was my great pleasure to work with them on this project. 
References
[1] Avago Technologies Application Note 1043, Common Mode Noise: Sources and Solutions.
[2] Vishay Semiconductors Application Note 83, Optocoupler Common Mode Transient Immunity (CMTI) – Theory and Practical Solutions.  Rev. 1.2, 24-November-03.
[3] Indium Corporation, Indium-Tin Oxide [ITO] Data Sheet, http://www.indium.com

About the Author

Vincent J. Spataro

Sr. Member of Technical Staff

Sign up for Electronic Design Newsletters
Get the latest news and updates.

Voice Your Opinion!

To join the conversation, and become an exclusive member of Electronic Design, create an account today!