Add Short-Circuit Protection, Diagnostics To Automotive High-Side/Low-Side Driver
>> Electronic Design Resources
.. >> Library: Article Series
.. .. >> Series: Ideas for Design
.. .. .. >> Ideas for Design Volume 2
Automotive applications need “smarter” drivers for their switches, which handle loads ranging from a fraction of an ampere to several amperes. Not only are these smart chips costly, but many times, they also aren’t available for the 24-V applications used in this application area. Further, they usually come in quads and pairs, so designers are paying for unused switches.
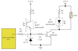
The simple circuit in the figure adds a few low-cost components to a “dumb driver” to make it a smart one, with added short-circuit protection and built-in diagnostics. Transistor Q1 is an inexpensive driver that can withstand a few hundred volts and drive a few hundred milliamps. The microcontroller output goes high to latch the transistor on via the phototransistor of optocoupler U1. It next configures the output pin into an input, while U1 keeps the transistor on by supplying its base current through R2.
U1 has its LED in the load circuit of Q1 for detecting the short circuit. Under short-circuit conditions, it is “starved” of current, turning off the phototransistor driving power-switch Q1’s base and protecting it. The CPU input pin can sample the occurrence of the short circuit at its convenience as needed, such as every few seconds.
The voltage at point A changes from a few hundred millivolts during short circuit to 4.7 V during normal operation, providing a clear indication to the CPU’s input port. For retry-based recovery from short circuit, the CPU may turn itself into an output again at its leisure for restoring the “on” status and recovering the switch from its “trip-off” condition. The CPU pin again now goes into input mode to sense if the external short is persisting. Depending on the application, a suitable retry regime can be worked out based on the end application.
During normal operation, the CPU can easily turn off the switch by pulling the output low. The CPU can issue a logic low by turning the pin into output again whenever it needs to switch Q1 off during normal operation.
Adding a few inexpensive components to a basic switch driver enhances it with additional operational features.
About the Author
Vishwas Vaidya
Vishwas Vaidya was assistant general manager of the electronics division at Tata Motors. He is based in Pune, India. He holds a master's degree in control engineering from the Indian Institute of Technology, New Dehli, India.
Voice Your Opinion!
To join the conversation, and become an exclusive member of Electronic Design, create an account today!

Leaders relevant to this article:

