This file type includes high-resolution graphics and schematics when applicable.
Over the course of 10 months, from January 1 to the end of October (the timeframe we had for choosing the best power innovation), 16 new power ICs were announced by the five largest semiconductor companies: Analog Devices, Fairchild, International Rectifier (now part of Infineon), Linear Technology, and Texas Instruments.
Choosing one product as “Best” was a hard call. Any time chip designers squeeze previously unheard-of performance characteristics out of traditional product types, that breakthrough represents significant effort and further advances process-technology and packaging knowledge. However, I opted instead to look for something new in applications; an innovation that Electronic Design readers would consider as a door-opener to other user-product opportunities.
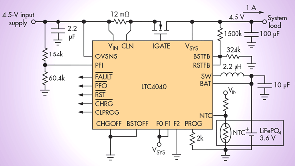
In the end, I chose Linear Technology’s LTC4040, which is aimed at portable power. It’s a lithium-battery backup-power-management system for 3.5- to 5-V supply rails that must be kept active during a mains power failure (see the figure).
The LTC4040 leverages an on-chip bidirectional synchronous converter to provide high-efficiency battery charging as well as high-current, high-efficiency backup power. When external power is available, the device operates as a step-down battery charger for single-cell Li-ion or LiFePO4 batteries while giving preference to the system load. When the input supply drops below the adjustable power-fail input (PFI) threshold, the LTC4040 operates as a step-up regulator capable of delivering up to 2.5 A to the system output from a seamless switchover.
Typical applications for the LTC4040 include fleet and asset tracking, automotive GPS data loggers, automotive telematics systems, toll-collection systems, security systems, communications systems, industrial backup, and USB-powered devices.
Runners Up
Reluctantly, I had to pass over a number of new devices worthy of recognition. Here are seven particular standouts that get Honorable Mention nods (organized by company) for Best Semiconductor Product introduction of 2015:
Texas Instruments: In January, TI unveiled its ultra-low-cost C2000 “Piccolo” F2806x “InstaSPIN-MOTION” LaunchPad development kit, which makes it possible to implement control for three-phase motors. The tool controller can tune to a single parameter, which facilitates optimization of complex motion sequences and tracking of desired trajectories across operating ranges. The controller operates in real time, providing maximum performance.
Then, in late March, the company came out with an 80-V, 10-A, integrated gallium-nitride (GaN) field-effect transistor (FET) power-stage prototype (LMG5200). It consists of a high-frequency driver and two GaN FETs in a half-bridge configuration—all in a quad flat no-lead (QFN) package. The device is an ideal solution for applications requiring high-frequency, high-efficiency operation in a small form factor.
Analog Devices: In August, ADI introduced an ultra-low-power buck regulator (ADP5301) aimed at extending battery life in portable devices. In operation, it has a 90% efficiency rating; in standby, quiescent current is a mere 180 nA. Its WLCSP package requires less than 3.1 mm² for mounting.
Target apps include those for the Internet of Things (IoT), such as wireless sensor networks and wearable devices like fitness bands and smartwatches.
Fairchild: In February, Fairchild released a highly integrated LED controller solution for low-cost and high-reliability dimmable LED lighting solutions from 5 to 30 W. The FL7734 integrates full power-factor-correction (PFC) circuitry to meet global power factor (PF) and total-harmonic-distortion (THD) requirements. For current management flexibility, it provides a programmable dimming curve. Also, it incorporates Fairchild’s active dimmer driving technology, eliminating visible flicker or shimmer artifacts for more than 90% of the different dimmers available on the global market. It meets NEMA SSL 7A-2013 ENERGY STAR standards.
Applications include LED lighting, power supplies for LED televisions and home-theater audio equipment, power adapters, servers, industrial and auxiliary power supplies, as well as micro solar inverters. The 800-V SuperFET II MOSFET family comprises 26 devices, covering an RDS(ON) range from 4.3 to 60 m Ω.
Infineon/IR: International Rectifier announced several new power devices in 2015. One involved a pair of dual power MOSFETs housed in a small PQFN power block package. The IRFH4257D FastIRFET is intended for 12-V-input, dc-dc synchronous buck applications. IR also introduced a family of rugged, reliable 700-V high-voltage ICs (HVICs) optimized for solar, power-supply, uninterruptible-power-supply (UPS), welding, and industrial drive applications.
July saw the arrival of the high-reliability HTB28 series for down-hole applications. IR claimed these were the industry’s first hermetic hybrid dc-dc converters rated at 185ºC in a 1-inch-wide package. That month also saw a new family of MOSFETs for battery-powered circuits, brushed and brushless dc motor drives (for applications such as power and gardening tools), light electric vehicles, drones, and e-bikes.
Linear Technology: In February, Linear introduced the LTC7138, a 140-V-input, high-efficiency buck converter that can deliver up to 400 mA of continuous output current while operating from input voltages from 4 to 140 V. A programmable hysteretic-mode design optimizes efficiency over a broad range of output currents from100 to 400 mA. Fixed output voltages can be programmed from 0.8 V to VIN. Target apps span through the telecom, industrial, avionic, and automotive industries.
March saw the introduction of Linear’s LTC7860, a high-efficiency switching surge stopper with overvoltage and overcurrent protection for high-availability systems. During normal operation, the LTC7860 turns on an external P-channel MOSFET to pass the input voltage through to the output with minimum conduction loss. During an input overvoltage condition, the LTC7860 controls the external MOSFET to operate as a high-efficiency switching dc-dc regulator to protect critical downstream components by limiting the output voltage and current. The LTC7860 is well-suited for industrial, avionics, and automotive power applications, including ISO 7637.
About the Author

Don Tuite
Don Tuite (retired) writes about Analog and Power issues for Electronic Design’s magazine and website. He has a BSEE and an M.S in Technical Communication, and has worked for companies in aerospace, broadcasting, test equipment, semiconductors, publishing, and media relations, focusing on developing insights that link technology, business, and communications. Don is also a ham radio operator (NR7X), private pilot, and motorcycle rider, and he’s not half bad on the 5-string banjo.
Voice Your Opinion!
To join the conversation, and become an exclusive member of Electronic Design, create an account today!

Leaders relevant to this article:


