>> Website Resources
.. >> Library: TechXchange
.. .. >> TechXchange: Power Management
.. .. .. >> Topic: Energy Harvesting
Download this article in PDF format.
A single diode drop is 0.6 V. So, you can see that making an op amp that works of off 0.9 V might be pretty difficult. Worse yet, at cold temperatures, that single diode drop can get up to 1.2 V. There are parts that do work at 1.2 V, the voltage of a mildly discharged alkaline battery cell.
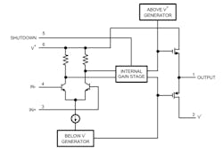
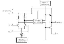
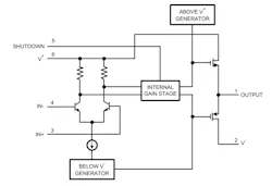
Along these lines, the LMV951 will not only work at 0.9 V, it will even start working if that voltage is applied (Fig. 1). Texas Instruments application engineer Paul Grohe warned me, “Competitive parts do have issues. They say it will operate down to 0.9 V, but it starts up at 1.1V.”
1. The LMV951 amplifier uses internal charge pumps to boost the power-supply voltage inside the chip. (Courtesy of Texas Instruments)
This means your circuit will keep working if the battery discharges past 1.1 V, but once down there, the circuit will not work if you apply that low voltage. The LMV951 also works at cold temperatures. Grohe told me, “The LMV951 supply and output swing graphs look strong at 0.9 V, and I am not aware of any issues at cold.”
The Trouble with Cold
Always be cognizant of amplifier problems at cold temperatures. Not only do all of the internal diode drop voltages increase, the gm of the transistors goes up, making your circuits more prone to oscillation or ringing. Maxim Integrated offers the MAX4289, a 1-V op amp. To the company’s credit, a chart of minimum supply voltage versus temperature (Fig. 2) is included. At 80°C, the part will work at 0.9 V. However, at −40°C, the part needs 1.15 V to work.
2. The MAX4289 op amp will work at 1 V at room temperature, but the minimum operating voltage is directly proportional to temperature. (Courtesy of Maxim Integrated)
The Dioo DIO2081 will work at 1.2 V—it might even keep working as your battery cell discharges to 0.9 V—but it probably won’t reliably start up at 0.9 V. To Dioo’s credit, the part is rated to −40°C, which is where the higher diode drops start to be a real problem. Since the DIO208x series is ultra-low power, its bandwidth is only 14 kHz. In any event, if you can use it at 1.2 V, be sure to test over the temperature range your design will experience, and make sure the circuits not only work at low voltage, but that they start up at that low voltage.
A Clever Input Stage
Another low-voltage part is the ON Semi MC33502 (Fig. 3). It will work at 1 V, and has a respectable gain bandwidth product of 3 to 6 MHz at a 1-V supply voltage. The part achieves rail-to-rail input operation in a similar way to the LMC6482 designed by Don Archer in 1992 while at National Semiconductor. Rather than two input stages, an N-type and a P-type, or rather than using an internal charge pump to operate the input stage at a higher voltage, the MC33502 uses a single pair of NMOS depletion-mode devices. The body biasing of the devices means the input stage will work across the entire power-supply common-mode range.
3. The MC33502 amplifier has a clever input stage that works to very low voltages. (Courtesy of ON Semiconductor)
A downside of this input stage is that the offset voltage will change as the inputs sweep across the transition region. The datasheet notes, “When using the MC33502 at supply voltages of less than 1.2 V, input offset voltage may increase slightly as the input signal swings within approximately 50 mV of the positive supply rail.” The LMV951 has an internal charge pump. Grohe notes, “Besides operation at 0.9 V, it is what we would call a ‘zero crossover’ device. Because there is only one input stage, there is no offset transition region across common mode. Similar zero crossover devices are the OPA365, OPA369, and OPA388.”
A Famous App Note
Analog guru Jim Williams did an app note in 1985 about a circuit that operated from a single battery cell. This might come up in your search the way it did in mine. The problem is, he considers that to be 1.2 V. An alkaline cell has considerable energy left in it at this voltage. Worse yet, 1.2 V is the discharging voltage of a NiMH cell for most of its life. It’s much more conservative to consider 0.9 V as a discharged battery-cell voltage.
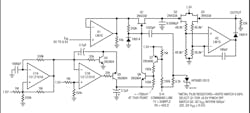
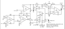
Jim Williams’ app note discusses the Linear Tech LT1017 comparator. It’s guaranteed to work down to 1.15 V. The dual LT1018 will work down to 1.2 V. One of Williams’ circuits uses the comparator as a charge pump (Fig. 4). It may be possible to adapt the LMV951 to the same type of circuit and make a charge pump to operate other chips at a higher voltage.
4. This circuit from Jim Williams’ App Note 15 uses two low-voltage comparators (C1A, C1B) to widen the voltage rails for the rest of the circuit. (Courtesy of Analog Devices)
You might also try making a Royer oscillator using discrete transistors. You can use it to step-up the cell voltage instead of a charge pump. You will have to test the circuit at cold. Another avenue to investigate is ion-implanted FETs that turn on at zero input voltage. You may be able to fashion a Royer oscillator with these parts that work to very low voltages.
The Jim Williams app note makes use of the remarkable LM10 op amp and reference, designed by Bob Widlar back in 1977. This part will work at 1.2 V, a remarkable achievement and the reason Widlar is considered an analog genius. The part will work below 1 V if the temperature is high enough (Fig. 5). A more useful arrangement is a charge pump that doubles the battery voltage, so that you have 1.8 V at compete discharge to run your circuits.
5. Bob Widlar’s LM10 will work at 1 V at 125°C. (Courtesy of Texas Instruments)
Boosting the voltage creates an inefficiency with the tradeoff of how much energy you can recover by running the battery cell down to full discharge. There’s also the possibility to use energy harvesting to augment an existing battery voltage.
There’s a remarkable Linear Tech part available from Analog Devices—the LTC3107. It can extract energy from voltages as low as 0.2 V. Unfortunately, it does need at least 2 V to bias its internal circuitry. Still, I see no reason you could not extend the life of a Li-ion coin cell by discharging an alkaline cell, perhaps a rechargeable NiMH cell. In any event, you should be aware of parts like the LTC3107 as way to extract energy from very low voltages.
When designing at extremes like ultra-low voltage, remember the datasheet is a contract in the tables, but the application charts and write-up is just a guideline. Be sure to test your circuit at all temperatures and across a range of different part samples. You may have to select and test parts to make sure they work at these extreme low voltages. You can do that yourself, or you can pay a testing service to select the parts for you. Some manufacturers may do testing for you if your volume requirements are large enough.
Same Part Number, Different Chips
Also realize that an LM10 from Texas Instruments is different than an LM10 from Analog Devices. They both will meet the table specs, but make sure they both work if you are operating them outside recommended limits; you may have to specify a certain vendor. This drives purchasing agents crazy, but it’s essential you teach them that parts with the same part number from different companies are not the same die, and the parts will have tiny peculiarities that engineering has to qualify before the part is ordered.
>> Website Resources
.. >> Library: TechXchange
.. .. >> TechXchange: Power Management
.. .. .. >> Topic: Energy Harvesting
About the Author

Paul Rako
Creative Director
Paul Rako is a creative director for Rako Studios. After attending GMI (now Kettering University) and the University of Michigan, he worked as an auto engineer in Detroit. He moved to Silicon Valley to start an engineering consulting company. After his share of startups and contract work, he became an apps engineer at National Semiconductor and a marketing maven at Analog Devices and Atmel. He also had a five-year stint at EDN magazine on the analog beat. His interests include politics, philosophy, motorcycles, and making music and videos. He has six Harley Sportsters, a studio full of musical instruments, a complete laboratory, and a video set at Tranquility Base, his home office in Sun City Center Florida.
Voice Your Opinion!
To join the conversation, and become an exclusive member of Electronic Design, create an account today!

Leaders relevant to this article:






