Analog Startup Debuts Feature-Rich PMIC for Wearables
Here’s a designation you don’t often hear these days, with all our industry ongoing consolidation: “IC startup”—especially with the modifier “analog” in front of it. Orca Semiconductor (Milpitas, Calif.) was founded by experienced analog-IC innovators who have spent decades in the industry at major analog vendors, intending to “deliver the personalization and high-level support, demanded by customers, that ‘Big Analog’ are neglecting” (their words, not mine). Orca is exiting the startup stealth mode by announcing sampling of its first product—the OS1000—less than a year after forming and starting development.
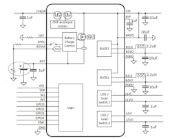
Orca maintains that the OS1000, which was developed for health wearables, hearables, and other connected devices, is the most advanced power-management integrated circuit (PMIC) in its class (see figure). The OS1000 is designed for wearable applications that require efficient and low-quiescent-current operation.
This device contains a long list of features and functions. Among them are a linear Li+ battery charge-management block; two low-quiescent-current (Iq) buck regulators supporting dynamic voltage scaling (DVS); two low-Iq, low-dropout linear regulators (LDOs); and support features essential for wearable devices.
Advanced Charger Features
The advanced linear-mode battery charger delivers step charging with tight voltage and current control to realize the full capacity of the Li+ battery without sacrificing lifetime. The charger also supports power path, JEITA (Japan Electronic Information Technology Association) thermal-safety monitoring, and multiple safety timers. The buck converters support modern microcontrollers with up to four DVS voltage levels, thus maximizing battery runtime as controlled either through dedicated pins or I2C communication for rapid transition between voltage levels.
The OS1000 LDOs have an optional load-switch mode that will operate down to 0-V input with no decrease in on-resistance. The IC also offers system support functions required in applications, including a power-supply startup sequencer, an extremely low-current off or shelf mode, support for a power button, and four GPIO pins that the user may assign to alternate functions.
Block by Block Features
Looking at its capabilities by functional blocks, it offers:
Li+ battery-charge management
- −5.5- to +20-V charging power source protection
- Charge safety: JEITA thermal monitoring and multiple safety timers
- User-configurable step charge
- Power path
Two low-Iq buck converters
- 300 mA @ 0.5 to 3.0 V
- Up to four voltage-level of DVS, controlled through I2C or fast GPIO
Two low-dropout linear regulators
- Optional load-switch mode
- 100 mA @ 0.9 to 3.3 V
System support
- 2-µA Iq with two buck converters operating (no load)
- 150-nA shelf mode
- Flexible regulator-startup sequencing
- Power-button support
- 4 GPIO pins with user-assignable alternate modes
The OS1000 is housed in a 2.4- × 2.0-mm, 6- × 5-bump WLCSP package with 0.4-mm pitch.
About the Author

Bill Schweber
Contributing Editor
Bill Schweber is an electronics engineer who has written three textbooks on electronic communications systems, as well as hundreds of technical articles, opinion columns, and product features. In past roles, he worked as a technical website manager for multiple topic-specific sites for EE Times, as well as both the Executive Editor and Analog Editor at EDN.
At Analog Devices Inc., Bill was in marketing communications (public relations). As a result, he has been on both sides of the technical PR function, presenting company products, stories, and messages to the media and also as the recipient of these.
Prior to the MarCom role at Analog, Bill was associate editor of their respected technical journal and worked in their product marketing and applications engineering groups. Before those roles, he was at Instron Corp., doing hands-on analog- and power-circuit design and systems integration for materials-testing machine controls.
Bill has an MSEE (Univ. of Mass) and BSEE (Columbia Univ.), is a Registered Professional Engineer, and holds an Advanced Class amateur radio license. He has also planned, written, and presented online courses on a variety of engineering topics, including MOSFET basics, ADC selection, and driving LEDs.
Voice Your Opinion!
To join the conversation, and become an exclusive member of Electronic Design, create an account today!

Leaders relevant to this article:

