Low-EMI µModule Regulator Cuts Down on External Components (.PDF Download)
The LTM8065 µModule regulator from Analog Devices’ Power Products Group (formerly Linear Technology) is a standalone non-isolated step-down switching dc-dc power supply that can deliver 3.5 A peak, or 2.5 A continuous. By implementing the low-EMI, Silent Switcher architecture, it complies with the CISPR22 Class B standard for domestic devices and apparatus. It comes in a thermally enhanced, compact, over-molded ball grid array (BGA) suitable for automated assembly by standard surface-mount equipment. Plus, it is RoHS-compliant.
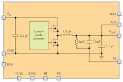
Integrated into the LTM8065 is a current-mode controller, power-switching elements, power inductor, and a modest amount of input and output capacitance (Fig. 1).
1. The LTM8065 µModule regulator’s internal components include a current-mode controller, power MOSFETs, resistor, capacitors, and inductor.
The specified input voltage range is 3.4 to 40 V, but you have to ensure the input voltage is high enough to support the desired output voltage and load current. In Figure 2 (see below), the input voltage is 7 to 40 V for a 5-V, 2.5-A continuous output.
You can pull the RUN pin below 0.9V to shut down the LTM8065, or tie it to 1.06 V or more for normal operation. When shut down, the LTM8065 only draws a few microamps.

