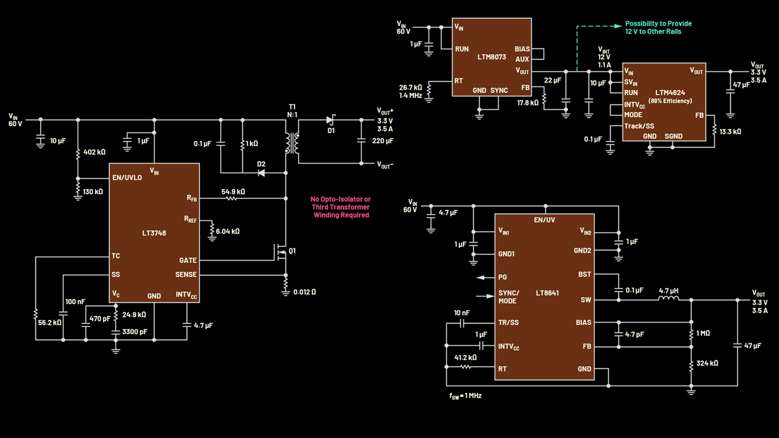
Three Compact Solutions for High Step-Down Voltage Ratios (Download)
System designers can be faced with the challenge of downconverting high dc input voltages to very low output voltages at high output current (such as 60 V down to 3.3 V at 3.5 A), while maintaining high efficiency, small form factor, and simple design.
Combining high input-to-output voltage difference with high current automatically excludes the linear regulator due to the excessive power dissipation. Consequently, the designer must opt for a switching topology under these conditions. However, even with such topologies, it’s still challenging to implement a design that’s sufficiently compact for space-restricted applications.
