Program a PIC Processor In-Circuit Using a 3.3-V Supply (.PDF Download)
Many PIC processors require 5-V power while being programmed, yet battery-powered systems may contain low-voltage devices that will be damaged at voltages above their maximum voltage ratings. In addition, application circuits may draw more current than the programming device can source, so unpowered circuits operating on 5 V may require isolation between the programming device and the application circuit. These situations require isolation of the application circuit (and the battery itself, in some cases) from the 5-V programming-device voltage used to power the PIC while programming it.
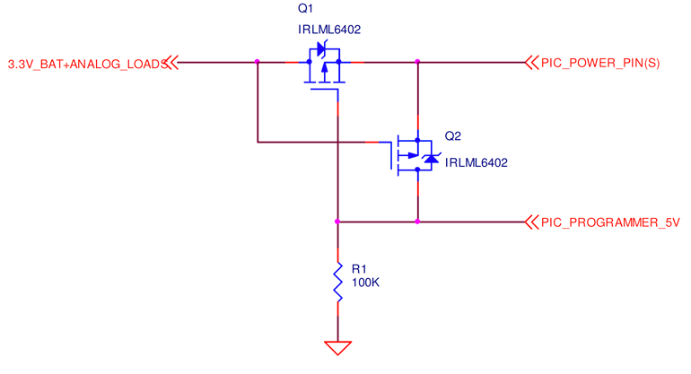
Placing the circuit of Figure 1 between the battery VDD bus and the PIC microprocessor will isolate the battery and the other circuitry from the 5-V power provided for the PIC from the programming device, such as an ME Labs U2 programmer. When the programming device is disconnected, Q1 is biased on by the 100-kΩ resistor from gate to ground while Q2 is biased off due to zero volts between gate and source.
1. Adding this small circuit to a system using a PIC processor provides isolation of the low-voltage loads from the 5-V programmer voltage, yet has minimal impact on the normal operation of the system.


