Three ICs Collaborate to Control Power for Intel's 6th Generation Processor
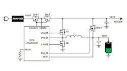
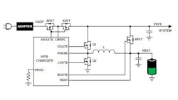
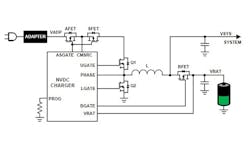
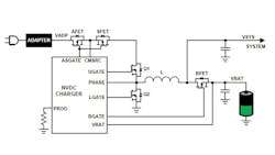
Intersil Corp. recently introduced its latest power-management solutions for Intel’s new 6th generation processors. The new introductions are the ISL95852 highly integrated core (PMIC) and the ISL95521 combo battery charger. Previously, the company introduced the ISL95908 subsystem PMIC that delivers eight voltage rails optimized to support subsystem peripheral power requirements. All three devices meet Intel’s IMVP8 specifications for its new “Skylake” 6th Gen. Intel Core processors. Figure 1 shows a typical application circuit employing the three ICs and Table 1 describes the associated packages.
Intel claims that its 6th generation processor family delivers enhanced performance at the lowest power levels ever and also supports the broadest range of device designs—from the ultra-mobile compute stick, to 2-in-1s and huge high-definition all-in-one desktops, to new mobile workstations.
Built on the Skylake microarchitecture according to IMVP8 specifications, the new processor provides improved performance. Compared to an average five-year-old computer, these 6th Gen Intel core processors:
- Deliver up to two and a half times better performance
- Exhibit 3X the battery life
- Provide 30 times better graphics for seamless and smooth gaming and video experiences
- Are half as thin and half the weight
- Have faster wake-up time
- Offer battery life that lasts virtually all day
The ability to provide this level of computer performance required a compatible set of power management and battery management ICs, which Intersil designed “from the ground up.” The ISL95852 (Fig. 2) is a highly integrated Vcore PMIC for IMVP8 platforms. This Power Management Integrated Circuit (PMIC) integrates control, MOSFET drivers, power MOSFETs, fault protection and fault monitoring functions for three highly efficient synchronous buck regulators. Integrated into one IC package are the regulators for the core, graphics, and system agent voltages.
This PMIC’s regulators convert the system voltage from a battery or adapter into the three necessary processor voltages required by Intel’s IMVP8 specifications. The switching regulators operate at up to 1.3MHz and are based on Intersil’s proprietary R3 Modulator technology.
The R3 Modulator is a synthetic current-mode hysteretic controller that blends both fixed-frequency PWM and variable frequency hysteretic control technologies. This modulator topology offers high noise immunity and a rapid transient response to dynamic load scenarios. Under static conditions, the desired switching frequency is maintained within the entire specified range of input voltages, output voltages, and load currents. During load transients, the controller will increase or decrease PWM pulses and switching frequency to maintain output voltage regulation.
The ISL9852 provides overcurrent, overvoltage, and overtemperature fault protections. Also provided is a temperature alert signal indicating the PMIC is operating at elevated temperature and an ALERT signal indicates if any other fault or warning has occurred. This PMIC also offers I2C capability compatible with Intel’s SMBus specification.
The ISL95521 (Fig. 3) is the industry’s first Hybrid Power Boost (HPB) and Narrow VDC (NVDC) combination battery charger. Its charge current accuracy of 1.2% is 4X higher than competing solutions, and extends battery run-time while enabling faster system test and calibration for improved manufacturing yields. The ISL95521 combo battery charger is pin-configurable for HPB or NVDC mode, eliminating the need for circuit redesigns. Both configurations support 2-cell to 4-cell Li-ion batteries as well as system turbo-boost-mode, which helps the battery and AC adapter work together to supply the system load when it exceeds the adapter’s capability. The HPB charger configuration reverse boosts battery energy to the system bus in turbo mode, while the NVDC charger quickly turns on the battery BGATE to help the adapter deliver system power.
The ISL95521 uses N-channel MOSFETs for all the switches to achieve the best performance and lowest BOM cost. An internal charge pump can turn on all the MOSFETs fast or slow depending on the circumstance or the need. The ability to quickly turn on MOSFETs prevents system bus voltage drop when the battery is suddenly removed in turbo mode or in battery learn mode. The ISL95521 provides many protection features including a PROCHOT# indicator for system low voltage, adapter overcurrent, battery overcurrent or overheating, with an array of SMBus programmable parameters for maximum flexibility. Besides SMBus programmable limits, it also features hardware-based adapter current limit and battery-current limit.
The ISL95521 provides a high-accuracy adapter current monitor, battery current monitor, and system-power monitor outputs. To provide maximum flexibility for working with high-power and low-power systems, it provides several configurable current-sense resistor value options to achieve the best trade-off of current sensing accuracy versus power loss.
The ISL95908 PMIC addresses the trend toward slimmer ultrabooks, tablets, and 2-in-1 computers that offer more features and longer battery life. This PMIC integrates a controller, power and driver MOSFETS, VTT LDO regulator, independent enable and power-good indicators, I2C interfaces, and fault protection/monitoring for eight synchronous buck regulators. It delivers 90% efficiency and integrates 2X more functionality than the nearest competitor, allowing designers to use fewer external components, including smaller, low-profile inductors and capacitors. Now mobile computing OEMs only need three devices—PMIC, core voltage regulator and battery charger—to power up the CPU/GPU, battery, and subsystem peripherals: flash memory, USB, HDMI, audio, sensors, camera module, and WiFi.
ISL95852 PMIC Features
- Three high-frequency integrated FET switching regulators produce core processor, graphics processor, and system-agent voltage rails.
- Extensive fault protection for overcurrent, overvoltage, undervoltage, and overtemperature with alert signal.
- I2C bus allows system fault monitoring, enable control, configurable GPIO, and output voltage offset programming.
- PROCHOT# and PSYS monitoring delivers system power information from AC adapter or ISL95521 battery charger to ISL95852 PMIC where it’s digitized and sent to the CPU.
ISL95521 Hybrid Battery-Charger Features
- Pin-configurable as HPB charger or NVDC charger, it enables the AC adapter to provide system power in turbo mode.
- Protection features include PROCHOT# and PSYS indicator for system low voltage, adapter overcurrent, battery overcurrent, system overheat, and adapter/battery current limits.
- SMBus programmable limit settings with adapter/battery current monitors and 1.2% high accuracy extends battery run-time.
- MOSFETs actively control inrush current to prevent FET damage.
- Prevents system crash and memory loss: the adapter instantly takes over the system load when battery pack is removed during turbo and learn mode.
- 16 switching frequency options from 350kHz to 1MHz allows use of smaller, lower-cost inductors.
ISL95908 Features
- Provides IMPV8 regulation at 5V, 3.3V, 1.8V/2.5V, 1V, 0.975V, and 0.9V.
- Eight efficient 1MHz integrated FET switching regulators.
- Internal compensation eliminates need to design external compensation network.
- Programmable VR3 and VTT regulators for system memory, including DDR3/L/U, LPDDR3, and DDR4.
- Connected standby with low-power consumption mode.
- Extensive fault protection for overcurrent, overvoltage, undervoltage, and overtemperature with alert signal.
- Independent power-good indicator for each regulator.
- Independent enable signals for each regulator offer maximum sequencing flexibility.
- I2C bus allows system fault monitoring, enable control, configurable GPIO, and output voltage offset programming.
- Configuration pin allows additional system programming.
About the Author

Sam Davis
Sam Davis was the editor-in-chief of Power Electronics Technology magazine and website that is now part of Electronic Design. He has 18 years experience in electronic engineering design and management, six years in public relations and 25 years as a trade press editor. He holds a BSEE from Case-Western Reserve University, and did graduate work at the same school and UCLA. Sam was the editor for PCIM, the predecessor to Power Electronics Technology, from 1984 to 2004. His engineering experience includes circuit and system design for Litton Systems, Bunker-Ramo, Rocketdyne, and Clevite Corporation.. Design tasks included analog circuits, display systems, power supplies, underwater ordnance systems, and test systems. He also served as a program manager for a Litton Systems Navy program.
Sam is the author of Computer Data Displays, a book published by Prentice-Hall in the U.S. and Japan in 1969. He is also a recipient of the Jesse Neal Award for trade press editorial excellence, and has one patent for naval ship construction that simplifies electronic system integration.
You can also check out his Power Electronics blog.
Voice Your Opinion!
To join the conversation, and become an exclusive member of Electronic Design, create an account today!

Leaders relevant to this article:





