Triple 2 Amp-Per-Output Synchronous Buck Regulator
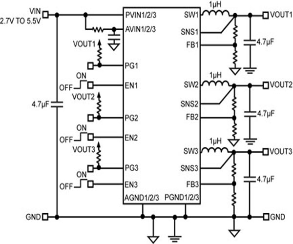
The MIC23450 and MIC23451 are both triple-output, high-efficiency synchronous buck regulators from Micrel designed with the company's HyperLight Load® technology. The MIC23450 delivers two Amps per output and the MIC23451 provides one Amp per output. Both regulators operate at 3 MHz in PWM mode which allows the use of tiny, low-cost capacitors and inductors thereby creating one of the smallest, simplest to use triple-buck regulators in the industry. Users may program each of the three outputs independently to operate from 1.0 V to 3.3 V using external resistors. The MIC23450 /51 support an input voltage range of 2.7 V to 5.5 V making them both ideal for Li-ion/polymer or alkaline/NiCad/NiMH applications, as well as point-of -load (POL) DC-to-DC conversions; an area where maximizing power density and efficiency is paramount. The MIC23450 is currently available in volume with pricing starting at $1.28 for 1K quantities. The MIC23451 pricing starts at $1.32 for the same quantities.
The MIC23450 is offered in a thermally-enhanced 32-pin 5 mm x 5 mm thin MLF® package and the MIC23451 is offered in small 26-pin 4 mm x 4mm MLF option. The MIC23450/51 offer very low quiescent current (23 µA/channel) and achieve as high as 81 percent efficiency at load current as low as 1 mA with peak efficiency over 93 percent. In addition, the ICs offer three Power Good (PG) output indicators and enable inputs for power sequencing. The solutions all operate at -40 C to +125 C-degrees junction temperature range.

