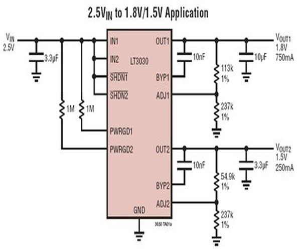
Dual 750 mA/250 mA Linear LDO Regulator
The LT3030 from Linear Technology Corporation is a dual low-noise, low dropout regulator with independent inputs and independent shutdown control for each channel. The device delivers continuous output current up to 750 mA on one channel and 250 mA on the other channel, with a low dropout voltage of only 300 mV at full load. The LT3030 features a wide 1.8 V to 20 V input voltage range, delivering output voltages as low as 1.215 V and up to 19.5 V. The device features ultralow 20µVRMS noise across a wide 10 Hz to 100 kHz bandwidth, a precision shutdown/UVLO threshold for each channel, tracking/sequencing capability and dual PWRGD flags to indicate output regulation per channel. The LT3030's full feature set and low quiescent current of 115 µA/70 µA per regulator (operating) and <1µA each (in shutdown) make it ideal for battery-powered "keep alive" systems that require optimum run time, as well as microprocessor core logic supplies, tracking/sequencing supplies and general-purpose voltage conversion.
The LT3030 operates with very small, low cost, ceramic output capacitors, optimizing stability and transient response. It is stable with only a 10µF ceramic output capacitor on the 750 mA channel and a 3.3 µF ceramic output capacitor on the 250 mA channel. Internal protection circuitry includes reverse-battery, no reverse current flow from output to input, current limiting with foldback and thermal shutdown. The thermal shutdown circuitry protects both channels if an overload or fault condition occurs on either channel. The LT3030's compact packages offer thermal resistances equivalent to much larger conventional packages. The device is available in the 20-lead thermally enhanced TSSOP and 28-lead 4mm x 5mm QFN packages. A wide variety of grades/temperature ranges are offered, including E and I grades -40 °C to +125 °C, H grade -40 °C to +150 °C and the high reliability MP grade -55 °C to +150 °C. 1,000-piece pricing starts at $3.27 for the E grade.

