UltraFast, 5-A Buck μModule Regulator Cuts Output Noise
Integrating both a 36 V fast buck and linear regulator, the LTM8028 µModule®regulator from Linear Technology produces a low noise, digitally programmable, regulated output voltage (Fig. 1).
Fig. 1. Typical noise output of LTM8028. Vertical scale is 500 µV/div., horizontal scale 1µs/div. fSW = 500 kHz, 1.8 VOUT, COUT = 137 μF, 5 A LOAD.
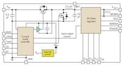
To achieve high efficiency, the buck regulator produces the optimal voltage headroom for the best balance of efficiency, tight regulation and transient response of the linear regulator output (Fig. 2).
Fig. 2. Simplified block diagram of the LTM8028. To minimize power dissipation , the internal feedback loop (in red) ensures the output voltage of the switcher rises and falls in concert with the selected output voltage of the LDO.
The RoHS compliant LTM8028 is housed in a compact (15 mm × 15 mm × 4.92 mm) overmolded ball grid array (BGA) package suitable for automated assembly by standard surface mount equipment.
This µModule®regulator replaces switching regulators whose output noise often degrades performance of an A/D converter, precision amplifier or Gigabit data port. Power supplies for these applications have demanding output voltage specifications, especially at low voltages, where they require tight tolerances, small transient response excursions, low noise and high bandwidth to achieve the lowest bit-error rates. Output noise from other switching regulators can interact with the data carrier frequency, creating harmonics that affect the carrier frequency. Therefore, these systems may not be able to discern between a relatively weak amplitude data signal and the noise, causing lost information. For example, when powering an analog-to-digital converter (ADC), tests showed a 13-db improvement in spurious free dynamic range (SFDR) with the LTM8028, compared to a typical 5-A step-down regulator.
A common technique to combat the noise is to use a LDO post-regulator and filter. However, virtually all LDO regulators are not effective for high current, high-speed, low noise applications. In contrast, the typical noise output from the LTM8028 is low enough (Fig. 1) so that it doesn’t impact associated analog circuits and it is effective for applications requiring high speed and very fast transient response.
Fig. 3 shows a composite of the LTM8028’s power loss compared to the theoretical power loss of a traditional linear regulator. For 1.2 VOUT at 5 A and 24 VIN , the LTM8028 dissipates 4 W, while a traditional linear regulator can dissipate over 110W.
Related Articles
- An Unconditionally Stable Linear Voltage Regulator
- Low Noise Alternatives to Linear Regulators
- Supercapacitors Enhance LDO Efficiency- Part 1: Low Noise Linear Power Supplies
- Supercapacitors Enhance LDO Efficiency- Part 2: Implementation
FIXED FREQUENCY OPERATION
The LTM8028 switching buck converter utilizes fixed frequency, forced continuous current mode control to regulate its output voltage. Thus, the switching regulator will stay in fixed frequency operation even if the LTM8028 output current falls to zero. The LTM8028 has an analog control pin, IMAX, to set its maximum allowable output current. The analog control range of IMAX is from 0 V to 1.5 V. The RUN pin functions as a precision shutdown pin. When the voltage at the RUN pin is lower than 1.55 V, switching is terminated. Below this threshold, the RUN pin sinks 5.5μA. You can use this current to set the hysteresis with a resistor between RUN and VIN.
The output linear regulator outputs up to 5 A with a typical 85 mV dropout. Its high bandwidth provides ultra-fast transient response using low ESR ceramic output capacitors, which saves bulk capacitance, PCB area and cost. The output voltage for the LTM8028 is digitally selectable in 50mV increments over a 0.8 V to 1.8 V range using three tri-level input pins, VO2, VO1 and VO0 (without the need for external resistors).
CONTROLLED SLEW RATE
Soft-start controls the slew rate of the user adjustable power supply output voltage during start-up. A controlled output voltage ramp minimizes output voltage overshoot, reduces inrush current from the VIN supply, and facilitates supply sequencing. A capacitor connected from the SS pin to GND programs the slew rate. During start-up, the SS pin stays low until the part is enabled, after which the capacitor at the soft-start pin is charged with an 11 μA current source.
A resistor at the RT pin sets the switching frequency between 200 kHz and 1 MHz. A higher switching frequency yields a smaller output ripple, while a lower frequency reduces power loss. Switching too fast, however, can generate excessive heat and even possibly damage the LTM8028. Switching too slow can result in a final design that requires excessive output capacitance.
You can synchronize the internal oscillator to an external clock using the SYNC pin. The external clock applied to the SYNC pin must have a logic low below 0.25 V and a logic high greater than 1.25 V. The input frequency must be 20% higher than the frequency determined by the resistor at the RT pin.
Capacitor Selection
The CIN, CBKV and COUT capacitor values must be chosen for proper operation over the intended system’s line, load and environmental conditions. Ceramic capacitors are a good fit for this purpose, but not all ceramic capacitors are suitable. X5R and X7R types are stable over temperature and applied voltage and give dependable service. Other types, including Y5V and Z5U have very large temperature and voltage coefficients of capacitance. In an application circuit they may have only a small fraction of their nominal capacitance resulting in much higher output voltage ripple than expected.
A precaution regarding ceramic capacitors concerns the maximum input voltage rating of the LTM8028. A ceramic input capacitor combined with trace or cable inductance forms a high Q (underdamped) tank circuit. If you plug the LTM8028 circuit into a live supply, the input voltage can ring to twice its nominal value, possibly exceeding the µModule® regulator’s rating. If the input supply is poorly controlled or the user will be plugging the LTM8028 into an energized supply, the input network should be designed to prevent this overshoot. You can do this by inserting a low value resistor in series with VIN, or you can control input voltage overshoot by adding an electrolytic bulk capacitor to the VIN network. This capacitor’s relatively high equivalent series resistance damps the circuit and eliminates the voltage overshoot. In addition, the extra capacitor improves low frequency ripple filtering and can slightly improve the efficiency of the circuit, although the capacitor is physically large.
The parasitic series inductance (ESL) and resistance (ESR) of a capacitor can have a detrimental impact on the transient and ripple/noise response of a linear regulator. Employing a number of capacitors in parallel reduces this parasitic impedance and improves linear regulator performance. Plus, PCB vias can add significant inductance, so the fundamental decoupling capacitors must be mounted on the same copper plane as the LTM8028.
The most area efficient parallel capacitor combination is a graduated 4/2/1 scale capacitances of the same case size, made up of 22 μF, 10 μF and 4.7 μF capacitors in parallel. Capacitors with small case sizes have larger ESR, while those with larger case sizes have larger ESL. The optimum case size is 0805, followed by a larger, fourth bulk energy capacitor, case sized 1210. In general, the large fourth capacitor is required only if you require very tight transient response.
Margining
The LTM8028’s analog margining pin, MARGA, provides a continuous output voltage adjustment range of ±10%. It margins VOUT by adjusting the internal 600 mV reference voltage up and down. Driving MARGA with 600 mV to 1.2 V provides 0% to 10% of adjustment. Driving MARGA with 600 mV to 0 V provides 0% to –10% of adjustment. Analog margining function does not adjust the PGOOD threshold. Therefore, negative analog margining may trip the PGOOD comparator and toggle the PGOOD flag.
The PGOOD pin is an open-drain NMOS digital output that actively pulls the device low if any one of these fault modes is detected:
•
VOUT is less than 90% of VOUT(NOMINAL) on the rising edge of VOUT.
•
VOUT drops below 85% of VOUT(NOMINAL) for more than 25 μs.
•
Internal faults such as loss of internal housekeeping voltage regulation, reverse-current on the power switch and excessive temperature.
SENSEP is a Kelvin sense pin for VOUT, allowing the application to correct for parasitic package and PCB IR drops. If the load is far from the LTM8028, running a separate line from SENSEP to the remote load will correct for I×R voltage drops and improve load regulation. SENSEP is the only voltage feedback that the LTM8028 uses to regulate the output, so it must be connected to VOUT, either locally or at the load. The linear regulator in the LTM8028 is a high bandwidth power device. If the load is very far from the LTM8028, the parasitic impedance of the remote connection may interfere with the internal control loop and adversely affect stability. If SENSEP is connected to a remote load, the designer must evaluate the load regulation and dynamic load response of the LTM8028.
Overload Recovery
Like many power regulators, the LTM8028’s internal linear regulator has safe operating area (SOA) protection. The safe area protection decreases current limit as input-to-output voltage increases and keeps the power transistor inside a safe operating region for all values of input-to-output voltage up to the absolute maximum voltage rating.
Under maximum ILOAD and maximum VIN-VOUT conditions, the internal linear regulator’s power dissipation peaks at about 1.5W. If ambient temperature is high enough, regulator die junction temperature will exceed the 125 °C maximum operating temperature. If this occurs, the LTM8028 relies on two additional thermal safety features. At about 145 °C, the device pulls the PGOOD output low, providing an early warning of an impending thermal shutdown condition. At 165 °C typically, the LTM8028 forces thermal shutdown and the turns off output until the µModule®regulator’s temperature falls below its thermal hysteresis limit. SOA protection keeps power dissipation at safe levels for all values of input-to-output voltage.
Each LTM8028 features an accurate current limit that enables the use of multiple devices to power a load heavier than 5 A. You do this by simply (ESR) of a capacitor can have a detrimental impact on the transient and ripple/noise response of a linear regulator. Employing a number of capacitors in parallel reduces this parasitic impedance and improves linear regulator performance. Plus, PCB vias can add significant inductance, so the fundamental decoupling capacitors must be mounted on the same copper plane as the LTM8028.
The most area efficient parallel capacitor combination is a graduated 4/2/1 scale capacitances of the same case size, made up of 22 μF, 10 μF and 4.7 μF capacitors in parallel. Capacitors with small case sizes have larger ESR, while those with larger case sizes have larger ESL. The optimum case size is 0805, followed by a larger, fourth bulk energy capacitor, case sized 1210. In general, the large fourth capacitor is required only if you require very tight transient response.
Multiple devices
When the desired load current exceeds the capability of one LTM8028, the regulator has a unique ability to implement Asymmetric Power Sharing when paralleled with another LTM8028. In this arrangement, the two devices may be powered from different input voltages and contribute a different amount of current to the load as dictated by their respective programmed current limit.
Keep in mind that one LTM8028 provides almost all the load until it reaches its current limit, then the other unit or units start to provide current. This might be an unacceptable operating condition in other power regulators, but the accurate current loop of the LTM8028 µModule®regulator controls the electrical and thermal performance of each individual μModule®regulator. This precise regulation prevents the oscillations, thermal runaway, and other electrical and thermal issues that can adversely affect other regulators.
The high level of integration of the LTM8028 µModule® regulator also eliminates many of the challenges associated with PCB layout. But the LTM8028 is nevertheless a switching power supply, and designers must still pay careful attention to the overall circuit design and layout to minimize EMI and ensure proper operation. Even with the regulator’s high level of integration, you may fail to achieve specified operation with a haphazard or poor layout.
Evaluation
A demo board (Fig. 4) is available that provides access to the µModule®regulator’s input and output connections, enabling the designer to evaluate the LTM8028’s performance in a circuit design. The associated Gerber files, bill of materials (BOM), schematic, and user manual are available for download at: www.linear.com/demo.
Fig. 4. LTM8028 demo board provides access to the Modules input and output connections.
About the Author
Voice Your Opinion!
To join the conversation, and become an exclusive member of Electronic Design, create an account today!

Leaders relevant to this article:




