900 V Flyback Regulator Suits Meters, Wireless Apps
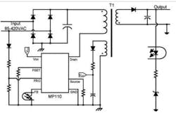
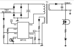
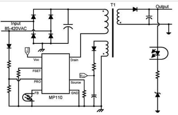
Monolithic Power Systems (MPS) announced the release of MP110, the industry's first monolithic 900 V flyback regulator that is designed specifically for electronic meters, supporting wireless communication. MP110 offers three important facets of MPS ACDC products; robustness, ease-of-use, and smart home and building compatibility.
MP110 is the first product introduced in the family that features the robust performance of MPS 900V proprietary process technology which is highly suitable for ACDC power supplies requiring high reliability. In addition to a low ohmic switching FET that supports over 8W of output power, the technology also features a rugged 900V start up depletion FET for low no load power dissipation. This 900V monolithic integrated solution enables an over temperature protection (OTP) that is on the same silicon of the 900V power FET, offering the most precise thermal protection. It also offers a full suite of protection features.
MP110 ease-of-use offers the overall lowest solution cost with minimal external components. The integration of the 900V switching FET and its proprietary switching characteristic simplifies the power stage design. The optimized internal leading edge blanking along with built-in soft start further simplifies the design and lowers component count.
The MP110 is designed to minimize electromagnetic interference for wireless communication in home and building automation applications. The operating frequency is externally programmed with a single resistor so that the power supply's radiated energy can be designed to avoid the wireless frequency transmission. Nearly all ACDC power supplies in the future will supply power to wirelessly enabled products. MP110 is an additional MPS product that enables the growing "internet of things".
Though MP110 is designed specifically for smart meter applications, its features are highly suitable for any ACDC application that requires high reliability. These applications include large appliances, medical, industrial controls, and any product that is sold where the power grid is not stable.
