Low Input Voltage and High Efficiency Synchronous Boost Converter
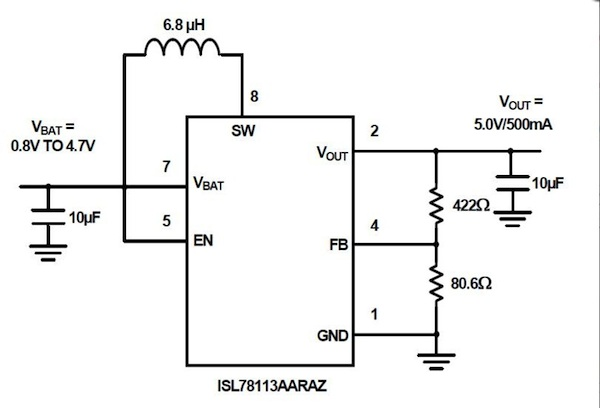
The ISL78113A from Intersil provides a tiny and convenient boost power supply solution to generate a regulated output up to 500 mA from any sub-5 V secondary rail found in an automotive electrical system, including battery powered applications(NiCd, NiMH, or one-cell Li-Ion/Li-Polymer). It offers an adjustable output (3.0V to 5.2V) supporting USB-OTG or HDMI applications. The device is able to supply 500 mA from a 3 V input and 5 V output, and has a typical 1.3 A peak current limit.
The ISL78113A from Intersil is a fully integrated, internally compensated, synchronous converter optimized to maximize efficiency and reduce the overall solution size and bill of materials. Its high 2 MHz switching frequency allows the use of tiny, low-profile inductors and chip capacitors. It also eliminates potential interference within the AM radio band and the external EMI filtering needed for converters switching at lower rates. To minimize power consumption while off, the device features an ultra-low current shutdown mode dropping quiescent current to 50nA typical.
ISL78113A is supplied in an 8 Ld DFN package. The device is rated to operate over the temperature range of -40 °C to+105 °C.
Key Features
· Output disconnect during shutdown preventing outputprecharging and uncontrolled short-circuit current
· Input voltage range: 0.8 V to 4.7 V
· Output current: Up to 500 mA (VBAT = 3V, VOUT = 5V)
· Logic control shutdown (IQ < 1 µA)
· 2 MHz switching frequency
· Up to 95% efficiency at typical operating conditions
· Fault protection: OVP, OCP, OTP, UVLO
· 2 mm x 2mm 8-Ld DFN package
· Qualified for automotive operations

