Pin-Configurable, 19V, 5A DC/DC Converter Offered in Small Package
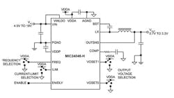
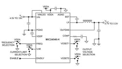
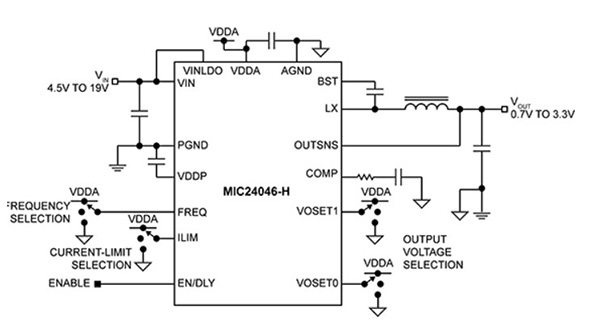
Micrel Inc. recently announced the availability of the MIC24046-H, a high efficiency (>90 percent peak), pin-configurable 5A synchronous buck converter in a low-profile QFN package. The device features pin-selectable output voltage, switching frequency and current limit settings, which improve design flexibility, and eliminates multiple external components. The solution targets end equipment such as network switches/routers, servers, storage, base stations, FPGA and DSP power as well as factory automation and security cameras. The MIC24046-H is available in volume with pricing starting at $1.33 for 1,000 quantities.
The MIC24046-H operates over a wide input voltage range of 4.5V to 19V making it ideal for distributed 12V point-of-load applications. The solution offers three settings for switching frequency (400kHz, 565kHz, or 790kHz) and the output voltage can be selected from 0.7V to 3.3V via nine different settings. An internal divider is used for true 1 percent VOUT accuracy setting from 0.7V to 1.2V.
The current limit can be selected to support three application requirements (3A, 4A, or 5A). The MIC24046-H provides hiccup-mode short circuit protection. Other features include internal soft-start, safe pre-biased start-up, and thermal shutdown. The MIC24046-H is available in a 20-pin, 3mm x 3mm QFN package and has a junction temperature range of -40°C to +125°C. This is the first of a series in a product family.

