Power Monitor with Alerts and Alarms Requires Minimal Self-Power
What you’ll learn:
- The challenge in monitoring circuit power usage.
- How a pair of sibling ICs simplify the task with minimal power requirements.
- The additional power-related features and functions offered by these ICs.
There’s an element of irony that it costs power to monitor a circuit’s power usage, the very parameter you’re trying to minimize. In many ways, it’s like finance: You have to invest smartly a little bit to (hopefully) get a larger return, yet anything you can do to minimize that up-front investment is good — especially when that investment can also bring additional benefits.
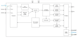
That’s the rationale for the PAC1711 and PAC1811 power monitors from Microchip Technology, as they cut their own power “cost” in half (Fig. 1). They do much more than simple monitoring, as they also provide real-time system alerts for out-of-limits power events. This includes a patent-pending step-alert function for identifying variations in long-running averages.
The ICs target battery-operated devices and energy-restricted applications that must track and monitor power consumption without wasting power in the process.
These 42-V, 12-bit single-channel PAC1711 and higher-resolution, AEC-Q100 qualified, 16-bit PAC1811 monitors offer 1% power-measurement accuracy over a wide dynamic range. Typical quiescent current for PAC1711 and PAC1811 are 100 and 150 µA, respectively, when sampling at 1,024 samples per second (SPS), which Microchip maintains is half of comparable units
The ICs come in 8- and 10-pin very-thin, dual flat, no-lead (VDFN) 3- × 3-mm packages that are pin- and footprint-compatible with the widely used small-outline transistor (SOT23)-8 package. This packaging compatibility simplifies second sourcing for developers while speeding upgrade and integration into existing systems.
Monitoring Machinations
Designed primarily for high-side current sensing, the internal digital circuitry performs extensive power calculations and energy accumulation. Consequently, the devices can monitor power with integration periods up to one year or longer. The 10-lead VDFN packages have a VBUS+ pin that enables low-side power monitoring, which allows for additional power savings using a power-down feature that’s not available with the 8-lead VDFN package.
The devices store bus voltage, shunt-resistor voltage, and accumulated proportional-power data. The embedded controller or system host can read the PAC1711/PAC1811 registers and retrieve the stored data with a configurable alert system that’s able to trigger alerts when the device detects voltage, current, or power excursions.
>>Check out more of CES 2026 coverage
Configuration of the sample rate (up to 8,192 SPS), power integration period, one-shot measurement settings, and other controls is done using SMBus or I2C communication. The devices employ real-time calibration to minimize offset error.
The step-alert capability of these power monitors keeps a running average of voltage and current values. If there’s a significant, user-defined variation, it will notify the MCU to act on it. The devices keep a rolling average, and any new sample can trigger an alert. A slow-sample pin option is available, which can delay the power usage sampling to every eight seconds and further conserve power.
An accumulator register in the power monitor can be used to manage logistical items, track system battery aging or time to recharge, and provide the short-term historical data for long-term power usage that the MCU can be programmed to act on. Both ICs sense bus voltages from 0 to 42 V and can communicate over the I2C interface.
Since such ICs are “exposed” to potential electrostatic-discharge (ESD) scenarios, the PAC1711 and PAC1811 include suitable ESD-protection circuity via various diodes and clamps (Fig. 2).
ICs like these provide a simple set of functions in principle. However, actually setting them up and fine-tuning their functionality may require some evaluation and fine-tuning prior to design-in and coding. Addressing that issue, Microchip offers an evaluation board that’s a Click-board-compatible with MikroElektronika's mikroBUS standard for host motherboard sockets (Fig. 3). The Click board is used to evaluate the features and performance of the devices.
In addition, the company offers a Linux driver that provides the basic functionality and access to commonly used registers for making power measurements. There’s also a generic C library for the PAC1711 and PAC1811 that includes examples of how they can be used with different MCUs from Microchip.
Full specifications, operational details, timing waveforms, and register settings for the PAC1711 and PAC1811 single-channel power-monitor ICs are available in their respective 90-page datasheets. Both are available now in VDFN-8 or VDFN-10 packages, with pricing beginning at $0.58 each in 10,000-unit quantities for the PAC1711 VDFN-8 option. The PAC1711-Click evaluation board costs $15.00 (single unit) and is also available now. Check out these two short product-overview videos:
About the Author

Bill Schweber
Contributing Editor
Bill Schweber is an electronics engineer who has written three textbooks on electronic communications systems, as well as hundreds of technical articles, opinion columns, and product features. In past roles, he worked as a technical website manager for multiple topic-specific sites for EE Times, as well as both the Executive Editor and Analog Editor at EDN.
At Analog Devices Inc., Bill was in marketing communications (public relations). As a result, he has been on both sides of the technical PR function, presenting company products, stories, and messages to the media and also as the recipient of these.
Prior to the MarCom role at Analog, Bill was associate editor of their respected technical journal and worked in their product marketing and applications engineering groups. Before those roles, he was at Instron Corp., doing hands-on analog- and power-circuit design and systems integration for materials-testing machine controls.
Bill has an MSEE (Univ. of Mass) and BSEE (Columbia Univ.), is a Registered Professional Engineer, and holds an Advanced Class amateur radio license. He has also planned, written, and presented online courses on a variety of engineering topics, including MOSFET basics, ADC selection, and driving LEDs.




