Reap the Benefits of Integrated Solutions for Multi-Cell Chargers
Electrical equipment such as industrial medical equipment, robot vacuums, drones, and high-power speakers require multiple Li-ion/Li-polymer battery chargers for power. The traditional solution for multi-cell battery chargers consists of several discrete power MOSFETs and multiple auxiliary components.
Figure 1 shows that in a traditional solution, designers need at least two power MOSFETs for a power converter, and one power MOSFET to prevent battery power from flowing back to the input. Control loops that include sensing circuits, compensating circuits, pulse-width-modulation (PWM) generators, and drivers are essential. Furthermore, the system needs circuits that offer protection, indications for the input source or any changes in operating conditions, and other functions.
1. A traditional solution for multiple-cell battery chargers requires a large number of external components.
These discrete components result in a complicated design process, high failure rates, large board size, and high bill-of-materials (BOM) costs. No doubt, the traditional solution needs improvement.
To increase product quality, reduce failure rates, and save on design costs, an integrated solution is a necessary evolution. A semi-integrated or fully integrated solution can solve issues faced by traditional solutions for multi-cell battery chargers and accelerate time-to-market.
Figure 2 shows a semi-integrated solution. In this solution, all control loops (including protections and indications) are integrated into a dedicated IC. This eliminates the need to design compensation parameters, write complicated codes, or draw complex PCB layouts, which shortens the design process. However, discrete MOSFETs still lead to a problem with board size.
2. A semi-integrated multi-cell battery charger is smaller and more effective than its traditional counterpart.
Figure 3 shows a fully integrated solution, where three power MOSFETs with low conduction resistance and all of the control loops are integrated in one device. This significantly shortens the design process, reduces BOM size, and optimizes efficiency.
3. A fully integrated system is a space-saving solution that offers the same efficiency as a traditional charger.
Table 1 lists the BOMs for integrated versus traditional solutions. Integrated solutions (especially those that are fully integrated) greatly reduce board size.
Innovation
Fully integrated multi-cell battery chargers have many advantages. For example, Monolithic Power Systems’ (MPS) MP2759 is a highly integrated switching charger designed for charging applications with 1-cell to 6-cell series Li-ion or Li-polymer battery packs. This IC, which integrates three power MOSFETs plus analog control circuits into a 3- × 3-mm package, can operate reliably and safely with very few external circuits.
Fully Integrated Charging System
Figure 4 shows a typical application circuit for a fully integrated solution. Its power stage needs one inductor and three capacitors, and with few external components, the complete charging function is realized.
4. The MP2759 is a fully integrated solution developed by MPS.
A modern battery charger charges the battery pack in four phases: trickle charge, pre-charge, constant-current charge, and constant-voltage charge (Fig. 5). With all of the control loops integrated in the device, charging is fast, simple, and reliable.
5. A typical charge profile establishes the guidelines for multiple-cell battery chargers.
Thanks to the low conduction resistance of the integrated MOSFETs, fully integrated solutions like the MP2759 exhibit efficiency as high as 97% (Fig. 6). Figure 7 shows how these solutions can also offer enhanced thermal performance, such as the MP2759 with a case temperature rise of 42.3°C.
6. Fully integrated solutions are energy-efficient. (Test conditions: L = 10 µH/35 mΩ, RSNS = 20 mΩ)
7. The MP2759 is one fully integrated solution that exhibits excellent thermal performance. (Test conditions: VIN = 36 V, VBATT = 24 V, ICC = 2 A, fSW = 700 kHz, L = 10 µH/35 mΩ, RSNS = 20 mΩ, burn in 20 minutes; board information: 63.5 × 63.5 mm, 4-layer, 2 oz./layer)
Function Extension with Simple External Circuit Power-Path Management
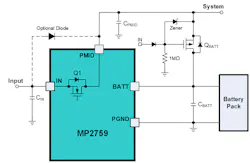
Ideally, integrated solutions should support power-path management in order to prioritize power to the system rail. The MP2759 employs one common method for power-path management. With an external P-channel MOSFET connected between the battery and the system, also known as a BATTFET, the system load is applied on the PMID pin, and the BATTFET’s gate is driven by the IN pin signal (Fig. 8).
8. Power-path management is simplified in integrated charger systems.
When there’s no input source, the BATTFET turns on and current flows from the battery to the system. When an input source is present, the BATTFET turns off, and the system’s power is supplied by the input source through Q1. If the total input current through Q1 reaches the preset input current limit set by the ILIM pin, the charging current reduces to prioritize the system load.
As a demonstration, Figures 9 and 10 show waveforms depicting the performance of the power-path management in the MP2759.
9. Power-path management is stable in a fully integrated multi-cell battery charger solution. (Test conditions: VIN = 16 V, VBATT = 8 V, IIN_LMT = 2 A, ICC = 3 A, ILOAD = 1 A)
10. The input current is reached at a smooth pace in fully integrated solutions. (Test conditions: VIN = 36 V, VBATT = 8.48 V, IIN_LMT = 1 A, ICC = 2 A)
Fine-Tuning the Charging Current in Real Time with an MCU
Many battery-powered devices must be able to adjust the charging current in real time to fine-tune their performance. This is because battery cell and pack manufacturers specify different charge current limits, depending on the temperature and voltage of each cell. Most integrated multiple-cell battery chargers use a resistor connected to a current-setting pin (commonly called an ISET pin) to regulate the charging current, rather than use a more expensive I2C.
There are two common methods to regulate the charging current with one resistor:
1. The current flowing through the resistor is read with a constant voltage.
2. The voltage is read on the resistor while the current remains constant.
Let’s explore how to regulate the charging current in real time using an integrated charging solution based on method 1. Figure 11 shows the equivalent circuit of an ISET pin.
11. The equivalent circuit of the ISET pin is the first step toward making calculations for multi-cell battery chargers.
The charger can regulate the charging current with a resistor (RISET) between the ISET pin and AGND. ICHG can be calculated with Equation 1:
where RCONS is the value of RISET when ICHG = 1 A.
From the equivalent RISET circuit shown in Figure 12, it’s feasible to change the equivalent RISET by modifying the PWM’s duty cycle with an MCU. This allows the charging current to be changed in real time.
12. An effective equivalent RISET circuit utilizes three resistors.
Next, the equivalent RISET (REQ) can be calculated with Equations 2 and 3:
where VCONS is the constant voltage of the ISET pin, DUTY is the PWM duty cycle, and VM_PWM is the PWM amplitude (usually about 3.3 V). Note that in Equations 1, 2, and 3, REQ must be greater than 0; otherwise ICHG is 0 A.
To design a fully integrated system, standard parameters (R1, R2, R3, CISET) can be estimated with the following equations and steps:
First, the equivalent resistor corresponding to the maximum charging current (RMAX_ICHG) is calculated with Equation 4:
Then choose an appropriate R1 using Equation 5:
Next, R2 and R3 can be calculated with Equation 6:
where MAX_DUTY is the maximum PWM duty when the charging current drops to 0 A. It’s recommended to be about 80% of the duty cycle.
Finally, choose an appropriate CISET to filter the PWM signal to the dc signal. CISET can be estimated with Equation 7:
where fPWM is the PWM frequency.
An ideal solution for Li-ion and Li-polymer batteries should offer good linearity between the charging current and PWM duty cycle, and a wide duty effective range. For example, the MP2759 offers a range of 0% to 82% (Fig. 13).
13. There’s a linear relationship between charging current and PWM duty cycle.
In addition, the MP2759 doesn’t experience overshoot or undershoot when the charging current changes (Fig. 14). The device demonstrates normal startup and shutdown when the PWM duty cycle is 50% (Fig. 15).
14. Waveforms fluctuate as a fully integrated battery charger solution transitions between duty cycles.
15. A fully integrated solution shows standard startup and shutdown waveforms at 50% PWM duty cycle.
Auxiliary Functions—Protections and Indications
For charging systems and ICs, it’s vital to protect the battery. To guarantee safe operation, recommended protections include battery and input overvoltage protection, battery temperature protection, thermal shutdown, a safety timer, and the ability to regulate the charge current depending on battery voltage. Fully integrated protection circuits reduce the number of ICs required for such protections.
The MP2759 has /ACOK and /STAT pins that indicate the input source status and the IC operation status. Designers can monitor the signals on these pins to determine whether the device is charging normally. Table 2 shows the /ACOK and /STAT statuses under different input sources and operating conditions.
Conclusion
Compared to a traditional solution, a fully integrated solution offers very high efficiency, numerous safety features, lower BOM costs, and shorter design cycles. This article uses MPS’s MP2759 to demonstrate the advantages of an integrated solution, which includes three power MOSFETs with low conduction resistance, analog control loops, and auxiliary functions such as protections and indications. Integrated solutions like this can help designers achieve power-path management and charging-current adjustment in real time with simple external circuits.
Tessie Zhang is an Application Engineer at Monolithic Power Systems (MPS).
























