400-W Power Stage Blends GaN and Si for Smaller, Simpler Chargers and Supplies
Could this be a development of "biblical proportions" (with apologies to Ghostbusters)? STMicroelectronics introduced the first product from its MasterGaN platform that uses advanced co-packaging techniques to embed gallium-nitride (GaN) power devices and silicon driver chips in the same compact, thermally enhanced package. The company says that the new device enables chargers and adapters that are 80% smaller and 70% lighter, while charging three times faster than conventional silicon-based solutions.
Though this first product addresses medium-power applications, the technology behind it will likely help STMicro play a major role in making GaN more practical and cost-effective for applications across the power spectrum.
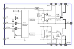
Targeted at consumer and industrial applications up to 400 W, the MasterGaN1 (Fig. 1) integrates two GaN HEMT power transistors—with closely matched timing parameters—connected as a half bridge and a pair of silicon STDRIVE 600-V ICs that serve as the high-side and low-side drivers. The device has a 10-A maximum current rating, and 150-mΩ on-resistance (RDS(ON)). Its logic inputs are compatible with signals from 3.3 to 15 V.
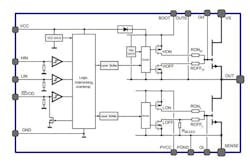
The MasterGaN 1 also features a comprehensive set of protection features, including low- and high-side UVLO protection, interlocking, a dedicated shutdown pin, and overtemperature protection (Fig. 2). Its 9- × 9-mm low-profile GQFN package is designed for high-voltage applications with over 2-mm creepage distance between high- and low-voltage pads.
This is a significant departure from the discrete components that have characterized GaN's early days as a commercial technology. Besides requiring larger housings, products based on discrete devices often have longer thermal paths, making them more difficult to cool. STMicro claims that by solving these issues, MasterGaN1 can help trim down designs for chargers and adapters by as much as 80% of the size and 70% of the weight of silicon-based solutions.
I’m pretty confident that STMicro's claims are based in reality, with little or no marketing fluff, because the company is one of the pioneers of co-packaging for high-volume commercial applications. Back in the '90s, when integrating multiple chips and passives in a single IC package was considered expensive and exotic, STMicro invested heavily in the technologies that would make it cost-effective for commercial applications. Along the way, it picked up expertise in integrating passive components, advanced thermal management, and EMI suppression that enables a simplified design process and more compact, reliable designs.
STMicro says that these capabilities will allow for the development of compact, efficient products, such as ultra-fast chargers and wireless chargers for smartphones and tablets, and USB-PD compact adapters for PCs and gaming. It also will enable higher-power applications such as solar-energy storage systems and uninterruptible power supplies.
It's easy to see how these advantages could be applied to other applications, too, such as industrial motor drives and EV drivetrains. In these cases, the integrated driver/bridge electronics are mounted directly on, or inside, the motor, eliminating the need for a separate controller and the associated cabling.
Co-packaging may have another benefit in applications where the outputs are switched at frequencies significantly higher than IGBTs and other silicon power devices can support. At switching frequencies of 100 kHz or higher, the shorter paths between the co-packaged driver and power devices reduce the potential for signal losses and distortions which might occur along the longer signal path of a discrete design.
MasterGaN1, in production now, is priced at $7 for orders of 1,000 units and is available from distributors. An evaluation board is also available to help jump-start customers’ power projects.
For additional information, visit www.st.com/mastergan1-pr, and/or STMicro's blogpost: https://blog.st.com/mastergan1/.


