This Week in PowerBites: Smart Factory Actuator—and eVTOL!
Sign Up for the Electric Vertical Takeoff and Landing (eVTOL) Symposium—January 26-28
While many of us have been frustrated that jet packs and flying cars remained "the future of transportation" since they were first imagined in the middle of the last century, it looks like their time may have finally come. The recent surge in electric personal air vehicles has been driven by advances in batteries, motors and controls, aerodynamics, and nearly a decade's worth of technical conferences organized by the Vertical Flight Society (VFS). The VFS's 8th Annual Electric Vertical Takeoff and Landing (eVTOL) Symposium and 9th Biennial Autonomous VTOL Technical Meeting will be held completely virtually from January 26-28, 2021.
The meeting will feature technical papers and presentations from industry, academia, and government related to autonomous VTOL aircraft, while the Symposium will offer invited presentations, panel sessions, and discussions on electric and hybrid electric VTOL aircraft, with a focus on urban air mobility.
The event's website further explains "Electric and hybrid-electric propulsion is an innovative approach to vertical flight aircraft design and the 8th Annual eVTOL Symposium is a unique opportunity for designers, developers, innovators, investors, regulators, infrastructure providers, end users, media and key influencers to share knowledge and work towards realizing the eVTOL revolution. This is also a tremendous networking opportunity for those new to the VTOL industry."
The Vertical Flight Society has been leading efforts in electric VTOL with workshops starting in 2014, and the Electric VTOL News website, featuring the World eVTOL Aircraft Directory.
The symposium's schedule, registration information, and more can be found by visiting the conference's web site.
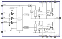
New GaN Device Based on Asymmetrical Topologies Simplifies Designs
The latest member of STMicroelectronics’ MasterGaN2 power system-in-package (SiP) family is the first product to integrate two asymmetric gallium-nitride (GaN) transistors, their associated high-voltage gate drivers, and all necessary protection mechanisms in the same package. This integrated GaN solution is intended to simplify the design and helps raise the power density of applications using soft-switching and active-rectification converter topologies, such as active clamp flyback.
The device's 650-V normally off GaN transistors, which have on-resistances (RDS(on)) of 150 mΩ and 225 mΩ, are paired with their own optimized gate driver that gives them drive input characteristics similar to ordinary silicon devices. The other control inputs are compatible with logic signals from 3.3 to 15 V. This makes it easy for a designer to connect external devices, including Hall sensors and a controller such as a DSP, FPGA, or microcontroller, directly to the MasterGaN device.
The built-in protection comprises low-side and high-side undervoltage lockout (UVLO), gate-driver interlocks, a dedicated shutdown pin, and overtemperature protection. These features help simplify the design of fast USB-PD adapters and smartphone chargers, enabling products that are up to 80% smaller and 70% lighter, and support charging currents that are three times higher as compared to conventional silicon-based solutions.
The 9- × 9- × 1-mm GQFN package is optimized for high-voltage applications, having over 2-mm creepage distance between high- and low-voltage pads. MasterGaN2 is in production now, priced from $6.50 each, for orders of 1000 pieces. A datasheet can be accessed by clicking here.
For additional information, visit www.st.com/mastergan.
Programmable Power-Management ICs Speed Designs Ranging from Solid-State Drives to IoT Devices
Qorvo unveiled a new family of multi-time programmable power-management ICs (PMICs) that are optimized for high-performance and compact form-factor designs. All of the new PMICs are highly configurable via the I2C interface, enabling them to be changed without special software or firmware. Thus, the same base part can support multiple end products. In addition, manufacturers can debug their design and change settings in real time without changing external components.
The Qorvo ACT88327/8/9/1 Constant-On-Time (COT) PMIC family offers design flexibility that can shorten the development time for many applications, including SSD cards, computer vision, and routers, as well as home-control and voice-assisted devices. The new PMICs integrate five voltage rails, a sequencer, and seven configurable general-purpose IOs (GPIOs) in a 2.18- × 2.58-mm, 30-ball WLCSP package. Each PMIC includes three dc-dc step-down converters using integrated power FETs and two low-dropout regulators (LDOs).
The multiple GPIOs can be configured to provide many different types of functions, such as interrupt, reset, external enable, external PG, regulator ON/OFF, DVS, VID, sleep/deep-sleep modes, power recycle, and pushbutton. Other configurable features available in the PMIC family include startup time, slew rate, system-level sequencing, switching frequency, sleep modes, and operating modes.
The ACT88329 is the first integrated PMIC designed specifically to support output voltages as low as 0.5 V for low-output applications like LPDDR5. The ACT88327 and ACT88329 are available now. Additional product details can be found at www.qorvo.com/products/power-management.
Power-Supply Reference Design Lets Secondary-Side MCU Control Primary Power
Most programmable offline ac-dc power solutions with adaptive control offer flexibility and intelligence needed by smart-home devices, but they require a separate bias power supply for startup. A new reference design from Microchip Technology, based on the MCP1012 high-voltage auxiliary ac-dc controller, solves this problem with a demonstrated ability to initiate startup in many applications without the aid of an independent bias power supply.
In this reference design, the MCP1012 offline auxiliary device enables the system to transfer control of the power and duty cycle to a secondary MCU. This bidirectional communication between the primary and secondary power elements allows the load to be more precisely coupled. In addition, designers can reduce the bias supply's footprint by up to 60% and trim as much as $3 off its BOM cost.
The reference design is based on a patented technique for transformer isolated feedback called Inde-Flux, which combines the signal power and signal communication into one device. This eliminates the need for optoisolation or an independent signal transformer in applications such as appliances and smart speakers. Würth Elektronik has implemented this technology in the Inde-Flux Transformer (Part Number 750318659), which is sold as part of Microchip’s 15-W MCP1012 offline reference design. The secondary-side control is then enabled through a combination of the transformer and Microchip’s newly released MCP1012 ac-dc controller along with the SAM D20 series 32-bit MCU.
The 15-W MCP1012 offline reference design provides the principal working elements for a 15-W offline power supply, including the necessary firmware. It includes a user guide and comes with schematics and bill of materials, design files, firmware, and a demonstration unit. Microchip also offers a fundamental 1-W evaluation board, the DT100118, for the MCP1012 ac-dc controller.
Pricing and Availability
The 15-W MCP1012 offline reference design, part number EV37F82A, is available now for $225.00 each, as is the DT100118 1-W reference design for $115.00 each. The MCP1012-V/EKA starts at $0.40 each in 5,000-unit quantities. For additional information on the 15V MCP1012 offline reference design, click here.
The eNinja Chronicles (Part 2): Cap'n We've Secured the Dilithium Modules
ED’s Power Tech Editor Lee Goldberg has finally located a new, more powerful battery pack for his home-brew electric motorcycle, but it's going to take a bit of electrical and mechanical engineering to get it shoehorned into the eNinja's frame and integrated with it electrical system. Meanwhile, the project has become a bit more complicated, thanks to a certain auto manufacturer's reluctance to share documentation for their components. Join Lee in his struggles to decode the new battery modules' battery-management interface signals, and his attempts to find a connector that will mate to it.
Can you help Lee identify the "mystery connector"? Click here to read the latest installment of the eNinja saga
Wireless BMS Solution for ASIL D Systems Simplifies EV Battery Management
Texas Instruments introduced an advanced solution for wireless BMS systems that features the first independently assessed functional safety concept and Automotive Safety Integrity Level (ASIL) D qualification, the highest level of the ISO 26262 safety standard. The wireless BMS solution includes the SimpleLink 2.4-GHz CC2662R-Q1 wireless microcontroller (MCU) evaluation module and software
Also in the mix are functional safety enablers such as a functional safety manual, a complete failure mode and effects analysis (FMEA), diagnostic analysis (FMEDA), TÜV SÜD concept report, and more. Using a new wireless protocol, developed specifically for the wireless BMS use case, TI’s wireless BMS safety concept addresses communication error detection and security.
A CC2662R-Q1 MCU running TI’s wireless time-slotted protocol enables a robust, low-latency (<2 ms/node) and scalable data exchange between a host system processor and the newly announced BQ79616-Q1 battery monitor and balancer. This enables multiple battery cells to send voltage and temperature data to the main MCU with ±2-mV accuracy and a network packet error rate of less than 10-7. Automakers can use this solution to create a battery module with up to 100 nodes using a single wireless system-on-chip connected with multiple BQ79616-Q1 battery monitors for different configurations such as 32-, 48- and 60-cell systems.To learn more about wireless BMS technology, read the blog post, “More miles, fewer wires in future electric vehicles.”
Package, Availability, and Pricing
The CC2662R-Q1 wireless MCU is priced at $2.79 in 1,000-unit quantities. The 16-channel BQ79616-Q1 comes in a 10- × 10-mm, 64-pin thermally enhanced thin quad flat package (HTQFP), and is priced at $6.90 in 1,000-unit quantities. Automakers can get started by downloading the SimpleLink wireless BMS software development kit (SDK), available at no cost, and purchasing the SimpleLink wireless BMS evaluation module (CC2662RQ1-EVM-WBMS), which is available on TI.com for $999.
Compact Intelligent Actuator Saves Space and Power in Factory-Automation Apps
The new Trinamic-branded PD42-1-1243-IOLINK intelligent actuator combines a NEMA-17 stepper motor with controller and driver electronics. Among other things, this makes it possible for modern smart factories to quickly and remotely adjust its electrical characteristics in situ, thereby minimizing factory downtime and maximizing throughput.
The actuator combines the strengths of TMC2130-LA motor driver, developed by Trinamic (now part of Maxim Integrated), and Maxim’s MAX22513 IO-Link communications transceiver. The result is a plug-and-play solution that is 2.6X smaller and consumes over 50% less power than the other competitive solutions. In addition, it brings intelligence to the factory floor by providing 50% more parameters compared to the competitive solution to help improve predicting factory shutdowns and maximize factory throughput.
Key highlights of the chipset that powers the PD42-1-1243-IOLINK intelligent actuator include:
- The MAX22513 dual-driver IO-Link transceiver integrates a dc-dc regulator, protection diodes, auxiliary digital input, I2C or SPI control, integrated oscillator, a selectable 3.3- or 5-V LDO, and ±1-kV/500-Ω surge-protection. Despite this, it’s housed in a 4.2- × 2.1-mm WLP package, making it one-third the size of the closest competitive product. It also offers low 2.0-Ω (typ) C/Q driver on-resistance that enables significantly lower power dissipation.
- The TMC2130-LA motor driver offers stall detection with no sensors required and provides extremely smooth and precise motion with up to 256x microstepping. Other significant integrated functions include a complete driver stage with low RDS(on) N-channel power MOSFETs configured as full H-bridges to drive the motor windings up to 1.2 A RMS at 5 to 46 V, an SPI interface for configuration and diagnostics, as well as a step-direction interface.
Availability and Pricing
The PD42-1-1243-IOLINK is available at Trinamic’s authorized distributors. For product details, visit http://bit.ly/PD42-1-1243-IOLINK.
The MAX22513AWJ+T is available at Maxim Integrated’s website for $3.94 (1000-up, FOB USA); also available from authorized distributors. For product details, visit https://bit.ly/MAX22513.
The TMC2130-LA and TMC2130-TA are available at Trinamic’s authorized distributors. For product details, visit http://bit.ly/TMC2130-LA.
For additional details about Maxim Integrated’s configurable IO-Link solutions, including a video, visit http://bit.ly/Maxim_Industrial_IO_Solutions.
>> Electronic Design Resources
.. >> Library: Article Series
.. .. >> Article Series: PowerBites







