BLDC Motor Driver is Smart, Small, and Powerful
There seems to be no end in sight for the proliferation of small-to-medium power motor drivers, as the motor applications—especially for brushless-dc (BLDC) types—are being designed into more end consumer and commercial products. As the saying goes, “behind nearly every good motor is its driver,” with a few exceptions, of course, such as ultra-low-end brushed motors driven directly from a dc rail, or basic AC motors operating off the mains.
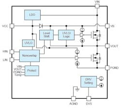
Among the newest such drivers is the single-phase AOZ9530QV from Alpha & Omega Semiconductor Limited (AOS) (Fig. 1). This half-bridge power stage, dubbed a smart motor module (SMM) by the company, offers a range of features and protections that simplify BLDC and other motor-drive designs. Targeted (but not limited to) applications include PC/server, seat-cooling, and home-appliance fans.
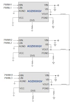
Its small size of just 3 × 3 mm in a QFN-18L SMM package—claimed to be the smallest in this class—helps reduce layout space/PCB size and eases design-in in cramped situations. The adjustable gate-drive sink/source current control (inputs up to 28 V, drive up to 7 A) provides a low-EMI, higher-efficiency solution for single- and three-phase motor-drive situations. Two devices can be used for a single-phase motor drive, while three can be arranged for three-phase motors (Fig. 2).
The AOZ9530QV includes 11-mΩ RDS(ON) internal N-channel FETs in half-bridge configuration and supports 100% PWM duty-cycle operation. In addition, as protection is always an issue in these applications (the technical term is “bad stuff happens”), its multiple advanced-protection functions include short-circuit protection (SCP), overtemperature protection (OTP), Vcc undervoltage lockout (UVLO), and bootstrap UVLO.
The AOZ9530QV, rated over a −40 to +125°C ambient-temperature range, is supported by a 13-page datasheet. The unit price in 1,000-piece quantities is $1.00 (USD).


