Industrial Gate-Driver Optocoupler Circumvents Common Headaches
Photocouplers (also called optocouplers) are widely used for gate-driver interfaces in many industrial and other applications, but there’s more to solving that interface problem than providing the required galvanic isolation. Recognizing this reality, the TLP5212 smart gate-driver photocoupler for controlling IGBTs and MOSFETs from Toshiba Electronic Devices & Storage Corporation adds various protection modes.
The device features a ±2.5-A source/sink output rating and targets a wide range of applications, including inverters, ac servo drives, photovoltaic (PV) inverters, and uninterruptible power supplies (UPS). It incorporates two infrared LEDs and complementary photodiodes. The TLP5212 also features a new totem-pole output with two N-channel MOSFETs to ensure compatibility with specifications used in applications such as industrial equipment (Fig. 1).
Further enhancing its industrial utility is an operating temperature range of −40 to +110°C as well as a 5000-Vrms safety isolation and insulation rating due to its minimum creepage distance of 8 mm, which isn’t easy to achieve in an SO16L package measuring a mere 10.3 × 10.0 × 2.3 mm. Maximum propagation delay is just 250 ns with skew of ±150 ns.
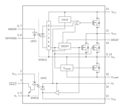
The photocoupler incorporates additional protection functions such as desaturation detection, active Miller clamp, and undervoltage lockout (UVLO) and FAULT output (Fig. 2). As a result, external circuits aren’t needed to provide these functions.
Note: If you’re not familiar with desaturation detection circuits, more formally called VCE(sat) detection, they detect the rise of the collector or drain voltage (VCE). This occurs when excessive current flows into the power device due to a fault such as short circuit at the load, and so turns the power device off to protect it.
But it’s not as simple as that (no surprise), because VCE may also rise excessively due to inductance of the load when the power device switches, and if it enters the DESAT terminal, an erroneous detection of the DESAT detection circuit could occur. Noise generated during switching of other phases in three-phase and other inverters, then circulating through power-supply lines and ground lines, or induced via electromagnetic induction between wires, may actually cause an erroneous detection by the DESAT detection circuit. There’s much more on this topic in the References below.
The TLP5212 is supported by a 24-page datasheet with the requisite tables and charts showing performance across a range of parameters and conditions, but is sparse on design-in application-exposition and discussion. However, there are some separate application notes covering design and related topics (again, see References).
Separate from the datasheet, the company posted a page titled “Evaluation Board of Smart Gate Driver Coupler,” with schematic of an evaluation board, links to the BOM, Gerber file, and more (Fig. 3).
References
1. Toshiba, “Smart Gate Driver Coupler Tips for Designing DESAT Detection Circuit”
2. Toshiba, “Overcurrent protection function (VCE(sat) detection) and built-in active Miller clamp function”
3. Toshiba, “Smart gate driver coupler TLP5214A/TLP5214/TLP5212/TLP5222 Application Note -Introduction“
4. Toshiba, “Smart Gate Driver Coupler TLP5214A/TLP5214/TLP5212/TLP5222 Application Note -Advanced edition”
5. Toshiba, “Smart Gate Driver Coupler TLP5214A Inverter Application”
6. Toshiba, “Smart Gate Driver Coupler Tips for Designing DESAT Detection Circuits”
7. Texas Instruments, “Understanding the Short Circuit Protection for Silicon Carbide MOSFETs”
About the Author

Bill Schweber
Contributing Editor
Bill Schweber is an electronics engineer who has written three textbooks on electronic communications systems, as well as hundreds of technical articles, opinion columns, and product features. In past roles, he worked as a technical website manager for multiple topic-specific sites for EE Times, as well as both the Executive Editor and Analog Editor at EDN.
At Analog Devices Inc., Bill was in marketing communications (public relations). As a result, he has been on both sides of the technical PR function, presenting company products, stories, and messages to the media and also as the recipient of these.
Prior to the MarCom role at Analog, Bill was associate editor of their respected technical journal and worked in their product marketing and applications engineering groups. Before those roles, he was at Instron Corp., doing hands-on analog- and power-circuit design and systems integration for materials-testing machine controls.
Bill has an MSEE (Univ. of Mass) and BSEE (Columbia Univ.), is a Registered Professional Engineer, and holds an Advanced Class amateur radio license. He has also planned, written, and presented online courses on a variety of engineering topics, including MOSFET basics, ADC selection, and driving LEDs.
Voice Your Opinion!
To join the conversation, and become an exclusive member of Electronic Design, create an account today!

Leaders relevant to this article:



