Asymmetric Output Into Capacitor Load Turns Capacitor Into Ideal Diode
Comparators are great at turning little signals into large digital outputs. In the example described here, a friend wanted to detect the presence of a small 60-Hz ac signal centered on 2.5 V dc. When the ac is absent (beneath the specified threshold), the comparator output should be high, and with the ac present the comparator output should be low.
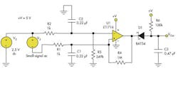
The trick is that this necessarily involves an ac-to-dc signal conversion, while in normal operation a comparator’s output would swing high and low in sync with the ac input. The classical way to do the ac-to-dc conversion is with a diode (Fig. 1).
The circuit uses an LT1716 comparator. R2/R3 set up a 10-mV threshold to keep the output normally high, and R6 keeps C3 normally high. R4 provides hysteresis. When ac is present, U1’s output toggles low and high and D1 rectifies the output low onto C3.
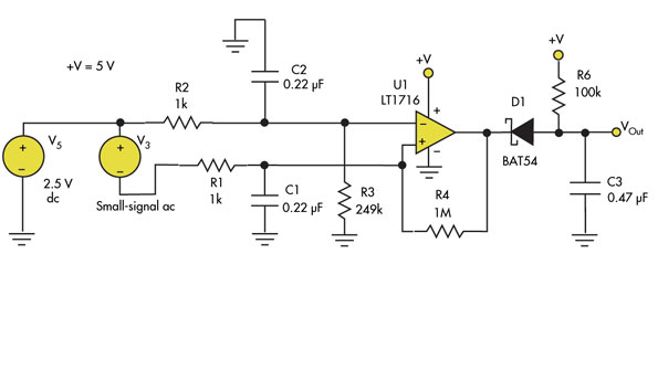
The problem with this approach is that the comparator’s non-zero low output (Vol) and the voltage drop of the diode cause the overall VOut low of the circuit to not be reliably below the desired 0.4 V required in most digital designs. A designer might be tempted to fix this problem by following the comparator with a discrete transistor (such as a 2N7002) to provide a weak-pull-up/strong-pull-down into the capacitor. But the LT1716 has precisely that type type of output stage internally, so the key to reducing the Vol is to simply remove the diode.
The improved circuit (Fig. 2) operates as described previously, except the output is rectified low by the weak pull-up and strong pull-down of the comparator’s asymmetric output stage, without the need for an external diode and its attendant forward diode drop. R5 limits the peak pull-down current.
Although the application called for the detection of a 60-Hz signal, R1/C1 allows an input detection bandwidth of about 700 Hz, which can be extended to about 40 kHz if C1 is removed (tested at 20-mV peak signal level). The output rate is limited by the R5/C3 tau and has a much slower turn-off than turn-on, due to the weak internal pull-up (Fig. 3). The digital output high is set by the LT1716 supply voltage, 5 V as shown.
Glen Brisebois is an applications engineer responsible for op amps, comparators, references, and RMS-to-dc converters at Linear Technology. He holds bachelor’s degrees in physics and electrical engineering from the University of Alberta in Edmonton, Alberta, Canada.
About the Author
Glen Brisebois
Applications Engineer
Glen Brisebois is an applications engineer responsible for op amps, comparators, references, and RMS-to-dc converters at Linear Technology. He holds bachelor’s degrees in physics and electrical engineering from the University of Alberta in Edmonton, Alberta, Canada.
Voice Your Opinion!
To join the conversation, and become an exclusive member of Electronic Design, create an account today!

Leaders relevant to this article:



