Trio of Tiny Supervisory ICs Offers Tiered Features and Functions
In many designs, the differentiator between a circuit that works “pretty well” and one that works “really well” is the addition of modest supervisory and support functions. It’s even better if these functions can be provided by tiny ICs that do one or a few things, do them consistently, do them while operating on their own independent of the rest of the hardware and software, and don’t require initialization.
That’s where relatively “invisible” supervisory ICs have a large role, as they ensure proper operation and behavior of the circuit. Despite their lack of glamour, they control system actions during transients such as power up and other special conditions, even ensuring a clean restart if needed. And they may be called on to do more.
>> More at Embedded World 2025
Addressing those requirements, Analog Devices introduced three supervisory ICs, all housed in SOT23 packages and maintaining a −40 to +125°C operating temperature. Their supply current is also low, at 5 μA (typical) and 6.8 μA (maximum) at 3.6 V over the temperature range.
Each successive IC builds on the functionality of the preceding one, so users can select the level and type of supervisory functions needed for their design. The three ICs, each with its own datasheet, include:
The ADPL62083, a low-power, basic supervisory circuit that monitors voltages from 1.02 to 4.8 V using a factory-set reset threshold available in 50- or 100-mV increments from 1.580 to 4.380 V (Fig. 1).
It features an open-drain, active-low reset output that’s asserted and changes from high impedance to active low when VCC drops below the detector threshold. It remains low for the reset timeout period after VCC exceeds the reset threshold; available timeout periods are 30, 150, 210, and 300 ms.
Since RESET on the ADPL62083 is an open-drain output, it interfaces easily with processors that have bidirectional reset pins. Connecting the device’s RESET output directly to the processors’ RESET input with a single pull-up resistor enables either device to assert a reset.
The ADPL62086 supervisory circuit, which monitors voltages from 1.02 to 4.8 V and adds a manual reset (MR) input, allows for an external logic circuit or a pushbutton to initiate a reset (Fig. 2). This acknowledges the reality that many processor-based products require a manual-reset capability so that a user, a test technician, or external circuit can initiate a reset.
This input has an internal 50-kΩ pull-up resistor—it can be left unconnected if not used. MR can be driven with TTL or CMOS logic levels, or with open-drain/collector outputs. For manual operation, a normally open momentary switch is connected from MR to ground; note that external switch-debouncing circuitry isn’t required.
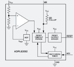
Finally, the ADPL62092 supervisory circuit adds a watchdog timer (WDT) in addition to the manual-reset and voltage-monitoring capability of the ADPL62086 (Fig. 3). (If you’re not familiar with the watchdog function, see “The Watchdog Timer” at the end of the article.)
If the internal watchdog input remains high or low for the duration of the watchdog timeout period, the internal watchdog timer expires and triggers a reset. The watchdog timer clears whenever a reset is asserted, or the watchdog sees a rising or falling edge. Watchdog timeout periods are 102, 600, and 1600 ms, and 25.6 s. When the reset timeout period ends and the reset output is de-asserted, the watchdog timer continues to monitor the watchdog input.
Interconnection for these devices with a system processor is straightforward (Fig. 4).
If you’re in doubt as to which supervisory IC to choose, it probably makes the most sense to go with the full-featured ADPL62092. If its watchdog-timer and manual-reset functions aren’t yet, their connections can be left unused. That way, you can be a hero with foresight when someone at the design review suggests, “Hey, maybe we should add a watchdog time (or manual reset) here, just in case.”
The Watchdog Timer
If you’re not familiar with the watchdog-timer concept, it’s a countdown-timer function that must be periodically reset by the system to verify that the system isn’t “hung up” or stuck in an endless loop due to a software crash or hardware failure. In most but not all cases, lack of reset input to watchdog timer means there’s a software problem.
The system program needs to continually clear (reset) the watchdog timer’s countdown cycle to start again so that it doesn’t time out (goes to zero). If the watchdog timer times out and isn’t reset, it issues a reset or interrupt to the system processor.
While the watchdog function can be implemented by a subcircuit within a larger IC or even processor and software (and it sometimes is), the most reliable watchdog function is as an independent IC or within an analog- or power-centric IC such as a voltage regulator.
References
Advantech Co. Ltd., “What is WatchDog Timer? How to test it?”
ABLIC Inc., “What is a watchdog timer (WDT)?”
About the Author

Bill Schweber
Contributing Editor
Bill Schweber is an electronics engineer who has written three textbooks on electronic communications systems, as well as hundreds of technical articles, opinion columns, and product features. In past roles, he worked as a technical website manager for multiple topic-specific sites for EE Times, as well as both the Executive Editor and Analog Editor at EDN.
At Analog Devices Inc., Bill was in marketing communications (public relations). As a result, he has been on both sides of the technical PR function, presenting company products, stories, and messages to the media and also as the recipient of these.
Prior to the MarCom role at Analog, Bill was associate editor of their respected technical journal and worked in their product marketing and applications engineering groups. Before those roles, he was at Instron Corp., doing hands-on analog- and power-circuit design and systems integration for materials-testing machine controls.
Bill has an MSEE (Univ. of Mass) and BSEE (Columbia Univ.), is a Registered Professional Engineer, and holds an Advanced Class amateur radio license. He has also planned, written, and presented online courses on a variety of engineering topics, including MOSFET basics, ADC selection, and driving LEDs.
Voice Your Opinion!
To join the conversation, and become an exclusive member of Electronic Design, create an account today!

Leaders relevant to this article:






