Standard Bus Buffer Easily Extends 1-Wire Signal Off Board
The low speed associated with Maxim's 1-Wire devices makes them a good choice for measuring physical parameters such as temperature in HVAC applications. They’re also useful for tightly constrained digital I/O ports, since they require only one data line and ground.
The basic microcontroller interface for temperature sensing with either an external supply or a so-called "parasite supply" is simple, as seen in the product datasheet. However, remote temperature sensing with the DS18S20 functioning as a peripheral unit to a main board may require a complex hardware and software solution.
This file type includes high resolution graphics and schematics when applicable.
One interface option is a balanced transmission line (CAT5x or similar)—these cables are readily available, which avoids the cost involved in making specialized cables. The 300 meters of CAT5 twisted-pair cable adds significant levels of both capacitance (≈52 pF/m) and inductance (≈525 nH/m) to the interface, which may result in ringing and waveform distortion of the digital signals. Interfacing to network cable also has subtleties that may lead to complex design.
While working on choosing between either a complex hardware/software solution or network cable, I found the NXP PCA9600, an I2C dual bidirectional-bus buffer. It enables long buses to be driven in point-to-point or multipoint applications. (The 100-ksample/s speed of the I2C bus is well above the speed of the 1-Wire interface, and if needed, optocouplers can be used to provide optical isolation between bus nodes.)
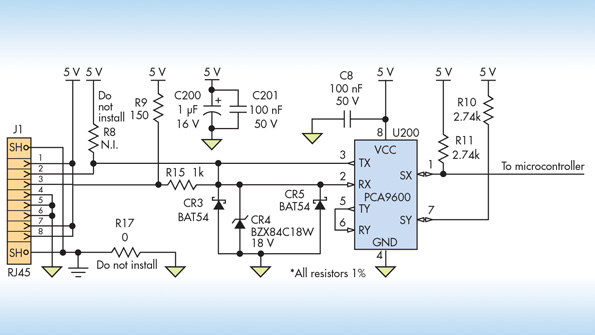
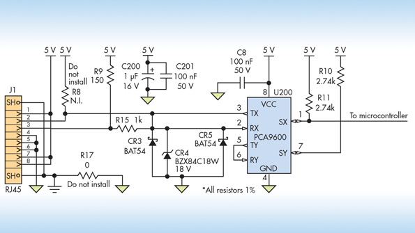
A receiver interface (Fig. 1) and a transmitter interface to the microcontroller (Fig. 2) show the approach, which was successfully tested with a sensor using 10 ft of CAT5e cable. As an added benefit, no software modification was needed for the implementation.
Girish Choudankar, PEng at Emphatec Inc., holds a bachelor's degree in electronics engineering from Mumbai University, India. He can be reached at [email protected].
About the Author
Girish Choudankar
Girish Choudankar works at Emphatec Inc., a Toronto-based design house for industrial control interfaces and switch-mode power supplies. He holds a bachelor's degree in electronics engineering from Mumbai University, India.




