This file type includes high-resolution graphics and schematics when applicable.
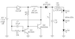
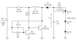
This design describes how to light a string of LEDs of any color from a 1.5-V cell using just a few inexpensive components. The circuit (see figure) forms a self-oscillating, unregulated step-up converter that can deliver an average output power of about 230 mW to a load when the nominal input voltage is 1.5 V, with power-conversion efficiency of approximately 65%. The driver has been tested with a string of three standard white LEDs (see table).
The circuit, though, is also able to power more LEDs connected in series at lower current, within the limit of the available output power. For example, a red LED has a typical forward voltage of 1.9 V at 10 mA, so you can light up to 11 red LEDs at about 10 mA. Applications include a warning light or a small flashlight.
When power is applied in startup, transistor Q2 goes into saturation and the collector current begins to ramp up in inductor L1 until Q2’s base current can no longer hold the transistor in saturation. Since that base current is constant for a given battery voltage and inductance value, the peak value of the inductor current depends on current gain hFE2 of Q2 and the inductor’s stored energy EL1, where:
EL1 = ½ (L1) × IPK2 = ½ (L1) × (hFE2 × IB2)2
Transistors Q1 and Q2 are coupled through a positive feedback loop, so when Q2 comes out of saturation, Q1 turns on quickly while Q2 turns off. The voltage across L1 then reverses polarity and it discharges its energy into C2. At this point, Q2 again goes into saturation while Q1 turns off, which starts a new charging cycle.
To improve the circuit’s efficiency, Q2 should be a fast-switching transistor with current gain as high as possible. You must ensure that inductor doesn’t saturate at peak current value, and also that Q2’s collector current doesn’t exceed its absolute maximum rating. Capacitor C1 is not strictly needed for the operation of the circuit. However, it speeds up the switching time of Q1 and, in turn, the switching time of Q2, thus greatly improving the efficiency of the circuit.
The circuit works with any 1.5-V cell, even with a button cell. A good choice, though, is an alkaline AA-LR6 battery, which can power the circuit for several hours due to its 2700 mA-Hr capacity. To save power and increase battery life, the inductor charge current can be decreased by increasing the value of R2. The brightness of the LEDs diminishes with battery voltage, and the minimum input voltage that can illuminate the LEDs is 0.75 V with an output current of only 0.38 mA.
Luca Bruno has a master’s degree in electronic engineering from Politecnico of Milan, Italy. He has been teaching electronics and telecommunications for 25 years at I.T.I. Pino Hensemberger in Monza, and worked at Alfamation Spa in Lissone, a company specializing in ATE. He can be reached at [email protected].
About the Author
Voice Your Opinion!
To join the conversation, and become an exclusive member of Electronic Design, create an account today!

Leaders relevant to this article:




